广州市2023年高中阶段学校招生填报志愿工作的通知
来源:广州市高中招生
|
作者:广州市高中招生
|
发布时间: 2023-05-04
|
18181 次浏览
|
分享到:
广州市2023年高中阶段学校招生填报志愿工作的通知
(三)树立正确教育质量观,做好填报志愿指导。各初中学校不得给年级、班级、教师下达升学指标,不将升学率与教师评优评先及职称晋升挂钩,严禁以考试成绩和升学率排名排队、表彰奖励,不得在网上发布或在校园内张贴不利于引导学生身心健康发展的考试标语,不得在中考录取期间收集、统计、发布考生成绩相关信息。各初中学校要充分发挥主阵地、主渠道作用,面向全体、突出重点,积极为考生提供咨询服务,加强招生政策、升学指导的业务培训,增强升学指导工作的科学性、针对性和适时性,做到上下政策一致、宣传口径一致、操作程序一致。要及时发放《报考指南》,确保每位考生免费人手一本,并引导考生通过电话、网络、现场咨询等途径了解所选择的学校;要认真做好志愿填报组织工作,开放机房,加强环境卫生消毒和通风,做好网络环境检查,为考生提供网上填报志愿的条件;要强化志愿填报等环节安全管理,教育学生提高风险防范意识,采取切实有效措施,确保考生个人及招考信息安全,严防信息泄露或被他人操控;要督促考生在截止时间前及时上网填报和确认志愿,特别提醒考生“志愿信息以考生在中考服务平台确认的为准”。
附件:
1.2023年广州市高中阶段学校招生填报志愿模拟表
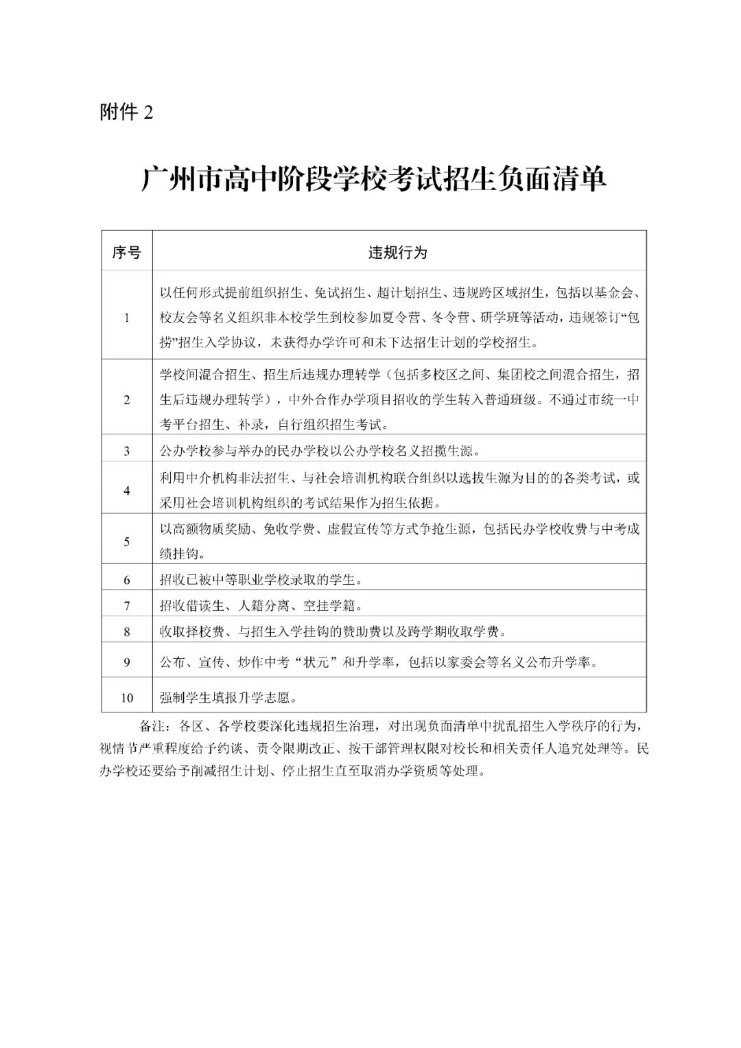
2.广州市高中阶段学校考试招生负面清单
广州市招生考试委员会办公室
2023年5月4日


