广州艺考培训机构多芬传媒音乐舞蹈培训学校

手机

密码

注册 忘记密码?
    广州传媒艺考培训网
    31所独立艺术类院校
    招生艺术类专业重点院校
    2018年音乐类综合院校
    2018年传媒类综合院校
    2018年招收高水平艺术团院校
    2018年空军招飞院校
    广州传媒艺考培训网
    2018年传媒类专业院校
    2018年音乐类综合院校
    2018年传媒类综合院校
    2018年招收高水平艺术团院校
    2018年空军招飞院校

2023年广州市中考志愿填报问答
来源:广州市高中招生 | 作者:广州市高中招生 | 发布时间: 2023-05-04 | 15700 次浏览 | 分享到:
2023年广州市中考志愿填报问答




第一部分 政策解读


一、今年为何调整普通高中第一梯度投档控制线划定比例?

答:自实施“新中考”以来,名额分配已成为户籍生升入优质公办高中主要途径。普通高中在第一、第二批次投档后的剩余计划减少,在第三、第四批次招生的计划占比相对降低。加之中考报名情况变化较大,为了适应新情况,使考生志愿满足度更高、更加适配预期,需要调整普通高中第一梯度投档控制线划定比例。


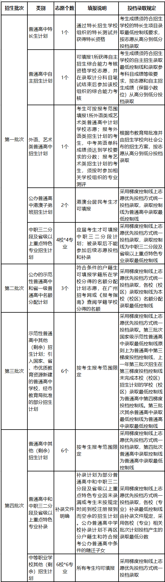
二、今年各批次各类计划怎样录取?

答:今年我市中考继续采用梯度控制线上志愿优先投档方式统一投档录取(即多梯度投档录取)。各批次及类别计划按下表从前到后顺序进行投档录取。即先对第一批次的特长生计划、自主招生计划、外语和艺术类计划、港澳子弟班计划、中职三二分段及省级以上重点特色专业招生计划依序进行投档录取;再对第二批次计划、第三批次计划、第四批次的普通高中学校其他(剩余)招生计划依序进行投档录取;然后对普通高中、中职三二分段及省级以上重点特色专业补录计划依序进行投档录取;最后对中职学校其他(剩余)招生计划进行投档录取。考生一旦被前面的志愿学校(不论公办高中、民办高中、中职学校)录取,则不再参加后续志愿投档。


三、为何实行多梯度投档录取?

答:实行多梯度投档录取,与往年投档录取规定有效衔接,有利于形成统一规范、稳定清晰的投档录取规定,方便考生理解和掌握;有利于形成合理的志愿梯度,增加非第一志愿录取机会,降低考生填报志愿难度;有利于考生填报外区示范性普通高中志愿,促进区域间合理流动;面向全市招生学校的各区考生投档控制线相同,录取更加公平;避免“分分计较、过度竞争”。


四、如何理解多梯度投档录取?

答:遵照“梯度投档、志愿优先、择优录取”原则。先用梯度投档控制线将考生按成绩分成若干档,投档时先投第一档考生,第一档考生全部志愿投完后再投第二档考生……依此类推。同一档内的考生,则按照“志愿优先、择优录取”原则,先投第一志愿考生,在第一志愿的考生中按考生成绩从高分到低分录取,若志愿学校招生计划已完成的就不再投档;第一志愿全部投完后再投第二志愿……依此类推。如下图所示:

 举例:以2022年为例,第一梯度投档控制线为710分;第二梯度投档控制线为670分(以40分为间隔)。某学校在投档录取时,先对710分以上报考该校的考生按志愿先后顺序进行投档,先投第一志愿,若学校招生计划未录满,再投第二志愿……依此类推。如该校在第一梯度投档控制线上未完成招生计划,则再对第二梯度投档控制线(709分至670分)的考生按志愿先后顺序进行投档,先投第一志愿,若学校招生计划未录满,再投第二志愿……依此类推。

艺考资讯