
2023年硕士研究生招生简章

香港中文大学(深圳)是一所经国家教育部批准,按中外合作办学条例设立的大学。学校传承香港中文大学的办学理念、管理模式和学术体系,以书院制、国际化、通识教育及中英文双语教学为特色,以创建一所立足中国、面向世界的一流研究型大学为己任,致力于培养具有国际视野、中华传统和社会担当的创新型高层次人才。

校园环境
香港中文大学(深圳)音乐学院[深圳音乐学院(筹)](以下简称“音乐学院”)是深圳市政府规划建设的“新时代十大文化设施”之一,努力建设一所国际化、创新型、世界一流的高等音乐艺术院校。音乐学院以培养学术和表演能力兼具的高端艺术人才为目标,创新音乐艺术人才培养模式,构建国际化音乐人才的本、硕、博培养体系,秉承大学书院制传统、全人教育和以学生为本的育人理念,以现代大学管理体制、国际认可的学术标准和教学模式,开拓学生的国际视野,培育学生的专业素养和接轨全球的综合艺术能力。音乐学院面向全球招聘师资,2021年4月,香港中文大学(深圳)聘任国际著名作曲家、中国音乐家协会主席叶小钢教授为音乐学院创院院长。学院现已组建一支由叶小钢、陈永华、金平、张立萍、袁芳、徐惟聆、Krzysztof Jablonski、胡咏言、林大叶、金朕纮、石倚洁、朱慧玲、刘嵩虎、余乐和沈洋等海内外一流艺术家组成的师资团队。符合条件的硕士毕业生获颁香港中文大学学位。

师生活动
报考须知
音乐学院2023年硕士研究生招生专业为音乐表演—文学硕士及作曲与作曲技术理论—文学硕士(拟新增,待相关部门批复),实行申请制。专业方向、初试科目及复试内容请参阅附件一《香港中文大学(深圳)音乐学院2023年硕士研究生专业招考方向目录》及附件二《香港中文大学(深圳)音乐学院2023年硕士研究生专业考试内容》。
培养模式
▲学习模式:全日制
▲学习语言:中英文
▲学习周期:两年
▲学分要求:36学分
▲学位授予:香港中文大学文学硕士学位

申请条件
1
学历学位要求
具有国家承认的大学本科学历及学士学位证。持境外学位者须提交教育部留学服务中心出具的国(境)外学位认证书。申请人所获得的学士学位,其荣誉等级不低于二等或成绩不低于“B”(积点满分为4.0的院校,通常B等级标准为3.0)或等同大学本科的资历。
2
语言要求(满足以下任意一项即可)
-TOEFL-iBT不低于67分;
-IELTS(学术类)不低于6.0分;
-在香港地区的大学取得学位或修读并完成以英语为教学语言的学位课程。
以上成绩均须在各语言考试官方承认的有效期内。语言成绩须在开学前提交。

校图书馆
申请流程

1
申请方式
音乐学院不接受现场报名。申请人须在大学官网的网申系统中完成申请,以上申请材料均须在网申系统内(请在PC端使用Google浏览器进行操作)填写并提交。研究生课程申请系统网址:https://pgapply.cuhk.edu.cn/
2
资格审查及录取方式
音乐学院2023年硕士研究生招生考试分两批进行录取。录取流程为资格审查、初试和复试三个阶段。
资格审查工作将于每轮申请结束后展开,申请人的申请资料齐全后方可进入审核流程。待资格审查完成后学院将组织符合条件的申请人参加专业考试(初试)及面试(复试)。
具体考试时间将以邮件形式通知符合条件的申请人。
(1)初试
初试将对申请人的专业水平及音乐素养等方面进行综合考核,考试时间及考试形式将以邮件形式通知,考试内容参见附件二。
(2)复试
复试以面试形式进行,复试细则及复试时间将以邮件形式通知。
申请材料
请申请者通过网申系统提交以下各项材料:
申请表格(网申自动生成,签名后上传至网申系统);
官方正式成绩表(需教务处或学院盖章,其中需列明曾修读的全部科目及考试成绩。GPA请保留小数点后两位,百分制请保留小数点后两位);
本科学历证及学位证,或教育部留学服务中心出具的国(境)外学位认证书,或大学本科在读证明;
证明申请人符合课程要求的英文能力考试成绩单;
两封推荐信(系统会自动发邮件至推荐人邮箱,推荐人需将本人已签名的推荐信上传至邮件内链接);
个人简历及个人陈述(中英文);
身份证或其他官方证件(适用于境外申请人);
音乐专业赛事获奖证明(如适用);
曲目填报表(填报内容请参考附件二《香港中文大学(深圳)音乐学院2023年硕士研究生专业考试内容》);
如有需要,或会要求申请人提交补充资料或证明文件。
注:上述材料均须以扫描件形式上传。专业方向填写请参考附件一《香港中文大学(深圳)音乐学院2023年硕士研究生专业招考方向目录》,须与曲目填报表专业方向填写一致。
申请人须保证所有申请材料真实有效,若提交虚假材料或报名材料中存在任何不实信息,一经发现,立即取消该申请人研究生申请资格,由此产生的任何法律责任由申请人自行承担。
申请时间
申请人应在申请截止日期前递交申请材料,入围者可在报名系统内所留的个人邮箱中查收入围初试考试资格通知,请申请人定期查看个人邮箱。
(发件邮箱为:mus_admission@cuhk.edu.cn)
申请轮次 | 报名时间 | 截止时间 |
第一轮 | 2022年10月25日 | 2023年1月9日 |
第二轮 | 2023年1月10日 | 2023年4月20日 |
*此项目为滚动录取,录满即止。请申请人务必在规定时间内完成所有报名程序,逾期不再受理。 | ||
申请费用
人民币:300元(不退费)
学制、学费及学位授予
音乐表演硕士研究生为全日制项目,学制2年,学费12万元人民币/学年,住宿费1200元/学年。学生须修满36学分,其中专业必修课程24-27学分,选修课程9-12学分。学分修毕且专业水平达到毕业标准的学生将被授予香港中文大学文学硕士学位。
2023年拟新增作曲与作曲技术理论硕士研究生专业,该专业报考的具体要求待相关部门批复后另行公布。
*本简章的最终解释权归香港中文大学(深圳)音乐学院所有。未尽事宜或因其他原因(如疫情防控等)导致的调整变更,将在香港中文大学(深圳)音乐学院官方主页及官方微信公众号及时发布,请申请人密切关注。

联系方式
音乐学院招生咨询电话:(0755)2351 6266
音乐学院招生咨询邮箱:mus_admission@cuhk.edu.cn
网址 | 音乐学院:http://music.cuhk.edu.cn
网址 | 香港中文大学(深圳):http://www.cuhk.edu.cn
通讯地址:广东省深圳市龙岗区龙翔大道2001号(邮政编码:518172)
研究生招生咨询群

附件一《香港中文大学(深圳)音乐学院2023年硕士研究生专业招考方向目录》

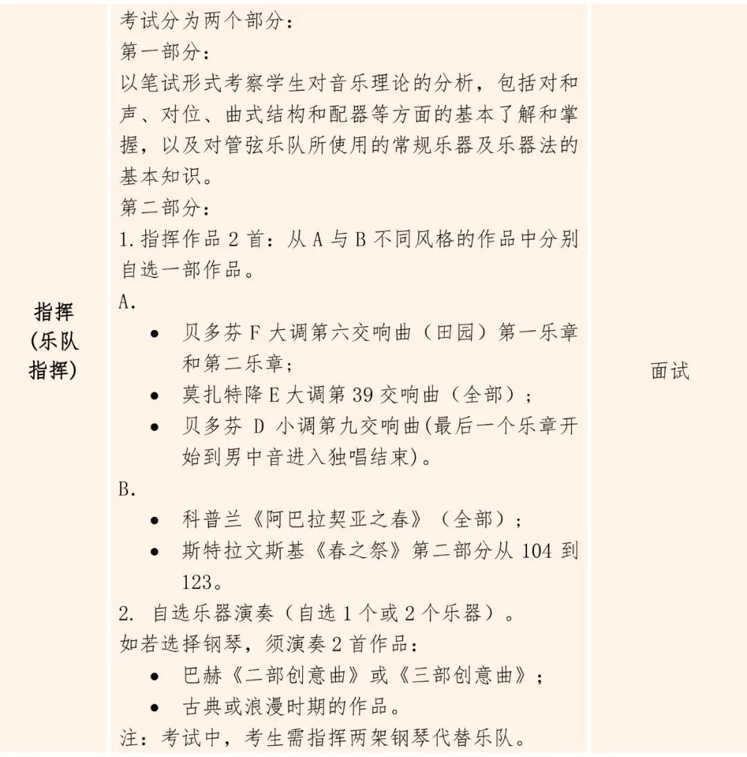
附件二《香港中文大学(深圳)音乐学院2023年硕士研究生专业考试内容》






供稿:招生办公室
编辑:宣传办公室
审核:院长办公室
DUO FEN media arts
多芬传媒艺考培训为每位传媒艺考生定制辅导方案,
填写信息即可预约免费试课,获得专家择校指导
2021-07-02
2021-08-27
2022-04-25
2022-03-17
2023-07-18
2021-08-23
2025-04-28
2022-05-02
热门搜索: 广州多芬传媒艺考培训 广州影视表演艺考培训 广州摄影艺考培训 广东传媒艺考培训机构 广州编导培训机构 广州播音主持 广州传媒艺考培训学校 深圳传媒艺考培训机构
戏剧影视表演 播音主持艺术 影视配音
导演与表演 空中乘务 服装表演
播音主持双语播音 播音主持粤语播音
播音主持影视配音 播音主持商务礼仪
艺考培训服务地区广州市 深圳市 中山 惠州 佛山 东莞 清远 汕头 揭阳 梅州 河源 潮州 湛江 茂名 肇庆 云浮 江门 阳江 韶关 汕尾 珠海传媒艺考培训班 艺考大学招生
音乐艺考班 音乐表演班 钢琴表演班 声乐表演班 民乐表演班 录音艺术班 作曲艺考班 流行乐器演奏 流行演唱 音乐教育 音乐学 乐器修造 艺术管理
舞蹈艺考班 舞蹈表演 舞蹈编导
舞蹈教育 体育舞蹈 民族民间舞蹈
音乐考研班 传媒考研班 作曲考研班