香港中文大学(深圳)
2022年音乐类专业本科招生校考细则
(仅适用于北京市生源)

一、报名
(一)网上报名:凡符合专业报考条件的北京考生在2022年2月28日17点前登录香港中文大学(深圳)音乐学院官网“音乐学院招生系统”网址:
https://ugapply.cuhk.edu.cn/music(请使用PC端进行操作)进行注册,根据系统提示完成报名,音乐学院不接受现场报名;
(二)材料上传:网上报名时,考生将所有报名材料上传至报名系统,包括:
1.本人近期一寸免冠照片;
2.本人二代身份证;
3.高中学业水平考试成绩证明(教育考试院颁发的成绩单原件扫描件、网站截图或盖有中学或教务处公章的成绩单扫描件);
4.获奖证书(选填)等。
音乐学院资料审核以网上填报信息和上传材料为准,考生无须邮寄纸质材料。必要时,音乐学院有权向考生索取书面材料作为审核依据,请考生留好备份。如有造假或不实信息,一经查实将取消报名资格;已经获得考试资格的,将取消认定;已经入学的,按教育部相关规定处理;
(三)报名费:音乐学院收取报名费200元/生。考试不另行收费。报名费在网上报名系统中缴纳,报名费缴纳后,概不退还。
注:所有专业(招考方向)均不得兼报。
二、选拔程序
(一)材料审核:音乐学院根据考生提供的资料进行资格审查,于2022年3月4日前,考生可在报名系统内所留个人邮箱查收校考考试资格通知(发件邮箱为:mus_admission@cuhk.edu.cn)。后续校考准考证、考试结果、合格证等都将通过邮件告知,请考生定期查看个人邮箱;
(二)考试时间、地点:考试时间为2022年3月14日-2022年3月15日,地点为香港中文大学(深圳)校园,具体考试安排见邮件通知;
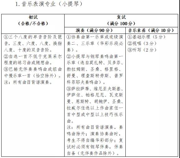
(三)考试内容及计分办法:
考试分为初试及复试,采取现场考试的方式进行。如因疫情等原因无法组织现场考试,音乐学院将做相应调整,具体安排以音乐学院后续发布的通知为准。


三、校考合格证发放
(一)音乐学院按不同招考方向(音乐表演-小提琴、音乐表演-中提琴)分别确定初试合格名单,初试合格的考生方有资格参加复试。音乐学院根据复试成绩总体情况发放校考合格证,人数不超过各招考方向计划数的4倍;
(二)专业校考合格名单预计于2022年4月中旬在香港中文大学(深圳)音乐学院官网公示,并在教育部艺术类招生考试信息交互系统备案。

DUO FEN media arts
多芬传媒艺考培训为每位传媒艺考生定制辅导方案,
填写信息即可预约免费试课,获得专家择校指导
2021-07-02
2021-08-27
2022-04-25
2022-03-17
2023-07-18
2021-08-23
2025-04-28
2022-05-02
热门搜索: 广州多芬传媒艺考培训 广州影视表演艺考培训 广州摄影艺考培训 广东传媒艺考培训机构 广州编导培训机构 广州播音主持 广州传媒艺考培训学校 深圳传媒艺考培训机构
戏剧影视表演 播音主持艺术 影视配音
导演与表演 空中乘务 服装表演
播音主持双语播音 播音主持粤语播音
播音主持影视配音 播音主持商务礼仪
艺考培训服务地区广州市 深圳市 中山 惠州 佛山 东莞 清远 汕头 揭阳 梅州 河源 潮州 湛江 茂名 肇庆 云浮 江门 阳江 韶关 汕尾 珠海传媒艺考培训班 艺考大学招生
音乐艺考班 音乐表演班 钢琴表演班 声乐表演班 民乐表演班 录音艺术班 作曲艺考班 流行乐器演奏 流行演唱 音乐教育 音乐学 乐器修造 艺术管理
舞蹈艺考班 舞蹈表演 舞蹈编导
舞蹈教育 体育舞蹈 民族民间舞蹈
音乐考研班 传媒考研班 作曲考研班