广州传媒艺考培训网
31所独立艺术类院校
招生艺术类专业重点院校
2018年音乐类综合院校
2018年传媒类综合院校
2018年招收高水平艺术团院校
2018年空军招飞院校
广州传媒艺考培训网
2018年传媒类专业院校
2018年音乐类综合院校
2018年传媒类综合院校
2018年招收高水平艺术团院校
2018年空军招飞院校
中国音乐学院作曲专业2022年考试内容招生人数
来源:中国音乐学院2022年招生简章
|
作者:中国音乐学院
|
发布时间: 2022-06-06
|
9272 次浏览
|
分享到:
中国音乐学院作曲专业2022年考试内容招生人数
一、中国音乐学院作曲专业2022年招生人数

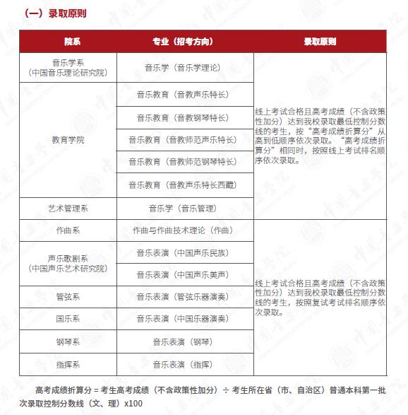
二、中国音乐学院作曲专业2022年录取原则

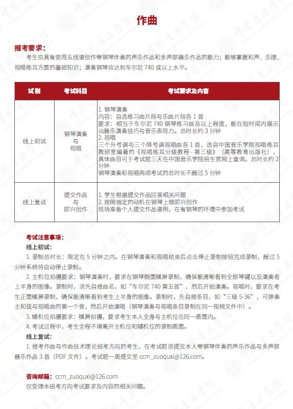
二、中国音乐学院作曲专业2022年考试内容


