广州艺考培训机构多芬传媒音乐舞蹈培训学校

手机

密码

注册 忘记密码?
    广州传媒艺考培训网
    31所独立艺术类院校
    招生艺术类专业重点院校
    2018年音乐类综合院校
    2018年传媒类综合院校
    2018年招收高水平艺术团院校
    2018年空军招飞院校
    广州传媒艺考培训网
    2018年传媒类专业院校
    2018年音乐类综合院校
    2018年传媒类综合院校
    2018年招收高水平艺术团院校
    2018年空军招飞院校

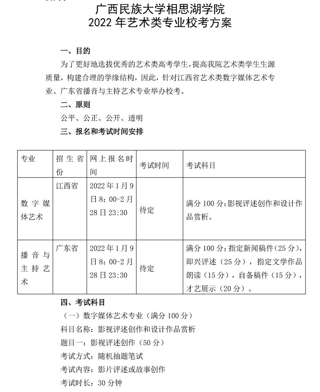
广西民族大学相思湖学院2022年艺术校考报名工作的通知
来源:广西民族大学相思湖学院2022年艺术校考报名工作的通知 | 作者:广西民族大学相思湖学院 | 发布时间: 2022-01-21 | 19217 次浏览 | 🔊 点击朗读正文 ❚❚ | 分享到:
广西民族大学相思湖学院2022年艺术校考报名工作的通知,网上报名将于2022年1月9日8:00开始,至2月28日 23:30结束

广西民族大学相思湖学院2022年艺术校考报名工作的通知


广西民族大学相思湖学院创建于2002年4月,原名为广西民族学院相思湖学院,2004年2月,经教育部批准,成为全日制本科普通高校(独立学院),2006年3月,教育部同意广西民族学院相思湖学院更名为广西民族大学相思湖学院。根据教育部对独立学院转设工作的安排,广西民族大学相思湖学院拟转设并更名为南宁数字科技学院(以教育部批准为准)。



    根据艺术类专业校考工作安排,我校2022年在广东省招生的播音与主持艺术专业和在江西省招生的数字媒体艺术专业将采取在小艺帮APP平台上网上报名和网上考试的方式进行,网上报名将于2022年1月9日8:00开始,至2月28日 23:30结束,请有意报考我校对应专业的学生按照《广西民族大学相思湖学院2022年校考考生报名方式》,在小艺帮APP进行网上报名。


考试要求:在规定时间内构思并完成答题。紧扣题意,逻辑清晰,

文字表达流畅。


题目二:设计作品赏析(50分)


考试方式:随机抽题笔试 考试内容:设计作品赏析。


考试时长:30分钟


考试要求:在规定时间内对抽取的图片题目,从创意思维、表现手 法、表现风格等角度对作品进行书面分析。


考试流程:系统自动随机弹出题目,考生根据题目要求在空白答题 纸上作答@答题完毕后,考生手持答题纸面向主机摄像头进行拍摄5 秒,最后考生用主机摄像头拍摄4张答题纸、1张草稿纸的高清照片并 上传,拍摄作品时注意作品四边与手机取景框四边平行。以上过程系统 将全程拍摄下来。


(二)播音与主持艺术专业(满分100分)


科目一:指定新闻稿件(25分)


考试方式:随机抽题口试


考试内容:指定新闻稿件播读


考试时长:4分钟(准备时间.2分钟,考试2分钟)


考试要求:在规定时间内播读新闻


考试流程:系统在屏幕上随机显示一篇稿件,根据语音提示,2分 钟准备时间后开始播读,播读时间不超过2分钟,播读结束后,点击 停止录制按钮完成录制,超过2分钟系统将自动停止录制。以上过程 系统将全程拍摄下来。


科目二:即兴评述(25分)


考试方式:随机抽题口试


考试内容:根据抽取的题目进行即兴评述


考试时长:6分钟(准备时间3分钟,考试3分钟)


考试要求:竖屏正面上半身拍摄,拍摄期间,考生不能离开画面。 考试流程:系统随机抽取一道题目进行语音播报,根据语音提示, 准备时间3分钟,准备时间内考生不能离开拍摄范围且考生可以反复听题,准备时间后,开始t旲拟主持,限时3分钟,主持结束点击停止 录制按钮完成录制,超过3分钟系统将自动停止录制。以上过程系统 将全程拍摄下来。

艺考资讯