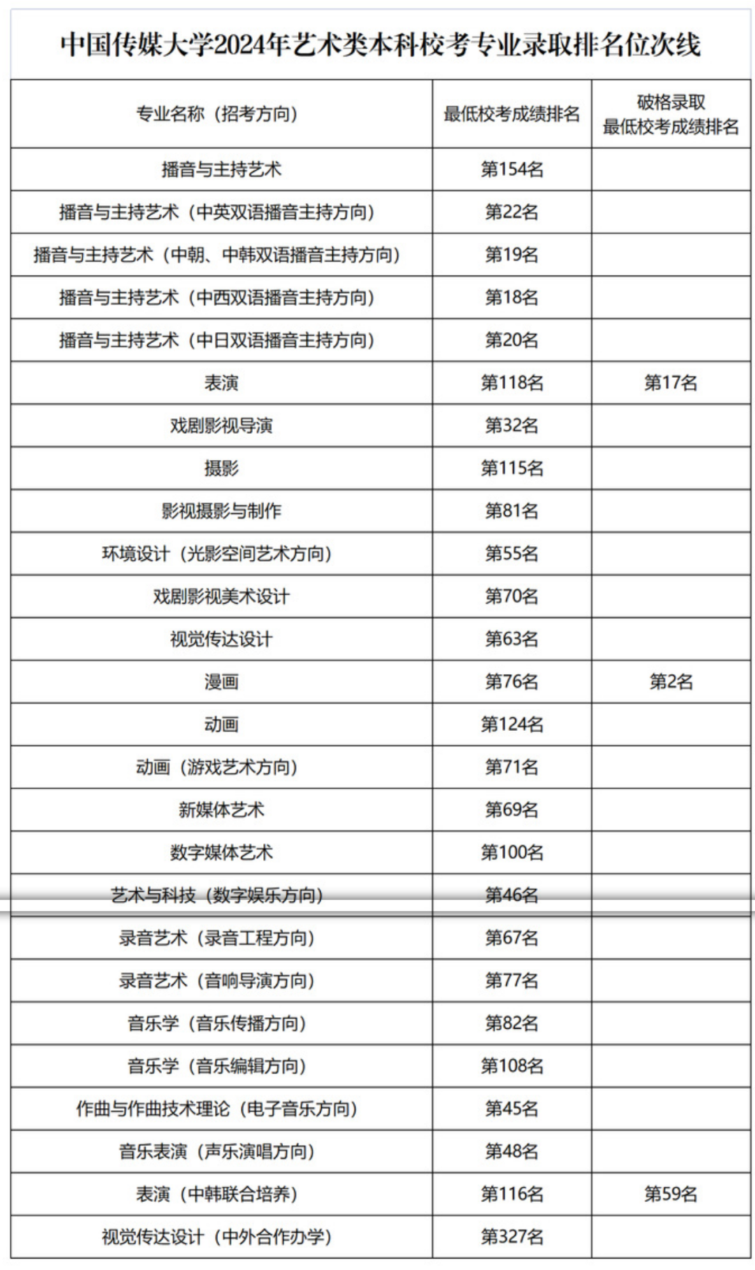
中国传媒大学2024年艺术类本科校考专业录取排名位次线
来源:中国传媒大学
|
作者:中国传媒大学
|
发布时间: 2025-06-20
|
13435 次浏览
|
分享到:
中国传媒大学2024年艺术类本科校考专业录取排名位次线,中国传媒大学2025年录取原则

(一)录取以高考志愿填报顺序为准,各专业志愿之间无分数级差。(二)录取时,考生所报专业(含招考方向)的相应类别省级艺术类统考成绩须达到生源所在省(区、市)相应类别的本科合格线,且校考成绩合格。(三)录取时,我校使用的高考文化课成绩为考生实际高考成绩,不含任何加分。(四)我校艺术类本科校考专业(含招考方向)高考文化课成绩要求:1.报考我校播音与主持艺术、播音与主持艺术(中朝、中韩双语播音主持方向)、播音与主持艺术(中西双语播音主持方向)、表演、摄影、影视摄影与制作、戏剧影视美术设计、音乐剧、视觉传达设计、漫画、动画、动画(游戏艺术方向)、新媒体艺术、作曲与作曲技术理论(电子音乐方向)、音乐表演(声乐演唱方向)、视觉传达设计(中 6 外合作办学)专业的考生,高考文化课成绩须达到生源所在省(区、市)普通类专业本科批次相应科类录取控制分数线(以下简称普通本科线),在此基础上,我校依据考生志愿,按校考成绩排名择优录取。校考成绩排名相同时,按考生高考文化课成绩÷生源所在省(区、市)普通本科线的比值从高到低择优录取。2.报考我校环境设计(光影空间艺术方向)专业的考生,高考文化课成绩须达到生源所在省(区、市)普通类本科第一批次相应科类录取控制分数线(以下简称特控线)的 85%(小数向上取整)且不低于生源所在省(区、市)普通本科线,在此基础上,我校依据考生志愿,按校考成绩排名择优录取。 3.报考我校播音与主持艺术(中英双语播音主持方向)、戏剧影视导演、数字媒体艺术、艺术与科技(电子竞技方向)、音乐学(音乐传播方向)、音乐学(音乐编导方向)专业的考生,高考文化课成绩须达到生源所在省(区、市)特控线的90%(小数向上取整)且不低于所在省(区、市)普通本科线,在此基础上,我校依据考生志愿,按校考成绩排名择优录取。 4.报考我校录音艺术(录音工程方向)、录音艺术(音响导演方向)专业的考生,高考文化课成绩须达到生源所在省(区、市)特控线的 95%(小数向上取整)且不低于生源所在省(区、市)普通本科线,在此基础上,我校依据考生志愿,按校考成绩排名择优录取。 5.报考上述 2、3、4 项专业(含招考方向)的考生,校考成绩排名相同时,按照考生高考文化课成绩÷生源所在省(区、市)特控线的比值从高到低择优录取。(五)对于部分招生专业(含招考方向),我校在按照高考文化课合格分数线和校考成绩排名完成录取后,在考生所报专业(含招考方向)录取名额未满的情况下,采用破格录取办法。破格录取专业(含招考方向)不单列招生计划,不预留招生计划,已完成招生计划的招生专业(含招考方向)不再进行破格录取。