云南艺术学院文华学院2022年校考报名须知

适 用 省 份
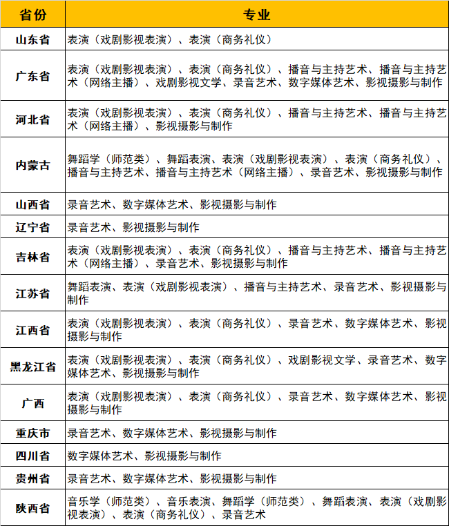
山东、广东、河北、内蒙古、山西、辽宁、吉林、江苏、江西、黑龙江、广西、重庆、四川、贵州、陕西
报 名 时 间
2021年12月18日9:00至2022年1月25日18:00
报 名 操 作 流 程
1.下载安装
扫描下方二维码下载安装,或到小艺帮官方网站(https://www.xiaoyibang.com/)扫码下载。

安装时,请授权允许小艺帮使用您的摄像头、麦克风、扬声器、存储空间、网络等权限,以保证可以正常考试。
小艺帮仅提供手机IOS和安卓版本,不支持iPad和各种安卓平板。
2.注册
打开app点击【注册】,输入手机号,点击发送验证码后填写,设置密码并牢记,点击注册(注:账号及密码通用于报名、考试、成绩查询等各环节)。
3.登录
进入登录页,使用手机号/身份证号/邮箱和密码即可登录。其中身份证号必须为考生本人身份证号,且需后续完成考生身份认证方可使用。
4.身份认证及填写考生信息
首次登录,需要认证考生的报考信息,才可以报名参加考试。请注意屏幕下方小蓝条,且认证后不可更改信息。
(1)认证考生身份证照片,按提示上传身份证人像面和国徽面,点击下一步,也可点击右上方手动上传身份证信息,填写身份证上的信息进行识别。如遇到身份证已被验证,可点击“去申诉”,并耐心等待人工审核结果。
请考生尽早完成身份认证以免影响考试。
(2)提前准备一张免冠证件照电子版、高考报考证。
(3)选择身份为“高考生”,按照指引填写学籍信息,即可完成认证。请务必如实填写。

5.报名及缴费
(1)在【首页】搜索,或直接在下方列表找到“云南艺术学院文华学院”,点击进入学校详情页,选择报考专业进入。
(2)报名时请确认招考地区是否正确,仔细阅读报名信息、报名须知、招生专业信息、报考要求及录取规则。
(3)点击下方报名按钮,选择支付方式支付费用,完成报名。
(4)在缴费前需要填写报名前任务,按要求填写各任务,点击完成任务进入缴费页面,支付后即可完成考试报名。
2022年艺术类校考招生省份及专业

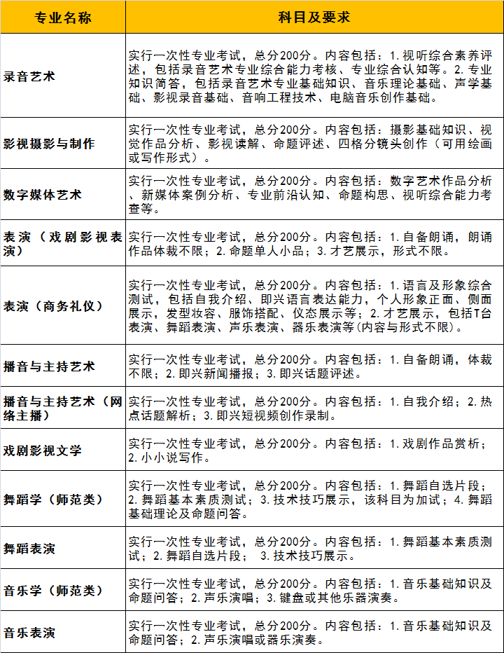
2022年艺术类校考专业考试科目及要求

考 试 安 排
1.考试时间
另行通知,请考生于报名截止后密切关注我校官网及官方微信公众号相关通知。
2.考试方式
使用“小艺帮”APP进行线上考试。

注 意 事 项
1. 考生不按要求报名,误填、错填报考信息或填报虚假信息,未按时完成网上缴费等导致不能参加考试或影响录取的,后果由考生本人承担。
2.报名及考试费用200元/生/专业,考生可兼报多个专业,须分别报名、分别缴费、分别考试。
3.完成缴费的专业方才视为报名成功,报名成功后不得修改报考专业,不予办理报名退费。
4.生源省份招生考试院有特殊要求的,以招生考试院相关政策为准。
其 他
云南省校考专业、报名及考试相关安排,请各位考生密切关注我校官网和官方微信公众号。
联 系 方 式
地 址:云南省昆明市呈贡区七甸街道广博路57号
电 话:0871—68876543、68303466、68358333、68306444、68876606
传 真:0871—68876543
官 网:http://www.whxyart.cn
官 微:云南艺术学院文华学院官方

DUO FEN media arts
多芬传媒艺考培训为每位传媒艺考生定制辅导方案,
填写信息即可预约免费试课,获得专家择校指导
2021-07-02
2021-08-27
2022-04-25
2022-03-17
2023-07-18
2025-04-28
2021-08-23
2022-05-02
热门搜索: 广州多芬传媒艺考培训 广州影视表演艺考培训 广州摄影艺考培训 广东传媒艺考培训机构 广州编导培训机构 广州播音主持 广州传媒艺考培训学校 深圳传媒艺考培训机构
戏剧影视表演 播音主持艺术 影视配音
导演与表演 空中乘务 服装表演
播音主持双语播音 播音主持粤语播音
播音主持影视配音 播音主持商务礼仪
艺考培训服务地区广州市 深圳市 中山 惠州 佛山 东莞 清远 汕头 揭阳 梅州 河源 潮州 湛江 茂名 肇庆 云浮 江门 阳江 韶关 汕尾 珠海传媒艺考培训班 艺考大学招生
音乐艺考班 音乐表演班 钢琴表演班 声乐表演班 民乐表演班 录音艺术班 作曲艺考班 流行乐器演奏 流行演唱 音乐教育 音乐学 乐器修造 艺术管理
舞蹈艺考班 舞蹈表演 舞蹈编导
舞蹈教育 体育舞蹈 民族民间舞蹈
音乐考研班 传媒考研班 作曲考研班