

在新冠肺炎疫情防控斗争进入关键阶段的新形势下,为着力减少人员流动和聚集,切实保障考生生命安全和身体健康,我校2020年艺术类专业校考在确保安全、公平、公正的前提下,结合我校在各省专业校考实际情况,经我校招生工作领导小组慎重考虑,决定我校2020年在各省的艺术类校考专业不变;部分前期已经参加过艺术类线下考试的考生,不需要按新方案再次重复考试;对后续新增报考考生,将通过在线专业考试平台进行考核(以下简称“线上考试”)。具体安排如下:
一 、艺术类专业校考涉考省份及专业

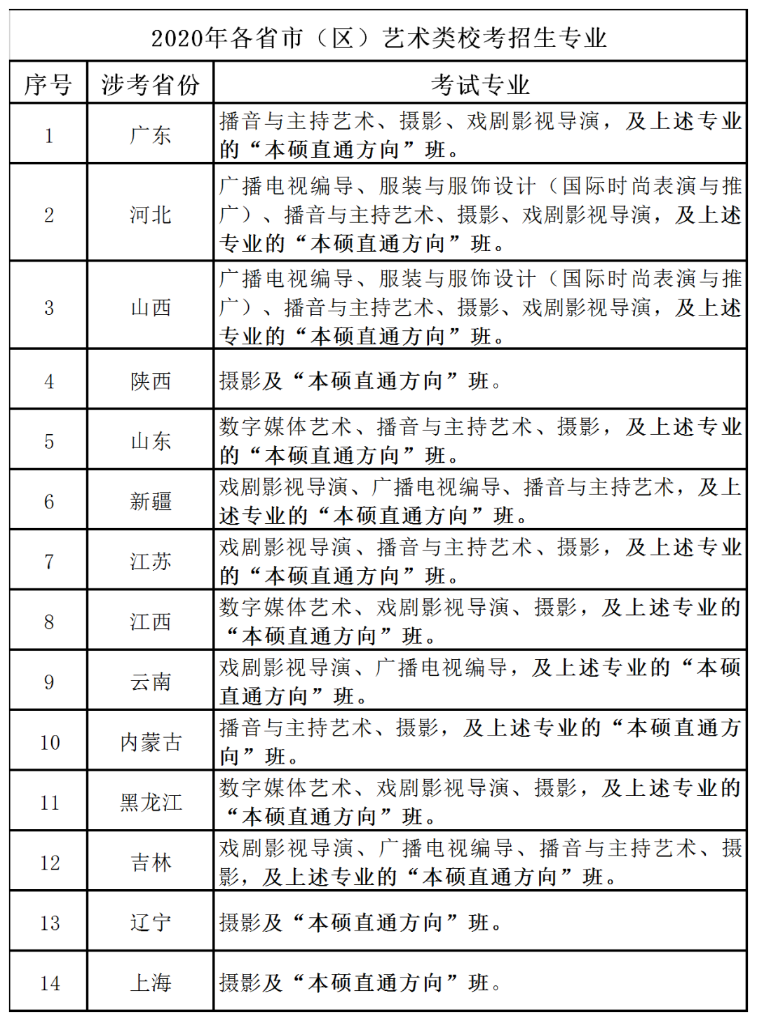
(一)原设有考点的上海考点(只限上海考生报考)、黑龙江考点(只接受黑龙江、内蒙古、辽宁、吉林考生报考),现均需转为在我校官网报名。报名时间为4月9日09:00-4月17日24:00。
(二)其他在本校考点考试的省份,包含:广东、江西、上海、江苏、辽宁、吉林、河北、山西、陕西、内蒙古、新疆、江苏、云南,请考生自行在官网报名,报名截止时间为4月17日24:00。
报名网址:http://www.scauzhujiang.cn/zsb/system/Login.aspx。
(三)关于山东考生
1.已经在山东省教育招生考试院网站报名缴费成功的考生,无需再进行报名缴费,我校将统一处理安排报名事宜,学生可直接安装“小艺帮”APP进入考试环节。
2.未在山东省艺术类校考报名系统中报名的学生,请自行登录我校报名网址进行报名,学校报名网址如下:http://www.scauzhujiang.cn/zsb/system/Login.aspx,报名截止时间为4月17日24:00。
(四)报名费
我校2020年艺术类专业校考报名采用网上报名、网上缴费方式,考试报名费:200元/人/科,考生可选择兼报两个或两个以上专业。考生报名缴费成功后,无论参加考试与否,所交报名考试费一律不退。
1. 考生报名成功后,请于2020年4月10日至4月17日在手机中下载并安装“小艺帮”APP进行注册,注册成功后选择预约适合自己的考试时间段。考生可提前在APP上模拟测试,详情请见附件。
2.广东、新疆、内蒙古、吉林、黑龙江、辽宁、山西、陕西、江西、河北、上海、江苏、云南、山东等省份的新增考生,考试时间为4月18日09:00-30日24:00,根据各自预约的考试时间,在“小艺帮APP”通过身份证号登陆后点击“申请视频考试”,即可开始进行线上考试。
(一)广播电视编导
1.文学、艺术学常识(拍摄5分钟);
2.命题创作(根据指定内容口述进行作品创作)(拍摄20分钟);
3.影视作品分析(根据题目给出的材料口述进行分析)(拍摄20分钟);
专业成绩总分满分300分。
(二)播音与主持艺术
1.朗诵自备文学作品一篇,题材不限(诗歌、散文、小说、寓言等),或才艺展示:自备音乐播放器、道具等,以上内容只需选择一项展示(拍摄3分钟);
2.指定新闻稿件播读:根据抽取的题目进行播读(拍摄3分钟);
3.即兴评述:根据抽取的题目进行即兴评述(拍摄4分钟)。
以上科目满分300分。
(三)摄 影
1.摄影基础知识:根据抽取到的题目,回答摄影基础知识(拍摄5分钟);
2.影像画面作文及专题论述:根据指定图片按要求进行文学创作及根据所给题目,结合具体实例,条理清晰、层次分明的进行论述(拍摄20分钟);
3.摄影作品分析:根据所播放摄影作品进行评论(拍摄20分钟);
以上科目满分300分。
(四)戏剧影视导演
1. 情绪理解与音乐效果:据指定播放的音频按要求进行分析(拍摄20分钟);
2.画面应用与故事构建:根据指定素材进行故事构建分析(拍摄20分钟);
3.编剧与故事编写:根据指定素材进行故事创作编写(拍摄20分钟);
以上科目满分300分。
(五)数字媒体艺术
1.选择题:文学、美学、艺术常识(选择题)(拍摄5分钟);
2.简述题:网络多媒体传播现象分析,艺术鉴赏能力(拍摄20分钟);
3.策划题,现代媒体艺术传播知识应用(拍摄20分钟);
4.案例分析题:传播学、广告学、营销现象等方面的案例分析(拍摄20分钟);
以上科目满分300分。
(六)服装与服饰设计
(国际时尚表演与推广)
1.形象考察(根据语音提示,拍摄泳装正面、左侧全身、右侧全身、正面全身四个镜头,每个镜头保持约5秒)(拍摄5分钟);
2.形体测定(着泳装,男生为三角泳裤,女生为比基尼泳装,根据提示测定身高、体重、三围尺寸、形体比例等);
3.模特技巧(着自选服装,女生必须穿高跟鞋,走台路线不得少于6米,最长不得少于8米,前台定点造型,来回一遍即可)(拍摄4分钟);
4.才艺展示(自备服装、音乐、道具等进行)(拍摄4分钟)。
以上考核内容满分300分。
附件
“小艺帮”APP注册及考试操作说明
(一)小艺帮APP下载
小艺帮APP目前仅有小艺帮官方网站和苹果App Store两个正式下载渠道,考生不要通过其他渠道下载。
1.官方网站:
https://www.xiaoyibang.com/,下载学生端。
2.苹果App Store:
直接搜索“小艺帮”

(二)注册与登陆
1、注册:进入登录页点击【注册】,输入手机号,获取填写手机验证码,设置密码后,即可完成注册。
2、登录:进入登录页,使用手机号和密码即可登录,后续完成考生身份,也可以通过身份证号+密码登录。
(三)认证(首次报名需要认证考生信息,建议考生提前完成认证。认证免费,认证后不可更改信息,请考生慎重仔细填写)





(四)考试
报考记录
在小艺帮APP上【考试】可以看到所有报考的专业。建议考生先参加模拟考,多次练习直到完全熟悉整个考试过程,再参加正式考。
考试流程
1、模拟考试:为方便考生熟悉视频录制流程及要求,提供模拟考试功能。模拟考试和正式考试的科目要求、操作流程完全相同(指定命题类的科目,如指定稿件播读,即兴评述等模拟考试和正式考试使用的考试题目不一样)。正式考试前可点击【去模拟考】,进行考前模拟操作,模拟考试没有时间和次数限制。
2、正式考试:点击【去考试】,进入正式考的考场,一旦进入正式考试环境,考生须在规定的考试时间内完成所报专业所有科目的正式视频录制。
3、注意事项:正式视频录制中,不得出现任何可能影响评判公正的信息或标识(如含考生信息的提示性文字、图案、声音、背景、着装等),否则将被视为违规,并取消报名资格。
4、录制次数:如考生在正式视频录制过程中,因操作不当或出现意外导致视频录制不完整,系统允许考生对该科目进行重新录制,每个科目最多进行2-3次视频录制。录制完毕后,可选择其中最满意的1个视频,提交上传作为考试视频。
5、提交视频:每完成一个考试科目即可提交,视频上传时可进行其他科目的考试,不用停留在上传页面。也可以完成全部科目的视频录制后,再逐一提交视频。
6、完成考试:待所有考试科目的视频都提交成功后,整个考试完成。如视频提交失败,软件会作提示,请及时处理。
重要说明
1、考生在“小艺帮”平台正式考试前务必至少进行一次模拟考试,熟悉各科目考试流程及要求,并确保手机能够正常使用小艺帮。
2、正式视频录制为在线实时录制,录制时需保证手机电量充足,建议连接优质的WIFI网络,确保网络稳定流畅,同时关闭手机通话和应用通知功能,例如录屏、外放音乐等,以免影响考试。
3、考生在“小艺帮”平台考试前务必确保手机存储空间充足,至少有1G的剩余存储空间。
4、摄影专业考生请提前准备好白纸和黑色中性笔,以便顺利完成考试。
5、请各位考生开始考试前认真详细阅读所考专业的考试要求、视频拍摄和时间要求。
供稿 | 招生办公室
编辑 | 媒介部 王秋蕙
运营 |学校推广部
监制 | 招生工作处
DUO FEN media arts
多芬传媒艺考培训为每位传媒艺考生定制辅导方案,
填写信息即可预约免费试课,获得专家择校指导
2021-07-02
2021-08-27
2022-04-25
2022-03-17
2023-07-18
2021-08-23
2025-04-28
2022-05-02
热门搜索: 广州多芬传媒艺考培训 广州影视表演艺考培训 广州摄影艺考培训 广东传媒艺考培训机构 广州编导培训机构 广州播音主持 广州传媒艺考培训学校 深圳传媒艺考培训机构
戏剧影视表演 播音主持艺术 影视配音
导演与表演 空中乘务 服装表演
播音主持双语播音 播音主持粤语播音
播音主持影视配音 播音主持商务礼仪
艺考培训服务地区广州市 深圳市 中山 惠州 佛山 东莞 清远 汕头 揭阳 梅州 河源 潮州 湛江 茂名 肇庆 云浮 江门 阳江 韶关 汕尾 珠海传媒艺考培训班 艺考大学招生
音乐艺考班 音乐表演班 钢琴表演班 声乐表演班 民乐表演班 录音艺术班 作曲艺考班 流行乐器演奏 流行演唱 音乐教育 音乐学 乐器修造 艺术管理
舞蹈艺考班 舞蹈表演 舞蹈编导
舞蹈教育 体育舞蹈 民族民间舞蹈
音乐考研班 传媒考研班 作曲考研班