广州多芬摄影校考艺考资讯,欢迎您
摄影艺考
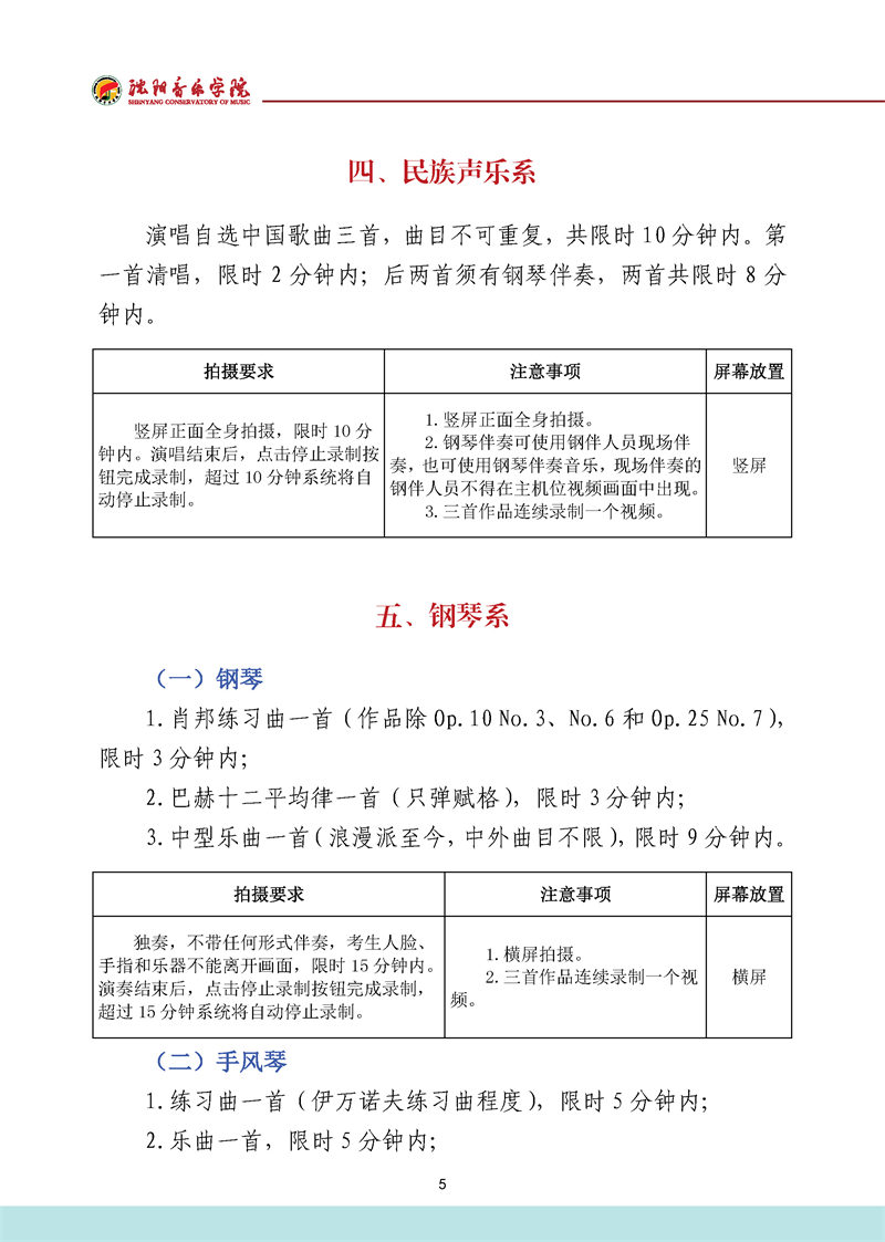
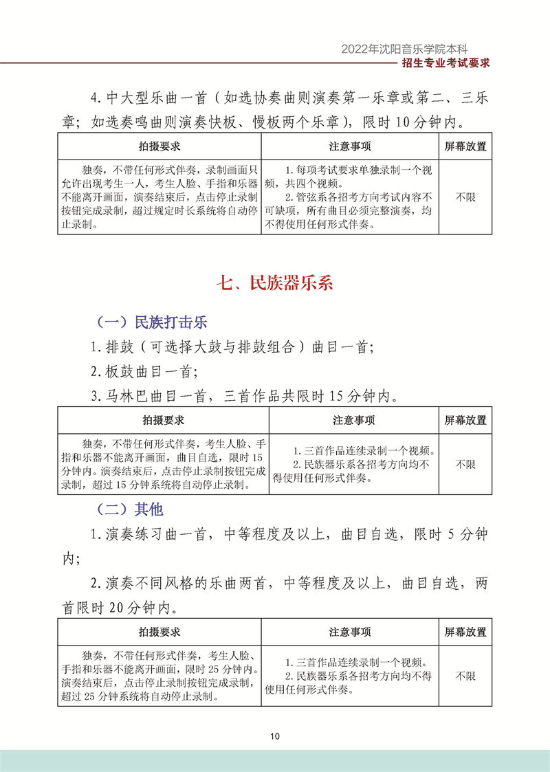
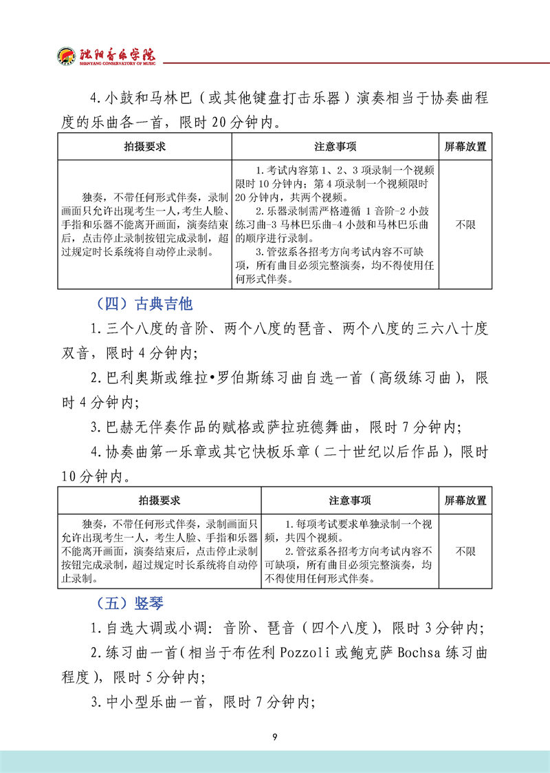
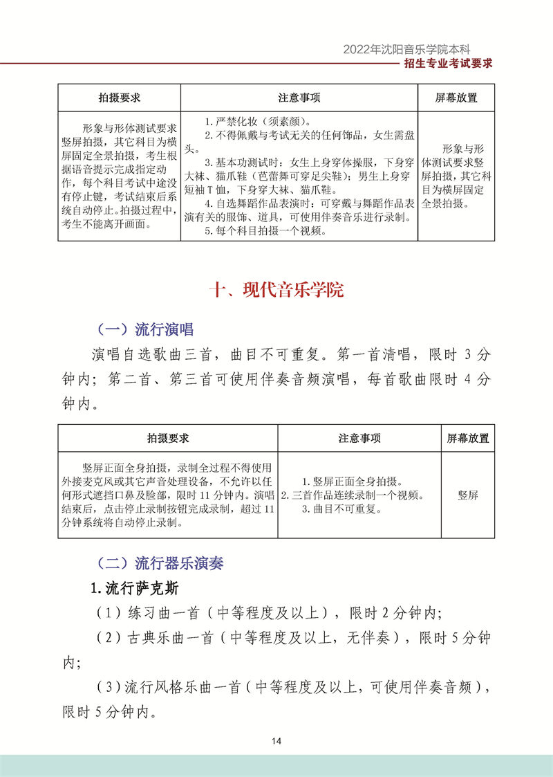
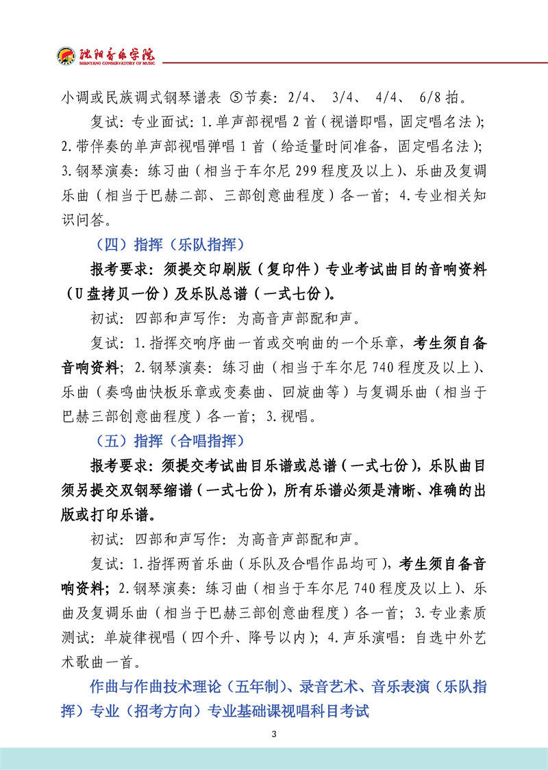
沈阳音乐学院2022年本科招生考试要求
来源:沈阳音乐学院2022年招生简章 | 作者:沈阳音乐学院考试内容 | 发布时间: 2022-01-19 | 23352 次浏览 | 🔊 点击朗读正文 ❚❚ | 分享到:
沈阳音乐学院2022年本科招生考试要求,网上报名缴费时间:2022 年1 月19 日-1月27 日

沈阳音乐学院2022年本科招生考试要求

沈阳音乐学院2022年本科招生考试要求

沈阳音乐学院2022年本科招生考试要求



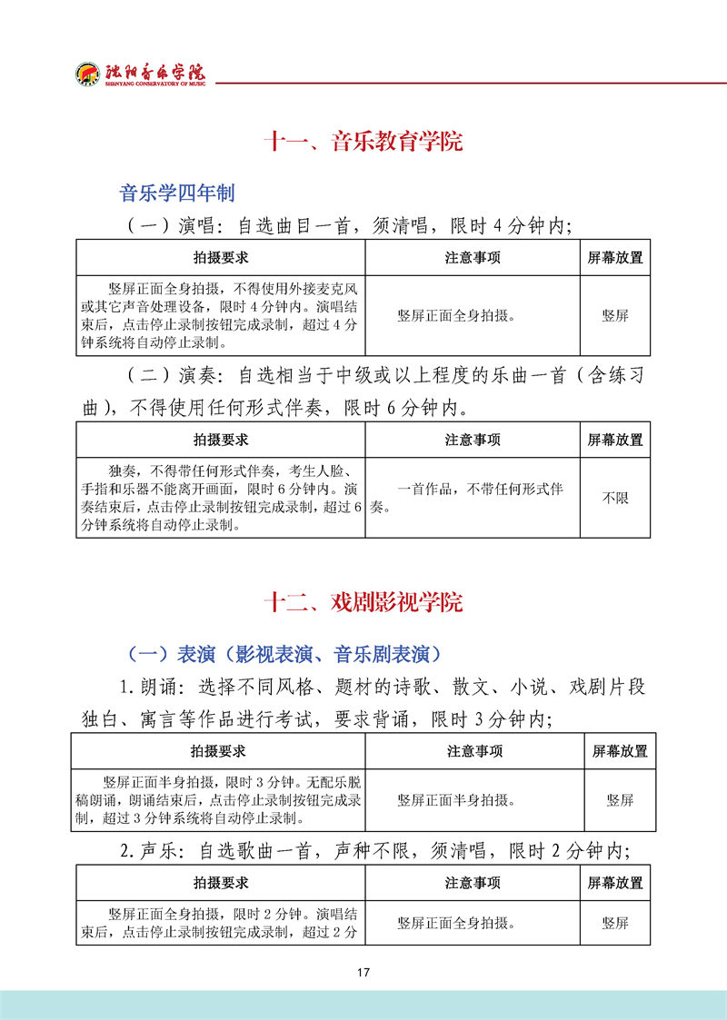
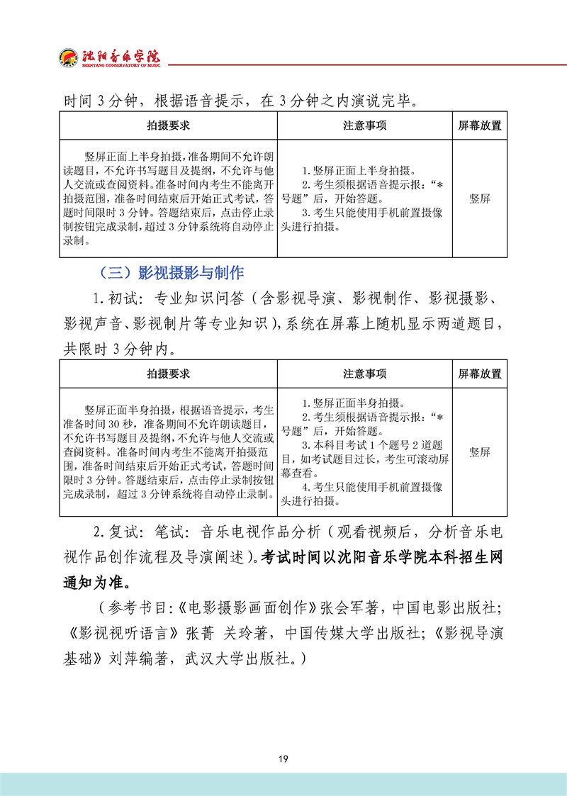
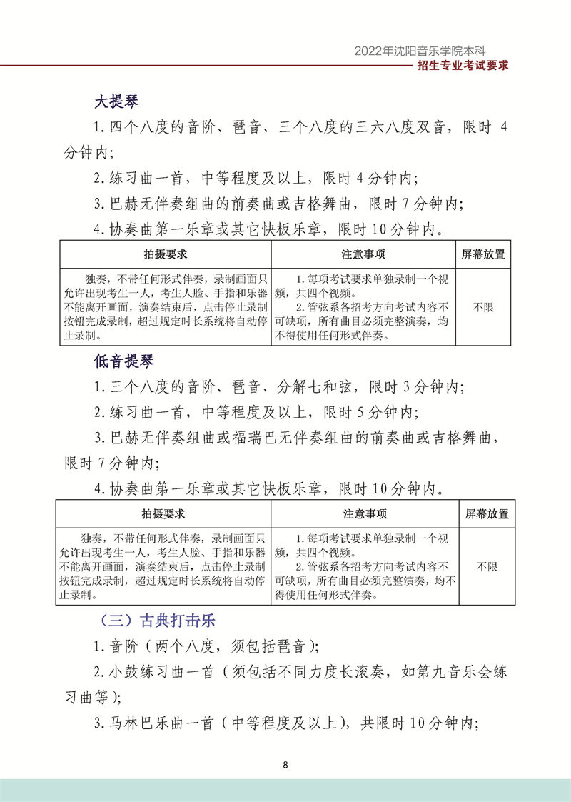
2022年沈阳音乐学院本科招生专业考试考生须知

2022年沈阳音乐学院本科招生专业考试考生须知

DUO FEN media arts 

多芬传媒艺考培训,让传媒艺考更简单

  • 学生姓名
  • 联系电话*
  • 来自高中
立即咨询报名

专业水平测试定制你的考学方案

多芬传媒艺考培训为每位传媒艺考生定制辅导方案,

填写信息即可预约免费试课,获得专家择校指导

摄影艺考校考资讯