学校概况
.jpg)
天津传媒学院(学校代码13659)成立于2004年,是以培养传媒与艺术专业人才为主要办学定位的普通本科高等学校。
.jpg)
.jpg)
学校位于国家5A级旅游景区盘山脚下,地处京津冀一小时生活圈。目前校园占地面积700亩,现已建成校舍建筑面积近15万平方米。随着教育事业发展规模的不断扩大,学校加快办学基础设施建设,未来将形成多校区有机结合的校园新布局。
.jpg)

学校下设八院二部:影视学院、播音主持艺术学院、戏剧学院、音乐学院、舞蹈学院、动画与数字媒体学院、新闻与文化传播学院、继续教育学院、思想政治理论课教学部、基础课教学部,现有全日制在校本科生8100余人,年招生人数超过2800人。
.png)
.png)
报考须知
一、招生对象为符合全国普通高等学校统一招生考试报名资格的考生。
二、艺术类专业,考生须满足所在省(自治区、直辖市)报考条件,同时符合以下相关招考规定,方可报考我校:
(一)我校未组织艺术类专业校考工作的省份和专业,凡生源所在地统考涉及到的艺术类专业,承认省级统考专业合格成绩;
(二)我校组织艺术类专业校考工作的省份和专业,凡生源所在地统考未涵盖的艺术类专业,考生可直接参加我校校考;凡生源所在地统考涵盖的艺术类专业或有明确要求的,考生须统考合格后方可参加我校校考。
三、根据教育部和各省(自治区、直辖市)招生考试机构文件要求,我校2022年艺术类专业校考采用“全程监控、现场录制、提交作品、考评分离”的网考方式进行。校考专业、校考时间、校考要求等相关内容以我校官方渠道发布的公告为准。
四、校考时间安排:
报名时间:2022年1月8日9:00至2月25日22:00
考试时间:2022年2月19日9:00至2月26日22:00
五、参加我校艺术类专业校考考生须通过“小艺帮”APP进行报名缴费,报名费200元/专业,未缴费报名无效。考生报名缴费成功后,无论是否参加考试,所缴报名考试费不予退还。
六、考生均须按各省(自治区、直辖市)招生考试机构有关规定进行文化考试报名。凡参加我校艺术专业校考的考生,学校将通过官方渠道公布校考成绩,不再单独邮寄校考合格证。
七、非艺术类专业,执行教育部和各省(自治区、直辖市)招生考试机构报考相关规定。
八、我校公共外语为英语教学,非英语语种的考生须慎重报考。
九、录取办法
(一)各专业按照各省(自治区、直辖市)招生考试机构规定批次录取,按预先制定的分省分专业招生计划数招生。
(二)艺术类专业录取是在专业和文化考试成绩达到考生学籍所在地的招生考试机构划定的相应分数线的情况下,按专业考试成绩择优录取;专业成绩同等情况下,按文化考试成绩择优录取;文化和专业分数都相同的情况下,依次比较语文、数学、外语成绩,择优录取。按照综合分排序投档的地区依照当地招生考试机构的规定执行。
(三)非艺术类专业,执行预先制定的分省分专业招生计划,按高考文化课投档成绩择优录取。
(四)上述招生办法如与教育部和各省(自治区、直辖市)招生政策不符,以教育部和各省(自治区、直辖市)的文件为准。
十、新生入学后,学校根据国家招生政策和录取标准对新生进行全面复查。凡不符合条件或存在舞弊现象的,学校有权依照法律法规取消入学资格。
十一、本招生简章最终解释权归天津传媒学院所有。
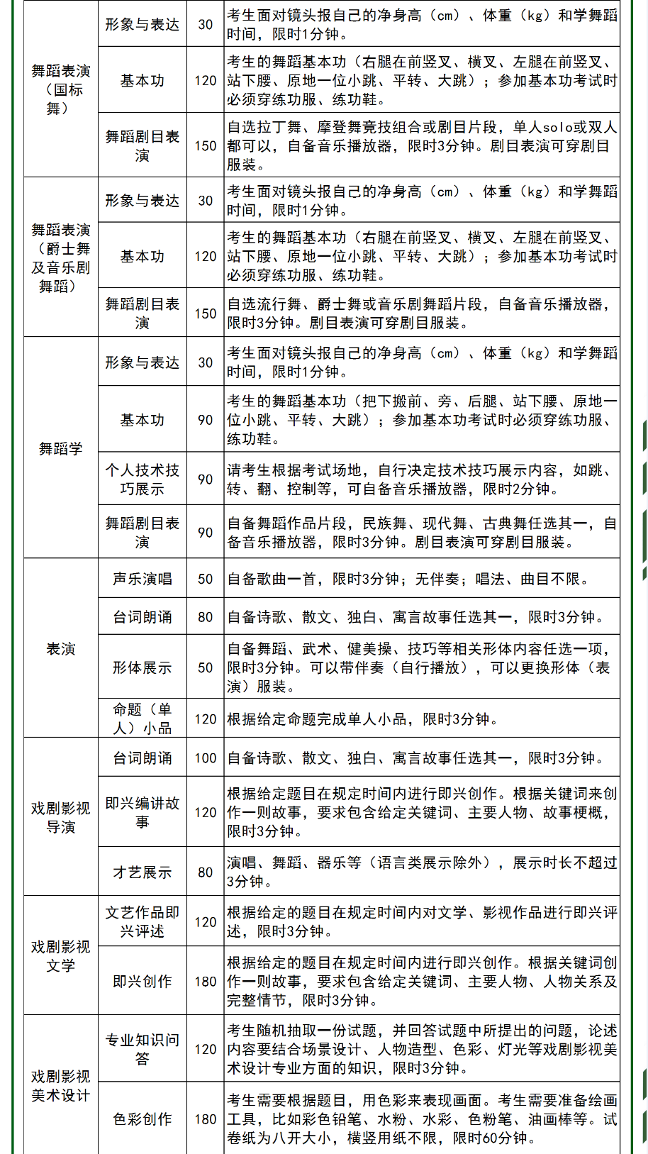
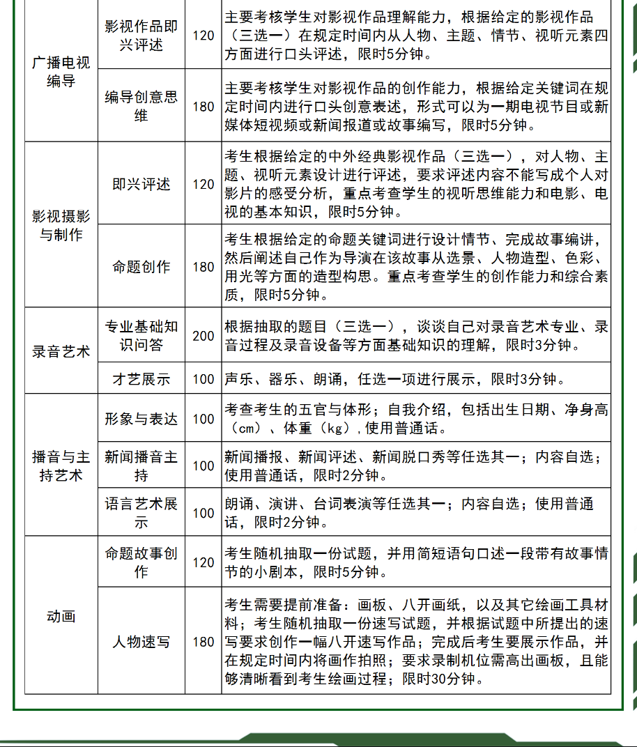
2022年拟招生专业及培养方向一览表





DUO FEN media arts
多芬传媒艺考培训为每位传媒艺考生定制辅导方案,
填写信息即可预约免费试课,获得专家择校指导
面向广东摄影专业招生院校
摄影艺考培训构图取景拍摄距离
取景艺考培训
广州摄影艺考培训课程之摄影构图方法为方便摄影艺考的艺考生学习,广州摄影艺考培训机构整理出了20种构图方式,其中有常见的,也有一些或许是你未曾接触过的。所以无论你是新手还是老司机,这篇教程你都不要错过。
广州摄影艺考培训之摄影构图简介,摄影构图是照片画面上的布局、结构。其具体含义是运用相机镜头的成象特征和摄影造型手段,根据主题思想的要求,组成一定的画面,使客观对象比现实生活更富有表现力和艺术感染力,更充分更好地揭示一定的内容
节奏感艺考培训
质感艺考培训
高调艺考培训
低调艺考培训
影调艺考培训
热门搜索: 广州多芬传媒艺考培训 广州影视表演艺考培训 广州摄影艺考培训 广东传媒艺考培训机构 广州编导培训机构 广州播音主持 广州传媒艺考培训学校 深圳传媒艺考培训机构
戏剧影视表演 播音主持艺术 影视配音
导演与表演 空中乘务 服装表演
播音主持双语播音 播音主持粤语播音
播音主持影视配音 播音主持商务礼仪
艺考培训服务地区广州市 深圳市 中山 惠州 佛山 东莞 清远 汕头 揭阳 梅州 河源 潮州 湛江 茂名 肇庆 云浮 江门 阳江 韶关 汕尾 珠海传媒艺考培训班 艺考大学招生
音乐艺考班 音乐表演班 钢琴表演班 声乐表演班 民乐表演班 录音艺术班 作曲艺考班 流行乐器演奏 流行演唱 音乐教育 音乐学 乐器修造 艺术管理
舞蹈艺考班 舞蹈表演 舞蹈编导
舞蹈教育 体育舞蹈 民族民间舞蹈
音乐考研班 传媒考研班 作曲考研班