
招生范围
广州市11个区(越秀区、海珠区、荔湾区、天河区、黄埔区、白云区、花都区、番禺区、南沙区、从化区、增城区)的初中毕业生(不提供宿位)。
招生对象
1.身心健康,有一定音乐、舞蹈、传媒专业基础;
2.有志于音乐、舞蹈、传媒专业发展;
3.按照我校招生要求在规定时间内提交作品,参加线上测试且成绩合格;
4.参加2020年广州市初中毕业生学业考试。
学习内容
1.文化课程:广东省普通高中课程;
2.音乐专业课程:声乐、器乐、视唱练耳、音乐理论等(注:除钢琴、打击乐外,其他的乐器需自备);
3.舞蹈专业课程:舞蹈基本功、舞蹈剧目、舞蹈鉴赏与理论知识、音乐理论等;
4.传媒专业课程:艺术素养类、专业核心类、专业基础类等。
入读条件
满足下列条件之一者均可报考我校:
1.广州市户籍的初中毕业生;
2.符合来穗人员随迁子女报考公办普通高中条件的初中毕业生。
升学方向
高等艺术院校或综合大学艺术专业。
报名与测试
请考生5月29日起登陆我校网站(http://www.gzmszx.cn),按提示进入页面填写报名信息,并按要求提交视频作品到指定邮箱(如有专业获奖证书照片,可拍照与视频一并上传)。网上报名和提交视频作品在6月21日24:00结束。
二、线上面试、线上笔试时间
时间:6月28、29日
注:线上面试及线上笔试具体时间将于6月23日通过邮箱通知成功报考的考生,如6月23日未接收到通知,请于6月24日9:00-11:00,14:00-17:00拨打86665990咨询。
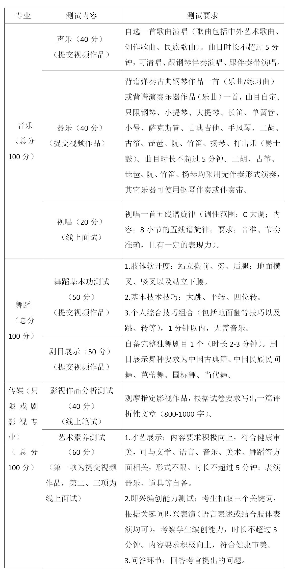
三、测试内容
四、提交视频作品要求及录制注意事项
使用手机横屏视频录制,建议视频格式为MP4或MOV。录制总时长由该专业考试规定总时长+1分钟(主要用于报曲目名称、做必要的调整动作等)组成。例如:声乐作品曲目时长规定不超过5分钟,即提交的视频作品总时长不超过六分钟。
2录制时请使用一个固定机位,视频全程不允许使用变焦、暂停、编辑等功能;只允许使用手机(或单反摄像机、数码摄像机)内置的摄像头和麦克风,不得使用外接麦克风或其他声音处理设备;录制时考生要将全身录入,正面或右侧面拍摄,必须连续不间断拍摄,期间不得转切画面,视频画面要求保持稳定、声像清晰,声音、图像同步录制,画面中仅允许出现考生本人,不得采用任何视频编辑手段美化处理画面,不得采用手机自带滤镜、美颜功能,不得采用任何音频编辑手段美化编辑音频。3依据现有条件选取室内场地进行视频录制,应保持环境安静整洁,灯光自然清晰,尽量选择纯色作为录制背景。4声乐录制作品时共分两步:(1)半身停留录像设备前5秒。 (2)后退至全身出现在视频中,停留5秒后以全身模式进行演唱(注:演唱过程中给出面部特写镜头至少5秒)。
钢琴录制作品要求有侧面录制,能清晰看到双手及全身(注:演奏过程中给出手部特写镜头至少10秒)。其它器乐作品要求摄像头能清晰录制全身,需展示整体的演奏姿态。
舞蹈录制作品的着装要求:女生需盘头,穿着黑色吊带芭蕾连体服、肉粉色芭蕾袜、肉粉色舞蹈练功鞋(剧目考试时可穿黑色长练功裤或服装);不化妆,不得佩戴任何头饰、配饰等装饰物。男生穿着紧身白色短袖衣、黑色短裤、肉色舞蹈练功鞋(剧目考试时可穿黑色长练功裤或服装)。
5在视频录制表演前,考生报幕除报考专业和个人演奏(演唱/表演)的曲目(节目名称)外,不得透露任何与个人身份相关的信息。如:我报考XX专业,我演奏(演唱/表演)的曲目(节目)是XXX。结束时须起身鞠躬,示意录像结束。
注:考试专业视频如未按照以上录制注意事项进行录制,将根据实际影响程度酌情减分直至取消考生所有考试成绩。
1.采用腾讯会议软件,建议考生提前下载并熟悉该软件的使用。
2.参加线上面试、线上笔试时请选择稳定的网络环境(此项非常重要,避免考试中遇卡顿、画面不清晰等情况)。
3.音乐专业中的视唱练耳测试和传媒专业中的影视作品分析笔试,需要考生提前准备好五线谱本(音乐专业)及原稿纸(传媒专业)候考。
成绩查询
合格名单将于6月30日在学校网站公示一周。考生可登陆我校网站(http://www.gzmszx.cn)或我校微信公众号“广州市美术中学”查询音乐、舞蹈、传媒专业测试的成绩。
志愿填报
报考音乐、舞蹈、传媒且专业成绩为“合格”的考生,需在广州市招考网“网上填报志愿”系统的“独立招生学校志愿专用栏”中填报我校。
录取方式
1. 在我校官网上报名、提交评选作品、参加线上测试且专业成绩为“合格”的考生;
2. 按广州市初中毕业生学业考试成绩从高到低排序录取(其学业考试成绩应不低于广州市公办普通高中录取最低控制分数线)。
学费标准
每学期1081元(如有调整,以广州市物价局批复为准)。
热门搜索: 广州多芬传媒艺考培训 广州影视表演艺考培训 广州摄影艺考培训 广东传媒艺考培训机构 广州编导培训机构 广州播音主持 广州传媒艺考培训学校 深圳传媒艺考培训机构
戏剧影视表演 播音主持艺术 影视配音
导演与表演 空中乘务 服装表演
播音主持双语播音 播音主持粤语播音
播音主持影视配音 播音主持商务礼仪
艺考培训服务地区广州市 深圳市 中山 惠州 佛山 东莞 清远 汕头 揭阳 梅州 河源 潮州 湛江 茂名 肇庆 云浮 江门 阳江 韶关 汕尾 珠海传媒艺考培训班 艺考大学招生
音乐艺考班 音乐表演班 钢琴表演班 声乐表演班 民乐表演班 录音艺术班 作曲艺考班 流行乐器演奏 流行演唱 音乐教育 音乐学 乐器修造 艺术管理
舞蹈艺考班 舞蹈表演 舞蹈编导
舞蹈教育 体育舞蹈 民族民间舞蹈
音乐考研班 传媒考研班 作曲考研班