根据《关于广东省2021年普通高校招生统一考试报名有关事项的通知》(粤招〔2020〕11号)、《关于做好广东省2021年普通高校招生统一考试报名工作的通知》(粤招〔2020〕12号)的要求,我省2021年普通高考报名工作于2020年11月1-10日进行,绝大部分符合报考条件的考生已完成报名。为满足退伍军人、运动训练及武术与民族传统体育考生、高职院校自主招生考生等符合我省高考条件,因各种原因尚未参加高考报名人员的需求,经研究决定安排一次高考补报名。有关事宜,快来看看。
2021年2月23-25日。
报名资格和条件严格按照粤招〔2020〕11号、粤招〔2020〕12号文执行。
鉴于我省2021年普通高考体育、艺术术科统考、普通高等学校招收中等职业学校毕业生统一考试(即“3+证书”考试)和2021年1月普通高中学业水平合格性考试(即依学考成绩录取)已经结束,上述考试不列入补报名范围。
(一)考生注册。考生应先进入广东省普通高考报名系统(网址为:https://pg.eeagd.edu.cn/ks),凭姓名、证件号注册考生账号,设置密码,并绑定手机号。
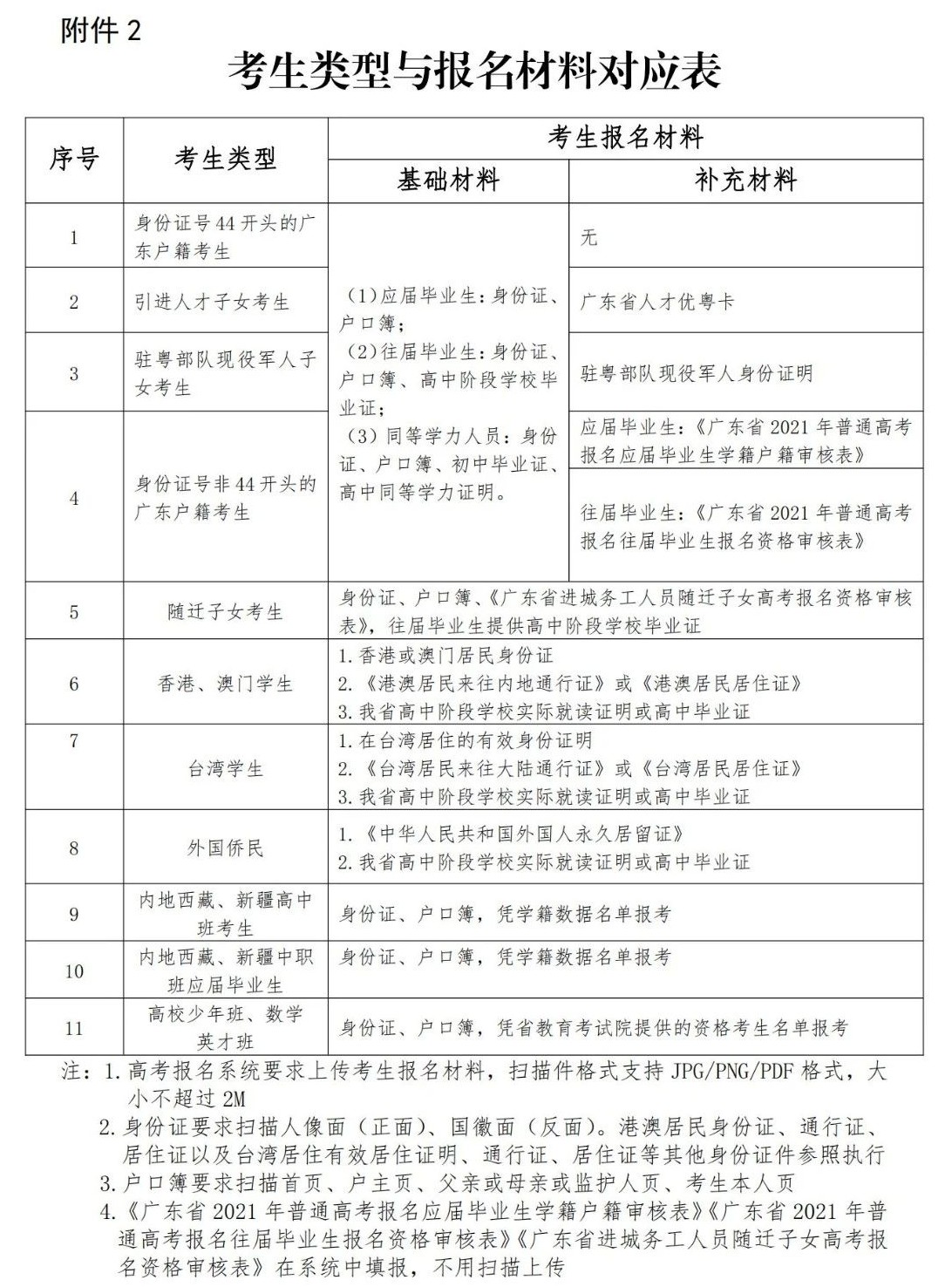
(二)报名资格初核。报名前,考生应事先准备符合我省报考资格的相关证明材料(含身份证、户口簿、学籍学历等材料),在所在中学或到县(市、区)招生办公室进行报名资格初核。考生属性与考试科目之间关系的说明见附件1,考生类型与所需报名材料清单见附件2。应届毕业生可由所在学校事先核准考生报考条件和材料,到报名点集体办理报考手续。往届毕业生、社会人员须持报名材料到市县招生考试机构指定的报名点办理报考手续。经初核符合我省高考报名条件的考生,由报名点派发考生号。考生须提供真实的报名材料(含加分和优先录取资格材料),如发现有弄虚作假情况的,将严肃处理。
(三) 网上报名。凭考生号和注册时设置的密码登录广东省普通高考报名系统进行网上报名。网上报名时,考生须认真阅读报考须知,签订《考生诚信考试承诺书》(附件3),并按系统指引,录入本人的基本信息(含普通高中学业水平考试选择考科目在内的报考信息、联系方式、个人简历、家庭情况等),上传身份证、户口簿等身份证明材料,采集和上传相片,并交纳报考费。上传的报名材料支持JPG/PNG/PDF文件格式,大小不超过2M,其中身份证要求上传正反两面、户口簿要求上传首页、户主页、父/母亲或监护人页、考生本人页,考生可提前准备好电子文档,方便报名时上传。
(四)确认报名。网上报名完成后,考生还须在规定时间内持二代(或三代)身份证、户口簿、学籍学历等证明材料到市县招生办公室指定的报名点办理确认报名手续。确认报名手续包括确认报名资格、校对和核准报考信息、采集指纹等。具体报名办法按《广东省2021年普通高校招生统一考试报名实施细则》进行。
补报名考生体检工作按照《关于做好广东省2021年普通高校招生体检工作的通知》(粤招〔2020〕13号)要求进行,考生须在当地招办统一安排下,于规定时间内完成体检。拟参加高职自主招生录取的考生,体检及数据上报截止时间为高职自主招生录取工作开始前10天;拟参加夏季高考录取的考生,体检具体工作由各地市招生办公室(考试中心)于5月15日前统筹安排进行,体检数据须于5月17日前上报省教育考试院(信息处)。
(一)各地招生考试机构要高度重视,加强指导,统筹做好新冠肺炎疫情防控和高考补报名工作,充分运用联网学籍、户籍数据审核考生报考资格,严格落实我省高考报名政策,严把资格审核关,确保我省2021年普通高考考生补报名工作顺利进行。
(二) 考生提交各种报考资格证明材料时,须确保真实性,不得弄虚作假。凡弄虚作假、提交虚假证明的,一旦发现,取消报考资格,已经录取的,取消录取资格。
(三)考生须认真填写和核对报考信息,确保报考信息准确无误。考生报考信息是考生考试、填报志愿、录取审核、入学注册、学籍管理、学历证书发放的重要依据。考生报考信息的错漏可能给考生报名后续工作带来各种问题。考生在填写报名信息时,如有疑问应向学校老师和家长咨询,对包括考生本人的姓名、身份证号码、性别、户籍地、毕业学校等基本信息,以及外语语种、选考科目等报考科目信息均要仔细核对准确,考试科目一旦选定无特殊原因不予更改。
(四)拟报考高职院校自主招生但未办理高考报名手续的考生,须在补报名期间办理高考报名手续,否则不得报考高职院校自主招生。
(五)补报名考生须在规定时间内(2月23-25日)完成网上预报名和确认手续的办理,逾期不再受理。
附件:
1.考生属性与考试科目之间关系的说明
2.考生类型与报名材料对应表
3.广东省2021年普通高考补报名考生诚信考试承诺书



热门搜索: 广州多芬传媒艺考培训 广州影视表演艺考培训 广州摄影艺考培训 广东传媒艺考培训机构 广州编导培训机构 广州播音主持 广州传媒艺考培训学校 深圳传媒艺考培训机构
戏剧影视表演 播音主持艺术 影视配音
导演与表演 空中乘务 服装表演
播音主持双语播音 播音主持粤语播音
播音主持影视配音 播音主持商务礼仪
艺考培训服务地区广州市 深圳市 中山 惠州 佛山 东莞 清远 汕头 揭阳 梅州 河源 潮州 湛江 茂名 肇庆 云浮 江门 阳江 韶关 汕尾 珠海传媒艺考培训班 艺考大学招生
音乐艺考班 音乐表演班 钢琴表演班 声乐表演班 民乐表演班 录音艺术班 作曲艺考班 流行乐器演奏 流行演唱 音乐教育 音乐学 乐器修造 艺术管理
舞蹈艺考班 舞蹈表演 舞蹈编导
舞蹈教育 体育舞蹈 民族民间舞蹈
音乐考研班 传媒考研班 作曲考研班