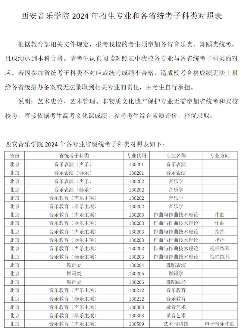
西安音乐学院2024年招生专业和各省统考子科类对照表根据教育部相关文件规定,报考西安音乐学院的考生须参加各省音乐类、舞蹈类统考,且成绩达到本科合格。请考生认真阅读对照表中西安音乐学院各专业与各省统考子科类的对应。若因参加省统考子科类不对应或统考成绩不合格,造成校考合格成绩无法上报给各省级招办备案或无法录取到相关专业的责任,由考生自行承担。
说明:艺术史论、艺术管理、非物质文化遗产保护专业无需参加省统考和西安音乐学院校考,直接依据考生高考文化课成绩、参考考生综合素质评价,择优录取。

























4天前
东莞传媒艺考集训机构哪个好、如何选择”【详细】
4天前
29天前
5天前
8天前
9天前
10天前
10天前
11天前
13天前
13天前
13天前
13天前
13天前
14天前
14天前
DUO FEN media arts
| 默认排序 | 摄影艺考培训课程 | 影视表演培训课程 | 播音主持艺考培训 | 编导艺考培训课程 | 音乐艺考培训课程 | 传媒艺考培训课程 | 艺考培训机构课程 | 作曲艺考培训课程 | 舞蹈艺考培训课程 | 流行演唱艺考培训 | 音乐表演艺考培训 | 音乐教育艺考培训 | 音乐学艺考课程 | 书法艺考培训班 | 总价 | 销量 | 评论 | ¥ - ¥ 确定 | 确定 |
热门搜索: 广州多芬传媒艺考培训 广州影视表演艺考培训 广州摄影艺考培训 广东传媒艺考培训机构 广州编导培训机构 广州播音主持 广州传媒艺考培训学校 深圳传媒艺考培训机构
戏剧影视表演 播音主持艺术 影视配音
导演与表演 空中乘务 服装表演
播音主持双语播音 播音主持粤语播音
播音主持影视配音 播音主持商务礼仪
艺考培训服务地区广州市 深圳市 中山 惠州 佛山 东莞 清远 汕头 揭阳 梅州 河源 潮州 湛江 茂名 肇庆 云浮 江门 阳江 韶关 汕尾 珠海传媒艺考培训班 艺考大学招生
音乐艺考班 音乐表演班 钢琴表演班 声乐表演班 民乐表演班 录音艺术班 作曲艺考班 流行乐器演奏 流行演唱 音乐教育 音乐学 乐器修造 艺术管理
舞蹈艺考班 舞蹈表演 舞蹈编导
舞蹈教育 体育舞蹈 民族民间舞蹈
音乐考研班 传媒考研班 作曲考研班