各位考生:
广西艺术学院2023年艺术类本科专业招生考试(以下简称“校考”)实行网上报名、缴费、打印准考证,现将考生有关事项通知如下:

一、考试对象
广西、区外(外省)、港澳台地区报考美术设计类、书法类、广编类、播音主持类、舞台表演类、民歌演唱类、音乐演奏类、音乐演唱类、音乐学理论类、录音艺术类、作曲类、舞蹈表教类、舞蹈编导类、国标舞类等专业的考生。
二、时间安排
请广大考生登录广西艺术学院招生信息网(https://zsb.gxau.edu.cn/)或艺术升(https://www.artstudent.cn),按照系统报名操作提示要求在规定的时间内进行网上报名、缴费和考试,缴费前务必认真阅读考试要求和注意事项,准确填写报考信息,报名缴费成功后不得修改报考专业,不予办理报名退费。区外(外省)考生仅限报考一个考试类别,不允许兼报。广西考生在考试不冲突的前提下,允许不超过3个考试类别的兼报,但必须一次性完成兼报类别的选择与缴费。不按要求报名,不认真核对报考信息,误填错填报考信息或填报虚假信息而导致不能考试或录取的,后果由考生本人承担。
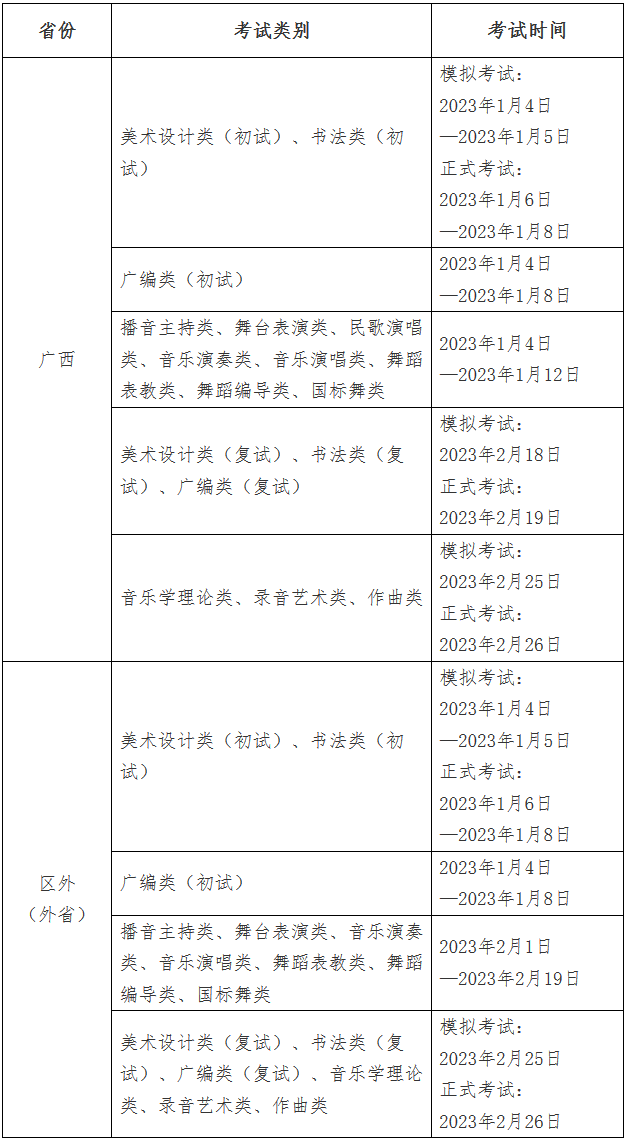
(一) 网上报名缴费时间:

(二)打印准考证时间及方式:

请考生登录广西艺术学院招生信息网(https://zsb.gxau.edu.cn/)或艺术升(https://www.artstudent.cn)进行准考证打印(只能通过艺术升电脑版网页端打印)。
(三)考试时间:

实时监考模式的网络考试具体场次详见准考证安排。
三、招生专业统考成绩要求
广西艺术学院招生专业涉及统考要求详见2023年本科艺术类招生专业与各省统考类别对应(https://zsb.gxau.edu.cn/bzkszs/tzgg/content_286897),凡参加广西艺术学院校考的考生,须按要求选择相应的类别参加考试:有统考要求的招生专业,须取得相应的类别统考合格资格,未参加所在省(自治区、直辖市)相应类别的统考或统考成绩不合格的考生,其校考成绩无效;无统考要求的招生专业,所有艺术类考生均可报考广西艺术学院校考。

四、部分招生专业身体条件要求
1.美术设计类专业要求无色盲;音乐类(演奏、演唱、录音、作曲)、舞蹈类、表演类专业要求听觉器官无疾病,肢体无残疾等妨碍学习和表演的疾病。演唱类专业要求发声器官无疾病。
2.音乐表演(演唱)、流行音乐(流行演唱方向)专业身高一般应达到男170CM(含)以上、女160CM(含)以上。
3.舞蹈表演(表演与教育)专业身高一般应达到男173CM(含)以上、女163CM(含)以上。
4.舞蹈表演(现代舞)、舞蹈表演(国标舞)专业身高一般应达到男170CM(含)以上、女160CM(含)以上。
5.考生考试时不允许化妆和穿着演出服装。

五、招生专业(方向)、考试内容及要求
广西艺术学院广西艺术学院2023年本科招生专业(方向)、考试内容及要求已公布(https://zsb.gxau.edu.cn/bzkszs/ksdg/content_286763),请考生、家长及时查阅,认真按要求备考。
六、违规违纪处理
对在艺术类专业招生考试过程中违规的考生,按照《国家教育考试违规处理办法》《普通高等学校招生违规行为处理暂行办法》等规定严肃处理。对有弄虚作假等作弊行为的考生,将取消相关考试的报名和录取资格,同时通报省级招生考试机构取消该生当年高考报名和录取资格。
考生被录取入学后,学校将组织对新生的材料复核和专业复测。对于复测不合格、入学前后两次测试成绩差异明显的考生,将组织专门调查。经查实属提供虚假作品材料、替考、违规录取、冒名顶替入学等违规行为的,取消该生录取资格,并通报考生所在地省级招生考试机构倒查追责。对涉嫌犯罪的,要及时报案,并配合司法机关依法处理。
七、广西艺术学院组织校考的艺术类本科专业,除音乐演奏类、国标舞类专业以外,在广西做分省计划,区外(外省)不编制分省分专业计划;音乐演奏类、国标舞类专业全国按不分省计划编制。广西艺术学院组织校考的艺术类本科专业招生计划不分文理,艺术文、艺术理科考生均可报考。
八、考生按照考试类别进行报名参加考试,考试科目、考试内容及要求完全相同的专业归属于同一考试类别。
九、招生计划、录取、收费等其它信息请考生、家长密切关注广西艺术学院在招生信息网和官方微信公众号后续发布的《广西艺术学院2023年本科招生简章》和其它有关招生考试信息。
十、本次考试及有关要求在实施过程中如有与教育部、省、自治区、直辖市相关规定不符的,按教育部、省、自治区、直辖市相关规定执行。如遇疫情防控等不可抗力因素影响,广西艺术学院有权对本次考试的组织及成绩的运用进行调整。
相关附件:广西艺术学院2023年校考网上报考操作说明.pdf
招生咨询电话:0771-5333126,5327082,5317393(传真);咨询时间:工作日上午9:30—11:30,下午15:30—17:30。
广西艺术学院招生信息网网址:https://zsb.gxau.edu.cn/
广西艺术学院2022年硕士研究生招生《334 新闻与传播专业综合能力》考试大纲
2021-09-24
广西艺术学院2022年硕士研究生招生《334 新闻与传播专业综合能力》考试大纲,新闻与传播专业综合能力》旨在选拔培养高层次新闻传播专业人才。
热门搜索: 广州多芬传媒艺考培训 广州影视表演艺考培训 广州摄影艺考培训 广东传媒艺考培训机构 广州编导培训机构 广州播音主持 广州传媒艺考培训学校 深圳传媒艺考培训机构
戏剧影视表演 播音主持艺术 影视配音
导演与表演 空中乘务 服装表演
播音主持双语播音 播音主持粤语播音
播音主持影视配音 播音主持商务礼仪
艺考培训服务地区广州市 深圳市 中山 惠州 佛山 东莞 清远 汕头 揭阳 梅州 河源 潮州 湛江 茂名 肇庆 云浮 江门 阳江 韶关 汕尾 珠海传媒艺考培训班 艺考大学招生
音乐艺考班 音乐表演班 钢琴表演班 声乐表演班 民乐表演班 录音艺术班 作曲艺考班 流行乐器演奏 流行演唱 音乐教育 音乐学 乐器修造 艺术管理
舞蹈艺考班 舞蹈表演 舞蹈编导
舞蹈教育 体育舞蹈 民族民间舞蹈
音乐考研班 传媒考研班 作曲考研班