2021年广州科学城中学高一招生简章,广州科学城中学倡导“适性教育”,鼓励学生根据自己意愿与潜力自主选择方向,全面而有个性地发展。学校遵循文化与术科并行发展思路,在确保文化的基础上合理安排术科等选修课程。学传媒可以到广州多芬传媒咨询电话18102772771。
2021年广州科学城中学高一招生简章

适性扬才追求卓越
01学校环境简介
学校位于新黄埔中心城区,依山傍水,环境幽雅,配套齐全,硬件、软件俱佳,是一处读书的绝佳之地。学校现有高级教师61人,具有硕士学位或研究生学历教师96人,省“百千万”名校长培养对象1人,省市优秀教师、骨干教师49人,市百千万名教师10人,广州市名班主任、骨干班主任、优秀班主任21人,区学科带头人2人,区骨干教师14人。
教师来自全国各地,主要毕业于北京师范大学、浙江大学、华东师范大学、华中师范大学、湖南师范大学、华南师范大学等重点大学。教师队伍敬业爱生、结构合理、素质优良、充满朝气、锐意进取。

02品牌课程
学校着力打造以“中科英才班”为龙头,以“差异课程”为特色的“适性扬才”课程体系,“中科英才班”重点培养具有科学创新品质的尖端人才,“差异课程”主要满足不同层次文化成绩学生在体艺方面的个性发展需求。“适性扬才”课程曾获得2017年广州市优秀教学成果培优奖。

03缤纷活动
学校秉承“体验、感悟、发展”理念,大力推进活动课程建设,开设了综合实践活动、德育主题活动、学科拓展活动、社团活动四大活动课程,每年举办体育节、艺术节、读书节和科技节四大系列活动。学生在体艺、科技、阅读方面获得了长足发展,如获全国合唱比赛雄鹰奖、全国航模比赛一等奖、广东省群众舞蹈金奖、广东省OM比赛一等奖、广州市中华经典美文诵读特等奖第一名等。


04办学业绩
近年来,学校办学层次与教学成绩显著提高。2017年,学校晋升为首批广州市示范性普通高中、广东省国家级示范性高中。学校是广东省普通高中教学水平优秀学校、广州市先进教育集体、广州市高水平体育和美育团队(合唱、田径、排球、乒乓球)、广东省绿色学校、全国青少年足球特色学校。曾七次荣获广州市高中毕业班工作综合评价一等奖。

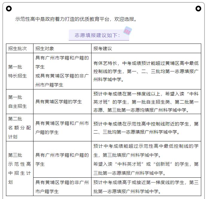
05、招生计划

06、学校热点资讯
问:“中科英才班”是一个怎样的班?
“中科英才班”由广州科学城中学与中国科学院广州生物医药与健康研究院联合开办,目的是为大学培养具有科技创新意识的优秀人才。“中科英才班”采用“学校+中科院”联合培养、“百草园实践基地+中科院实践基地”实践培养、“生物实验研究+课题理论研究”能力品质培养的方式,该班实行项目管理与导师制,聘请中科院的专家教授担任科学导师。

问:广州科学城中学2021年高一年级怎样招生与编班?
按照政策,学校2021年招生包括第一批特长招生、自主招生,第二批名额分配计划,第三批示范性高中招生。学校实行分层教学,因材施教。高一年级计划开设“中科英才班”“创新班”和“扬才班”,按照学生综合素质编班。
问:广州科学城中学教学质量怎样?
学校“低进高出”,加工能力非常强,高考本科率达80%以上,特别是创新班成绩突出,如2020届高三创新班,本科率100%,高优率超过50%。近年来,吴泽豪、朱诗韵等一大批同学考入中山大学、北京师范大学、陆军工程大学、中国戏曲学院、中央美术学院等名牌大学。
问:学校如何发展体艺特色教育?
学校倡导“适性教育”,鼓励学生根据自己意愿与潜力自主选择方向,全面而有个性地发展。学校遵循文化与术科并行发展思路,在确保文化的基础上合理安排术科等选修课程。实践证明,我校文化与术科发展齐头并进,相得益彰。

问:学校食宿情况怎样?
学校环境优美,安全舒适。学校实行全寄宿、全封闭式管理。宿舍为6人间,带空调、热水器、洗衣机,配备独立卫生间和浴室。饭堂饭菜营养健康,学生自主选购。
报考建议


