课程设置|明星教授|精彩课堂|实习实训|明星学员|学生成果|学历课程|艺考课程|报名须知|网上报名
  • 最新艺考资讯
更多
  • 最新艺考资讯
  • 各省艺考网
更多

广东艺考网    湖北艺考网    北京艺考网    浙江艺考网    山东艺考网   
天津艺考网    上海艺考网    重庆艺考网    辽宁艺考网    江苏艺考网
安徽艺考网    福建艺考网    江西艺考网    湖南艺考网    四川艺考网
陕西艺考网    海南艺考网    吉林艺考网    山西艺考网    广西艺考网
云南艺考网    青海艺考网    甘肃艺考网    西藏艺考网    河北艺考网
贵州艺考网    河南艺考网    新疆艺考网    宁夏艺考网    内蒙古艺考网
黑龙江艺考网

更多
星海音乐学院附中2022年招生简章
来源:星海音乐学院附中2022年招生简章 | 作者:星海音乐学院附中 | 发布时间: 2022-01-19 | 66906 次浏览 | 分享到:
星海音乐学院附中2022年招生简章,星海音乐学院附属中等音乐学校(简称“星海附中”)地处广州,是华南地区唯一的中等音乐专业学校,由广东省教育厅和星海音乐学院主管

星海音乐学院附中2022年招生简章

星海音乐学院附中2022年招生简章


    星海音乐学院附属中等音乐学校(简称“星海附中”)地处广州,是华南地区唯一的中等音乐专业学校,由广东省教育厅和星海音乐学院主管。学校创建于1957年,原名广州音乐学校。1985年为纪念人民音乐家冼星海,学校更名为星海音乐学院附属中等音乐学校。2009年被国家教育部认定为继中央音乐学院附中和上海音乐学院附中后第三家国家级重点中等音乐专业学校。


星海音乐学院附中2022年招生简章


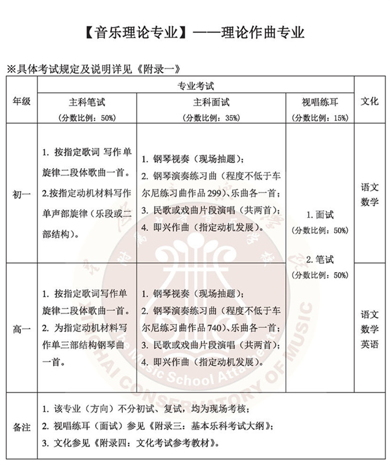
学校以培养高等音乐院校优秀后备生和复合型的中等音乐人才为目标。面向全国(含港、澳、台地区)招生。现设有钢琴(含双排键)、管弦、民乐、声乐、作曲、音乐舞蹈等六个专业。其中,钢琴为广东省首批重点建设专业。


星海音乐学院附中2022年招生简章

星海音乐学院附中2022年招生简章

星海音乐学院附中2022年招生简章


  • 最新艺考资讯
更多