广州多芬摄影校考艺考资讯,欢迎您
传媒校考
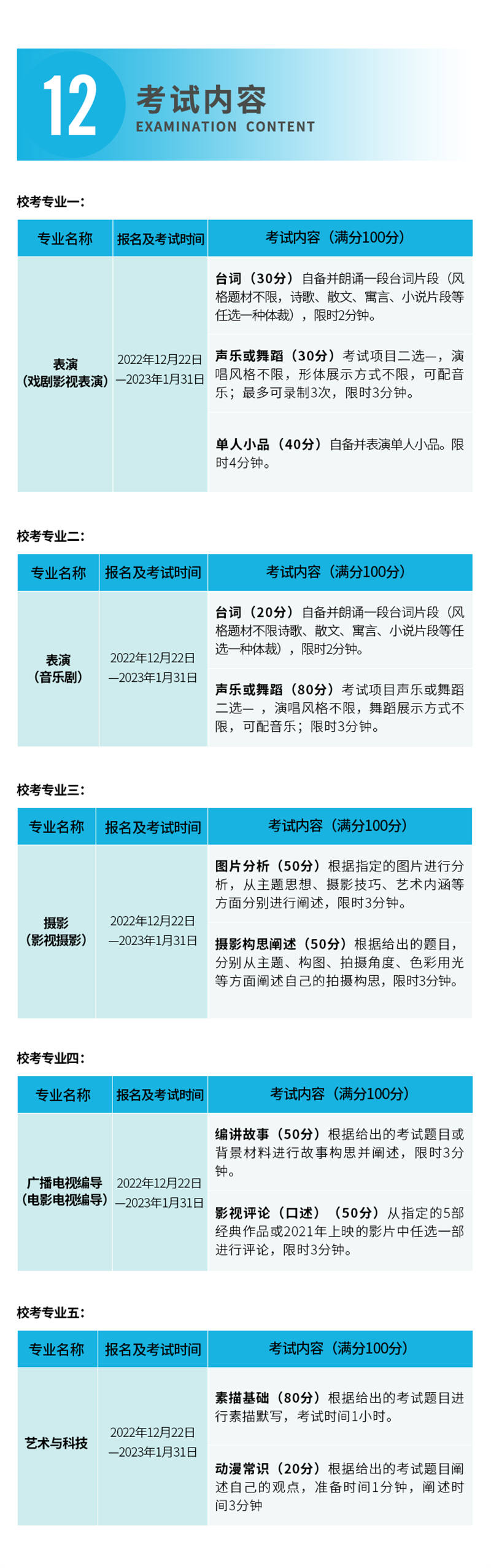
南海电影学院2023年艺术类专业招生简章
来源:南海电影学院招生简章 | 作者:南海电影学院招生简章 | 发布时间: 2023-01-13 | 20526 次浏览 | 🔊 点击朗读正文 ❚❚ | 分享到:
南海电影学院2023年艺术类专业招生简章

  

广东省2023年播音与主持统考

DUO FEN media arts 

多芬传媒艺考培训,让传媒艺考更简单

  • 学生姓名
  • 联系电话*
  • 来自高中
立即咨询报名

专业水平测试定制你的考学方案

多芬传媒艺考培训为每位传媒艺考生定制辅导方案,

填写信息即可预约免费试课,获得专家择校指导

广东传媒艺考校考资讯