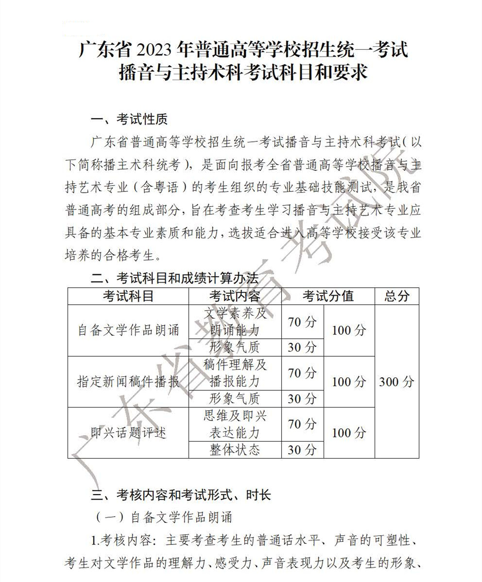
广东省2023年播音与主持术科统考考试科目和要求
DUO FEN media arts
多芬传媒艺考培训为每位传媒艺考生定制辅导方案,
填写信息即可预约免费试课,获得专家择校指导
中央戏剧学院2026年本科招生专业考试各招考方向与北京市统考子科类对应表
中央戏剧学院2026年本科招生专业考试方向与广东省子科类对应表
北京电影学院2026年艺术类校考本科各招生专业(招考方向)与各省级艺术类统考子科类对应参照表
广东省2026年高考书法类专业省统考科目考试要求
江西省2026年普通高校艺术类专业考试招生工作的通知
广东省2025年普通高校招生录取最低分数线,广东省2025年高考录取最低分数线
广东省2026年普通高校体育类专业招生报名及考试办法
广东省2026年普通高校体育类专业招生报名及考试办法,考试时间、地点和相关事项。考试时间:2026年1月16日至25日。 考试地点:广州体育学院(地址:广州市广州大道中1268号)。
广东省2026年普通高校艺术类专业考试招生办法
北京师范大学2026年硕士研究生招生简章
广东省2026年普通高校招生统一考试报名工作的通知
广东省2026年普通高校招生统一考试(下称普通高考)报名工作将于2025年11月1日至10日进行。