










































DUO FEN media arts
多芬传媒艺考培训为每位传媒艺考生定制辅导方案,
填写信息即可预约免费试课,获得专家择校指导
广东省2026年普通高校招生播音与主持类、表(导)演类(戏剧影视表演方向)和(戏剧影视导演方向)面试科目省统考温馨提示
广东省2026年普通高校招生播音与主持类、表(导)演类(戏剧影视表演方向)和(戏剧影视导演方向)面试科目省统考温馨提示
广东省2026年美术与设计类专业省统考报名人数约
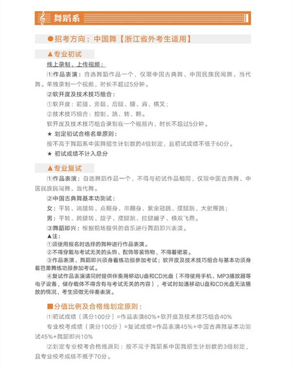
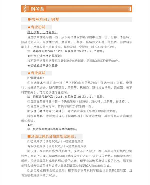
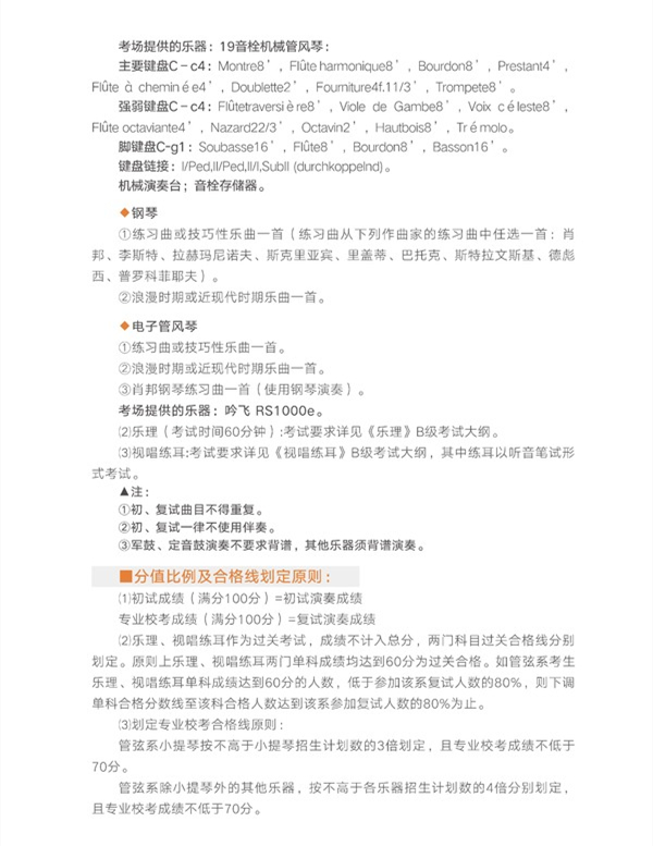
2026年普通高等学校戏曲类本科专业招生戏曲类本科专业招生高校有:中央戏剧学院、中国戏曲学院、内蒙古艺术学院、沈阳师范大学、吉林艺术学院、上海戏剧学院、浙江音乐学院、安庆师范大学、河南大学等
2026年普通高等学校运动训练、武术与民族传统体育专业招生管理办法
运动训练专业招生项目为:
冬季项目:速度滑冰、短道速滑、花样滑冰、冰球、冰壶、越野滑雪、高山滑雪、跳台滑雪、自由式滑雪(空中技巧、雪上技巧)、单板滑雪(平行大回转、U型场地)、冬季两项。
夏季项目:射击、射箭、场地自行车、公路自行车、山地自行车、BMX小轮车、击剑、现代五项、铁人三项、马术、帆船、赛艇、皮划艇静水、皮划艇激流回旋、冲浪、蹼泳、滑水、摩托艇、举重、摔跤(自由式、古典式)、柔道、拳击、跆拳道、空手道、田径、游泳、公开水域游泳、跳水、水球、花样游泳、体操、艺术体操、蹦床、技巧、手球、曲棍球、棒球、垒球、足球(十一人制)、篮球*、排球、沙滩排球、乒乓球、羽毛球、网球、橄榄球*、高尔夫球、围棋、象棋、国际象棋、登山、攀岩。
2026年普通专升本报名实行网上预报名、网上审核和网上缴费。网上预报名时间为2026年1月12日09:00至19日18:00;考生提交预报名资料后,省招生办进行资料审核,考生须登录“广东省2026年普通高校专升本报名系统”查看报名资格审核结果
中国传媒大学2026年招收香港中学文凭考试学生简章
广东省2026年普通高校招收中等职业学校毕业生统一考试招生工作的通知
广东省2026年普通高校招收中等职业学校毕业生统一考试招生工作的通知
中央戏剧学院2026年本科招生专业考试各招考方向与北京市统考子科类对应表
中央戏剧学院2026年本科招生专业考试各招考方向与北京市统考子科类对应表
中央戏剧学院2026年本科招生专业考试方向与广东省子科类对应表
中央戏剧学院2026年本科招生专业考试方向与广东省子科类对应表
北京电影学院2026年艺术类校考本科各招生专业(招考方向)与各省级艺术类统考子科类对应参照表
北京电影学院2026年艺术类校考本科各招生专业(招考方向)与各省级艺术类统考子科类对应参照表
热门搜索: 广州多芬传媒艺考培训 广州影视表演艺考培训 广州摄影艺考培训 广东传媒艺考培训机构 广州编导培训机构 广州播音主持 广州传媒艺考培训学校 深圳传媒艺考培训机构
戏剧影视表演 播音主持艺术 影视配音
导演与表演 空中乘务 服装表演
播音主持双语播音 播音主持粤语播音
播音主持影视配音 播音主持商务礼仪
艺考培训服务地区广州市 深圳市 中山 惠州 佛山 东莞 清远 汕头 揭阳 梅州 河源 潮州 湛江 茂名 肇庆 云浮 江门 阳江 韶关 汕尾 珠海传媒艺考培训班 艺考大学招生
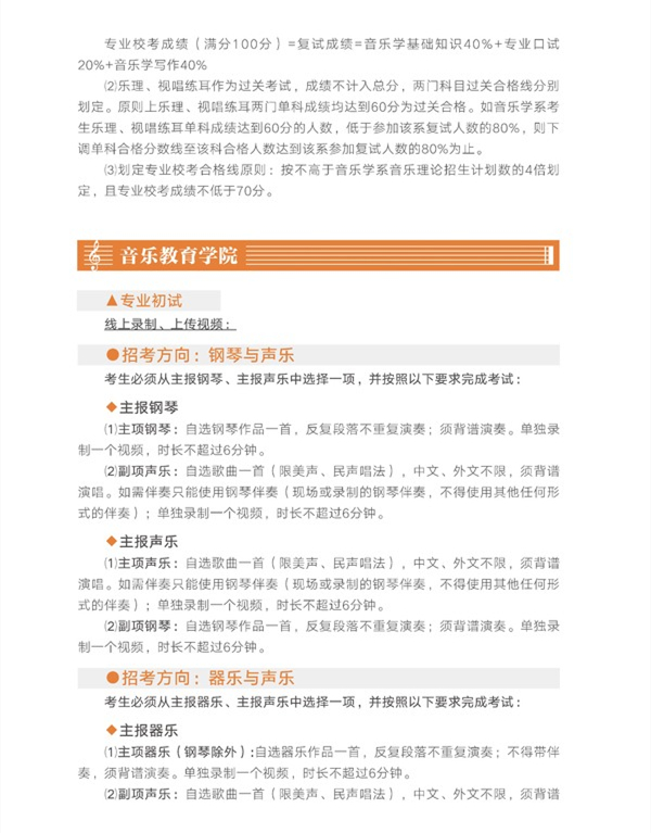
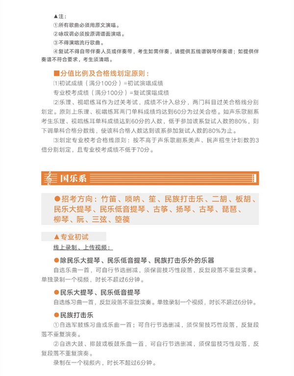
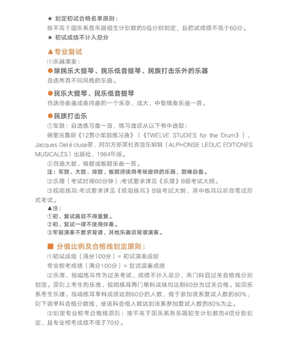
音乐艺考班 音乐表演班 钢琴表演班 声乐表演班 民乐表演班 录音艺术班 作曲艺考班 流行乐器演奏 流行演唱 音乐教育 音乐学 乐器修造 艺术管理
舞蹈艺考班 舞蹈表演 舞蹈编导
舞蹈教育 体育舞蹈 民族民间舞蹈
音乐考研班 传媒考研班 作曲考研班