
【注】:以上广电艺术类本科专业(方向)面向全国招生,考生可按各省考试院(招生办)规定参加我校组织的考试。初试为线上考试,初试合格者参加复试,复试为线下现场考试,复试只设杭州考点。

【注】:1.广播电视编导专业拟面向浙江、安徽、福建、甘肃、广东、广西、贵州、河北、河南、黑龙江、湖北、湖南、江苏、江西、辽宁、内蒙古、山东、山西、陕西、上海、四川、天津、云南、重庆等24个省份招生,专业成绩承认相应省统考成绩。
2.数字媒体艺术专业拟面向浙江、安徽、甘肃、贵州、河南、湖北、湖南、江苏、江西、辽宁、山东、山西、四川、天津、重庆等15个省份招生,专业成绩承认相应省统考成绩。
3.戏剧影视文学专业拟面向浙江、安徽、福建、甘肃、广东、广西、贵州、河南、黑龙江、湖北、湖南、江苏、江西、辽宁、内蒙古、山东、山西、陕西、上海、四川、天津、重庆等22个省份招生,专业成绩承认相应省统考成绩。
(三)影视表演、导演类本科专业招生计划

【注】:1.表演专业:①北京、甘肃、广东、河北、河南、黑龙江、吉林、江苏、江西、内蒙古、山东、山西、陕西、上海、天津、新疆、云南等17个省份的考生,可按各省考试院(招生办)规定参加我校组织的考试,初试为线上考试,初试合格者参加复试,复试为线下现场考试,复试只设杭州考点;②浙江、安徽、福建、贵州、湖北、湖南、辽宁、四川、重庆等9个省份的招生,专业成绩拟承认相应省统考成绩。
2.戏剧影视导演专业面向全校同年级广电艺术类和影视表演类的学生进行校内选拔。
(四)美术类本科专业招生计划

【注】:动画/动画(漫插画)/设计学类(含视觉传达设计、产品设计)/戏剧影视美术设计/服装与服饰设计(中外合作办学)专业拟面向浙江、安徽、北京、福建、甘肃、广东、广西、贵州、河北、河南、黑龙江、湖北、湖南、吉林、江苏、江西、辽宁、内蒙古、宁夏、山东、山西、陕西、上海、四川、天津、新疆、重庆等27个省份招生,专业成绩承认相应省统考成绩。各招生省份具体专业招生计划,以教育部和各省考试院(招生办)最终审定的计划为准。
(五)音乐舞蹈类本科专业招生计划

【注】:1.音乐表演(声乐)专业拟面向浙江、安徽、福建、广东、河北、河南、黑龙江、湖北、湖南、江苏、江西、辽宁、内蒙古、山西、上海、四川等16个省份招生,专业成绩承认相应省统考成绩。
2.音乐表演(钢琴)专业拟面向浙江、安徽、河北、河南、黑龙江、湖南、江西、辽宁、山西、四川等10个省份招生,专业成绩承认相应省统考成绩。
3.音乐表演的手风琴、小提琴、大提琴、二胡、琵琶、古筝、扬琴、竹笛等器种专业承认拟招生省份相应省统考成绩。
4.舞蹈编导专业拟面向浙江、安徽、甘肃、广东、河北、河南、黑龙江、湖北、湖南、吉林、江西、辽宁、山东、山西、四川、重庆等16个省份招生,专业成绩承认相应省统考成绩。
5.舞蹈编导(音乐剧)专业面向同年级音乐表演(声乐)和舞蹈编导等两个专业的学生进行校内选拔。
6.艺术与科技专业拟面向浙江、安徽、甘肃、河北、河南、黑龙江、湖北、湖南、江苏、江西、辽宁、山西、上海等13个省份招生,专业成绩承认相应省统考成绩。
1.学校公共外语课仅开设英语,非英语语种考生入校后存在学习风险,请慎重报考。
服装与服饰设计专业(中外合作办学)合作办学方为英国考文垂大学,英方专业课程采用英语教学;学生在升入本科三年级前须达到雅思6.0分或者通过考文垂大学英语能力测试,否则将被取消英方学籍。提醒非英语语种考生,存在入学后难以适应英语教学或达不到规定的英语能力而无法完成学业的风险。
2.以上招生计划非最终计划,如有变动,以教育部和各省考试院(招生办)最终审定的计划为准。
3.学费如有变动,按2021年浙江省物价部门统一调整后的标准执行。
1.符合普通高等学校2021年度招生工作规定中报名条件并取得高考报名资格的考生。
2.按教育部相关文件规定,考生所报专业(方向)属省级统考涉及有要求的,考生须获得省级统考相应专业合格证或合格证明。省级统考未涉及或不要求的专业(方向),考生可直接参加校考。详见我校《2021年艺术类本科专业与省统考子科类对照关系表》。
3.报考我校艺术类专业的考生,请按照考生所在省份的相关要求,参加高考报名。
(二)下列人员不能报考1.未取得2021年所在省份高考报名资格的考生。2.未按所在省份普通高等学校招生工作(艺术类)有关规定执行者。3.因触犯刑律而被追诉或正在服刑者。报名方式:请考生于规定时间登录学校报名网址(https://zsw.cuz.edu.cn),点击“网上报名”,选择“艺术校考报名”,进入报名系统(https://user.artstudent.cn/login/11647.htm)后,按系统指示填写考生基本信息,选择专业(考生要慎重选择所报考专业,一经网上缴费后不得修改)—→确定最终提交—→网上缴费—→手机端APP上传报考资料—→等待审核报考资料—→确认报考资料是否通过审核—→审核通过后完成在线确认并参加线上初试技术模拟测试—→准时参加线上初试正式考试。
【注】:①报名时考生须及时通过报名系统手机端APP(下载地址:https://www.artstudent.cn),完成考生报考资料(肖像、身份证、艺术类考生证件等)的采集、上传、审核等流程,审核未通过的考生将无法参加线上初试。
②考生初试最多可填报3个专业(方向)。
③报考线上笔试专业的考生,在报名填写基本信息时,“本人手机”栏务必填写为:考生用于线上笔试考试“钉钉平台”注册的本人手机号码!“钉钉手机号”栏填写“本人手机”栏号码即可。
2.复试报名时间网上报名时间:2021年2月3日—5日网上打印复试准考证时间:2021年2月20日开始报名方式:初试合格考生,请于规定时间登录学校报名网址(https://zsw.cuz.edu.cn),点击“网上报名”,选择“艺术校考报名”,进入报名系统后,按系统指示核对信息,选择专业—→确定最终提交—→打印“复试准考证”—→准时参加现场考试。
【注】:初试和复试均采用网上报名,不接受现场报名。
(四)专业考试收费标准根据浙江省物价局、浙江省财政厅最新文件(浙价费〔2018〕32号)规定,我校各专业(方向)报名考试费标准如下:每人次180元。考生报名缴费后,所交材料及费用无论参加考试与否,不予退还。
(五)注意事项1.考生信息的完整正确和高考录取密切相关,十分重要,为确保信息采集的正确率,请考生务必仔细填报,认真核对。考生进行网上报名前,务必认真阅读《浙江传媒学院2021年本科招生简章》,了解报考信息和网上报名说明,不按要求报名,误报、错报信息或填报虚假信息,未完成网上缴费,报考资料审核未通过,未在规定时间内打印准考证等导致不能参加考试影响录取的,后果由考生本人承担。
2.凡参与我校2021年艺术类专业考试网上报名者,均视为已详细阅读了《浙江传媒学院2021年本科招生简章》,了解报考信息以及网上报名有关说明,并充分理解及认可本简章中所述的各项规定、考试方式、录取原则等要求。
(六)华侨及港澳台考生报考须知
华侨及港澳台考生报考我校艺术校考专业,均须参加我校组织的专业考试,报名方式及考试要求等均遵照本简章执行。专业合格考生,按照普通高等学校联合招收华侨、港澳地区及台湾省学生办公室相关规定报名,参加统一文化考试。

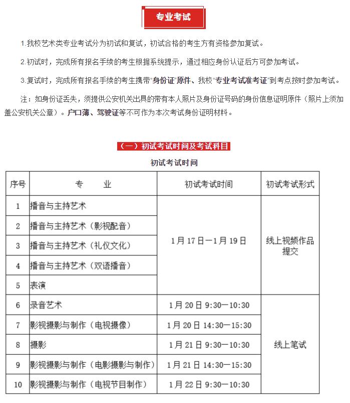
初试考试科目
1.播音与主持艺术
初试(线上视频作品提交):①形象气质考察(着装不要过于宽大);②指定材料表达(请自备一首古诗词。要求:脱稿,声音放开,声情并茂。时长1分钟以内);③指定新闻播报材料表达(请考生在新华网中文网站、央视网、人民网自选一段200个字以内近三个月的汉语新闻作为播音材料进行新闻播报。要求:可以不脱稿,播报时稿件不要遮挡脸部。时长1分钟以内);④模拟主持(脱稿,节目类型与内容自选,时长3分钟以内)。
2.播音与主持艺术(影视配音)
初试(线上视频作品提交):①形象气质考察(着装不要过于宽大);②指定材料表达(请自备一首七言四句古诗。要求:脱稿,模拟大型晚会舞台朗诵。声音放开,声情并茂。时长1分钟以内);③自备才艺展示(语言类或声乐:如单口相声、快板、贯口、绕口令、广告、台声、台词表演、歌曲演唱等,请勿选朗诵形式。时长3分钟以内)。
3.播音与主持艺术(礼仪文化)
初试(线上视频作品提交):①形象气质考察(着装不要过于宽大);②指定材料表达(请自备一段200个字以内现代散文。要求:脱稿,声音放开,声情并茂。时长1分钟以内);③自备才艺展示(自选声乐、舞蹈、器乐、武术、体操、形体表演、艺术语言表达等均可,所需音乐、乐器、道具等自备。时长3分钟以内)。
4.播音与主持艺术(双语播音)
初试(线上视频作品提交):①形象气质考察;②英语新闻播读(材料选自近一个月的新华网、中国日报网英语新闻。要求:可以不脱稿,播报时稿件不要遮挡脸部。时长1分钟以内);③汉语新闻播读(材料选自近一个月的新华网、人民网汉语新闻。要求:可以不脱稿,播报时稿件不要遮挡脸部。时长1分钟以内);④ 英语模拟主持(脱稿,用英语主持一档民生节目,时长3分钟以内)。
5.表演
初试(线上视频作品提交):①形象气质考察;②朗诵(自备材料,故事、散文、寓言、诗歌、独白均可,3分钟以内);③歌曲演唱(自选曲目,无伴奏,民族、美声、通俗、音乐剧均可,3分钟以内);④形体展示(自备,可用伴奏音乐,舞蹈、武术、体操、形体表演均可,3分钟以内)。
6.录音艺术
初试(线上笔试):①专业认知测试:回答与专业相关的问题;②声音想象与设计(依据给出的场景,想象与设计场景中的声音,并做出阐述);③声音听辨:单音、音程、和弦、旋律等听辨。
7.影视摄影与制作(电视摄像)
初试(线上笔试):①影像创意能力测试:根据规定情境撰写影像创意思路,并进行分镜头设计;②影视画面分析:分析所提供的影视画面,按要求回答问题。
8.摄影
初试(线上笔试):①图片说明:观察摄影作品,并结合英文提示,写出图片说明;②摄影作品分析:根据提供的摄影作品,从摄影语言应用的角度对摄影作品进行分析(不可写成图片说明或故事梗概);③图形创意:根据图形和要求,简单画出符合题意的画面并加以解释。
9.影视摄影与制作(电影摄影与制作)
初试(线上笔试):①问答题:问题涉及电影及人文社科等方面内容;②图片分析与故事写作:对给定图片进行分析,并根据题目要求进行故事写作。
10.影视摄影与制作(电视节目制作)
初试(线上笔试):①创作题:剧本梗概写作及分镜头创作;②综合素质测试:社会认知及专业关注度考察。
【备注】:
1.初试线上视频作品提交,考生通过专用APP考试平台完成考试;线上笔试,考生通过专用APP考试平台和“钉钉”实时视频监考两个系统完成考试。
2.考试内容属于国家机密级,考试过程中禁止录音、录像和录屏等,禁止将相关信息泄露或公布;考试视频录制画面中仅允许出现考生本人;考试全程只允许考生一人在考试场所,禁止他人进出。若有违反,视同违规。
3.线上考试时全程不得做任何打招呼和有暗示性的言语行为;不得出现任何可能影响评判公正的信息或标识,如含考生姓名、准考证、就读学校等个人信息的提示性文字、图案等;不得采取任何视频编辑手段处理画面,必须保持作品完整真实。若有违反,视同违规。
4.线上笔试时考生人脸、手部和答题纸不得离开画面拍摄范围,视频能准确反映出考生用笔,不得随意切换拍摄角度;考试空间内不得出现与考试内容相关的信息(文字、音频、视频等),不得出现与考试内容相关的物品(参考书、电子产品等)。若有违反,视同违规。
5.未按要求摆放双机位,未打开麦克风、摄像头功能或遮挡摄像头导致拍摄、录制异常(没有录制声音、无故中断),考试空间内出现除主机、辅机外具有发送或者接收信息功能的设备等,视同违规。
6.初试线上考试具体要求,详见我校后续发布的2021年艺术类专业初试线上考试相关说明及考试须知等公告。
【注】:复试考试地点为浙江传媒学院杭州下沙校区(杭州市下沙高教园区学源街998 号)。
复试考试科目
1.播音与主持艺术
复试(现场面试):①形象气质考察;②指定材料表达;③即兴口语表达。
【注】:请勿化妆
2.播音与主持艺术(影视配音)
复试(现场面试):①形象气质考察;②指定文学作品朗诵;③自备动画片或影视剧台词片段配音(不需要画面,限2分钟以内);④指定电视片解说。
【注】:请勿化妆
3.播音与主持艺术(礼仪文化)
复试(现场面试):①形象气质考察;②仪态展示:站姿、走姿;③景物介绍(请展示自备的2分钟以内的景物介绍,须脱稿);④命题演讲。
【注】:请勿化妆
4.播音与主持艺术(双语播音)
复试(现场面试):①形象气质考察;②回答考官问题(英文);③即兴演讲(根据命题进行2分钟英文即兴演讲)。
【注】:请勿化妆
5.表演
复试(现场面试):①表演基础素质考察(4分钟以内):朗诵(自备材料,故事、散文、寓言、诗歌、独白均可);歌曲演唱(自选曲目,无伴奏,民族、美声、通俗、音乐剧均可);形体展示(自备,可用伴奏音乐,舞蹈、武术、体操、形体表演均可);②指定表演基础展示(一句话即兴表演):主考教师随机组合考生进行即兴表演,并在表演过程中视情况给予创作条件;③命题表演:根据命题进行即兴表演;④回答主试教师提问:艺术常识与职业素养相结合。
6.录音艺术
复试(现场面试):①才艺展示:演奏或演唱音乐作品(演奏乐器不限,演唱要求清唱,时长3分钟以内);②模唱和视唱(视唱可五线谱与简谱任选);③综合知识问答(回答和影视、音乐、文学、历史、科学技术、时事等相关常识);④声音作品分析(播放影视作品,对声音进行评析)。
7.影视摄影与制作(电视摄像)
复试(现场面试):①形象考察及自我介绍:介绍自己的兴趣爱好、特长及报考本专业的原因;②回答主试教师提问;③依据文本说画面:根据提供的文本信息讲述画面,要突出视觉元素的设计与运用;④影视作品分析:观摩影视作品,回答相关问题。
8.摄影
复试(现场面试):①形象考察;②自我介绍:介绍报考我校和本专业的原因、专业理想、专业能力,分析自己的优缺点;③综合知识考查:回答抽到的问题;④摄影作品阐释:根据抽到的照片,回答作品主题表达、摄影技术技巧运用、形式美感等方面的提问。
9.影视摄影与制作(电影摄影与制作)
复试(现场面试):①形象考察;②自我介绍:介绍与所报考专业相关的特长、爱好和专业学习情况等;③视听材料识别(材料为图片或视音频等形式);④回答主试教师提问。
10.影视摄影与制作(电视节目制作)
复试(现场面试):①基本素养及形象气质考察:考生作自我介绍,说明个人和所报考专业相关的特长、爱好等;②视觉审美能力考察:根据播放的视频,考生回答提问;③创作题:随机抽取一个命题,并进行创作阐述。
【备注】:
1.各专业初试合格,取得复试资格,初试成绩不计入最终专业成绩,最终专业成绩以复试成绩为准。专业成绩四舍五入保留小数点后两位。
2.在面试中,评委可根据考核过程实际情况,对考生考试做出终止指令。
3.面试自我介绍环节中,不得出现考生姓名、准考证、就读学校等个人身份信息。
4.表演专业歌曲演唱环节要求无伴奏清唱;形体展示可使用自备的伴奏音乐,该伴奏音乐只允许用U盘存放,文件格式要求MP3,且U盘中只能存放该伴奏音乐文件,文件名不得出现考生考试身份信息等,考生不允许自带播放设备,考试时如遇U盘无法播放的情况,考生须做无伴奏展示。
(一)专业考试方式
1.专业考试主要包括初试、复试等两个阶段。考生请于规定时间登录浙江传媒学院招生网(https://zsw.cuz.edu.cn)查看考试结果及考试安排。凡我校最终专业考试合格的考生,可于4月中下旬登录学校招生网打印“艺术类专业考试合格证”,学校不再邮寄专业合格证。
2.因考生不符合所在省专业省统考规定,造成我校专业校考成绩无效,进而影响录取等后果由考生本人承担。
(二)高考录取办法
1.考生所在省份考试院(招生办)规定艺术类专业需进行相关专业统考的,考生需通过该省份相关专业统考。艺术类专业考试合格者,按照各省份考试院(招生办)的规定填报志愿,并参加全国普通高校招生统一文化考试。
2.根据国家有关艺术类专业招生录取办法,我校艺术类本科专业招生录取原则如下:
播音与主持艺术、播音与主持艺术(影视配音)、播音与主持艺术(礼仪文化)录取原则:贯彻德、智、体、美、劳全面考核择优录取的原则,在考生政治思想品德考核和体检合格的情况下,考生文化折算分达到70分以上(含),按专业分和文化折算分4:6比例的综合分排序择优录取,综合分并列的按专业成绩从高到低择优录取。
播音与主持艺术(双语播音)录取原则:贯彻德、智、体、美、劳全面考核择优录取的原则,在考生政治思想品德考核和体检合格的情况下,外语单科成绩105分以上(含),考生文化折算分达到70分以上(含),按专业分和文化折算分4:6比例的综合分排序择优录取,综合分并列的按专业成绩从高到低择优录取。
影视摄影与制作(电视节目制作)、影视摄影与制作(电视摄像)、摄影、录音艺术录取原则:贯彻德、智、体、美、劳全面考核择优录取的原则,在考生政治思想品德考核和体检合格的情况下,考生文化折算分达到75分以上(含),按文化折算分排序择优录取,文化折算分并列的按专业成绩从高到低择优录取。
影视摄影与制作(电影摄影与制作)录取原则:贯彻德、智、体、美、劳全面考核择优录取的原则,在考生政治思想品德考核和体检合格的情况下,考生文化折算分达到70分以上(含),按文化折算分排序择优录取,文化折算分并列的按专业成绩从高到低择优录取。只招收有该专业志愿的考生,不录取服从专业调剂志愿的考生。
广播电视编导、戏剧影视文学、数字媒体艺术录取原则:贯彻德、智、体、美、劳全面考核择优录取的原则,在考生政治思想品德考核和体检合格的情况下,不实行平行志愿投档的省份按文化折算分排序择优录取,文化折算分并列的按专业成绩从高到低择优录取。实行平行志愿投档的省份按各省相应统考类别(专业)平行志愿投档规则进行择优录取。
表演录取原则:贯彻德、智、体、美、劳全面考核择优录取的原则,在考生政治思想品德考核和体检合格的情况下,不实行平行志愿投档的省份按专业分和文化折算分6:4比例的综合分排序择优录取,综合分并列的按专业成绩从高到低择优录取。实行平行志愿投档的省份按各省相应统考类别(专业)平行志愿投档规则进行择优录取。只招收有该专业志愿的考生,不录取服从专业调剂志愿的考生。
动画、动画(漫插画)、设计学类(含视觉传达设计、产品设计2个专业)、戏剧影视美术设计录取原则:贯彻德、智、体、美、劳全面考核择优录取的原则,在考生政治思想品德考核和体检合格的情况下,不实行平行志愿投档的省份按专业分和文化折算分5:5比例的综合分排序择优录取,综合分并列的按专业成绩从高到低择优录取。实行平行志愿投档的省份按各省相应统考类别(专业)平行志愿投档规则进行择优录取。
服装与服饰设计(中外合作办学)录取原则:贯彻德、智、体、美、劳全面考核择优录取的原则,在考生政治思想品德考核和体检合格的情况下,不实行平行志愿投档的省份,外语单科成绩95分以上(含),按专业分和文化折算分5:5比例的综合分排序择优录取,综合分并列的按专业成绩从高到低择优录取。实行平行志愿投档的省份,外语单科成绩95分以上(含),按各省相应统考类别(专业)平行志愿投档规则进行择优录取。只招收有该专业志愿的考生,不录取服从专业调剂志愿的考生。
音乐表演、舞蹈编导、艺术与科技录取原则:贯彻德、智、体、美、劳全面考核择优录取的原则,在考生政治思想品德考核和体检合格的情况下,不实行平行志愿投档的省份按专业分和文化折算分6:4比例的综合分排序择优录取,综合分并列的按专业成绩从高到低择优录取。实行平行志愿投档的省份按各省相应统考类别(专业)平行志愿投档规则进行择优录取。
不实行平行志愿投档的省份,按照各专业录取原则排序后,排序成绩仍并列的将按高考相关单科文化成绩从高到低排序,相关单科的比较顺序依次为语文、外语、数学。
3.文化折算分计算方式:
文化折算分=考生高考总成绩÷考生所在省份普通类本科一批录取控制分数×100。对于合并本科批次的省份,普通类本科一批录取控制分数以各省划定的特殊类型招生线为准。广东一本线为广东省公布的高分优先投档线。
对于艺术类考生文化考试总分与普通类考生文化考试总分不一致的省份,一本线以该省给定的参考分数线为准;未给定参考分数线的省份,参考分数线=(普通类本科一批录取控制分数÷普通类考生文化考试总分)×艺术类考生文化考试总分。
4.相关专业综合分计算方式(专业满分以100分计):
播音与主持艺术、播音与主持艺术(影视配音)、播音与主持艺术(礼仪文化)、播音与主持艺术(双语播音):综合分=专业分×40%+文化折算分×60%。动画、动画(漫插画)、设计学类(含视觉传达设计、产品设计2个专业)、服装与服饰设计(中外合作办学)、戏剧影视美术设计:综合分=专业分×50%+文化折算分×50%。实行平行志愿规则投档录取的省份,按各省份考试院(招生办)相关规定执行。
表演、音乐表演、舞蹈编导、艺术与科技:综合分=专业分×60%+文化折算分×40%。音乐表演(器乐)招生器种为钢琴、手风琴、小提琴、大提琴、二胡、琵琶、古筝、扬琴、竹笛。实行平行志愿规则投档录取的省份,按各省份考试院(招生办)相关规定执行。
5.按照考生报考学校志愿先后录取,即先录取院校第一志愿的考生,若第一志愿不满时,再录取院校第二志愿考生。实行平行志愿投档的省份按各省份考试院(招生办)的相关规定执行。
6.对于投档考生,有专业志愿的考生优先于无专业志愿的考生安排专业录取,专业录取时按照分数优先、遵循专业志愿原则,专业志愿顺序以高考志愿填报顺序为准,各专业志愿之间无分数级差,同等条件下(录取排序成绩相同)优先考虑第一志愿。
7.我校2021年实行全国计划招生的播音与主持艺术、播音与主持艺术(影视配音)、播音与主持艺术(礼仪文化)、播音与主持艺术(双语播音)、影视摄影与制作(电视节目制作)、影视摄影与制作(电影摄影与制作)、影视摄影与制作(电视摄像)、摄影、录音艺术专业(方向),参照独立设置本科艺术院校招生办法,由学校自主划定艺术类文化分数线。
8.根据教育部相关规定,所有高考加分项目及分值均不得用于不安排分省分专业招生计划的招生项目。2021年实行全国计划艺术类本科专业考生高考总成绩为实考分,不含政策加分。其他分省计划专业认可各省考试院(招生办)对考生的加分政策,但加分分值最高为20分,根据考生加分后的成绩,按照专业录取原则,综合考查德智体美劳状况和相关单科成绩进行录取。
9.录取原则中单科成绩要求以150分为满分计算,具体按各省实际单科总分等比例换算。
10.考生持有近两年内获得的国家一、二级运动员等级证书,在录取排序成绩相同的情况下,优先录取。
11.我校依据招生章程开展招生工作,本招生简章的内容如遇调整,以学校公布的《2021年本科招生录取章程》为准。
12.我校艺术类各专业最终按照教育部有关普通高等院校艺术类专业招生文件精神录取。
【注】:1.学校公共外语课只开设英语,非英语语种考生入校后存在学习风险,请慎重报考。
2.以上招生计划非最终计划,如有变动,以教育部和各省考试院(招生办)最终审定的计划为准。
3.学费如有变动,按2021年浙江省物价部门统一调整后的标准执行。
4.文史、理工类专业录取办法,详见学校公布的《2021年本科招生录取章程》。

1.如遇疫情防控形势变化或相关政策调整,我校将视实际情况,适时调整考试方式、内容、时间等。如有调整,将及时通过学校招生网发布相关公告,请广大考生密切关注。
2.考试期间,学校将加强对考生人脸识别系统和线上监考系统的核查,对在艺术类招生考试过程中违规的考生,学校将按照《国家教育考试违规处理办法》等规定严肃处理。新生入学后,我校将根据招生政策和录取标准进行复查,凡不符合条件或有舞弊行为者,取消入学资格,并通报考生所在地省级招生考试机构倒查追责。对涉嫌犯罪的,将及时报案,并配合司法机关依法处理。
3.考生于2021年4月中旬登陆我校招生网查询系统查询艺术类专业考试是否合格,最终专业考试合格者登陆招生网核对考生信息。
4.本简章中艺术类招生部分所涉及的某某生源(考生),指在某地参加高考的生源(考生)。如浙江生源(考生),指在浙江参加高考的生源(考生)。
5.我校现有校外奖学金:(1)国家奖学金;(2)省政府奖学金;(3)“浙广集团”奖学金;(4)“中广电”奖学金;(5)“中国移动”奖学金。校内奖学金:(1)新生奖学金;(2)学校一、二、三等奖学金;(3)各类单项奖学金。针对全校学生资助对象奖助学金有:(1)国家励志奖学金;(2)国家助学金;(3)校发助学金;(4)“尚德学子”奖学金。
6.根据《浙江传媒学院本科学生转专业管理办法(修订稿)》相关规定,中外合作办学专业,不得转专业。浙传华策电影学院学生不得转出至其他二级学院各专业学习。
7.学校严格按照国家就业创业方针政策,积极为学生提供有效的就业创业指导服务。学校在每年的5月、11月举行两次大型就业招聘会,各学院举办小型专场招聘会,为用人单位和学生提供双选平台。学校通过举办星创班、文化创意(创业)苗圃班、“3+1”创新创业教育实验班等提升学生创新创业能力;建有传媒文化创意产业园,与相关影视公司合作共建鼎石星创孵化园,为广大师生提供丰富的创业孵化平台。学校就业指导中心电话:杭州下沙校区0571-86832052,0571-86832691;桐乡乌镇校区0573-89399758,0573-89399759。就业在线网站:http://job.cuz.edu.cn。创业学院电话:0571-86876771。创业学院网站: http://cyxy.cuz.edu.cn。
8.我校学生住宿实行公寓管理,根据浙江省物价统一核定,学校住宿费每人每学年1600元。本简章所公布的学费、住宿费如有变动,按2021年浙江省物价部门统一调整后的标准执行。
9.报名系统的APP平台仅为本校艺术类考试报名提供技术支持服务,其发布的有关应试技巧、指南、建议、分析研究报告等意见均与本校无关。考生在报名过程中如遇考试政策问题请致电本校招生咨询电话。
10.本招生简章的最终解释权归浙江传媒学院。
DUO FEN media arts
多芬传媒艺考培训为每位传媒艺考生定制辅导方案,
填写信息即可预约免费试课,获得专家择校指导
广东省2026年普通高校招生播音与主持类、表(导)演类(戏剧影视表演方向)和(戏剧影视导演方向)面试科目省统考温馨提示
广东省2026年普通高校招生播音与主持类、表(导)演类(戏剧影视表演方向)和(戏剧影视导演方向)面试科目省统考温馨提示
广东省2026年美术与设计类专业省统考报名人数约
2026年普通高等学校戏曲类本科专业招生戏曲类本科专业招生高校有:中央戏剧学院、中国戏曲学院、内蒙古艺术学院、沈阳师范大学、吉林艺术学院、上海戏剧学院、浙江音乐学院、安庆师范大学、河南大学等
2026年普通高等学校运动训练、武术与民族传统体育专业招生管理办法
运动训练专业招生项目为:
冬季项目:速度滑冰、短道速滑、花样滑冰、冰球、冰壶、越野滑雪、高山滑雪、跳台滑雪、自由式滑雪(空中技巧、雪上技巧)、单板滑雪(平行大回转、U型场地)、冬季两项。
夏季项目:射击、射箭、场地自行车、公路自行车、山地自行车、BMX小轮车、击剑、现代五项、铁人三项、马术、帆船、赛艇、皮划艇静水、皮划艇激流回旋、冲浪、蹼泳、滑水、摩托艇、举重、摔跤(自由式、古典式)、柔道、拳击、跆拳道、空手道、田径、游泳、公开水域游泳、跳水、水球、花样游泳、体操、艺术体操、蹦床、技巧、手球、曲棍球、棒球、垒球、足球(十一人制)、篮球*、排球、沙滩排球、乒乓球、羽毛球、网球、橄榄球*、高尔夫球、围棋、象棋、国际象棋、登山、攀岩。
2026年普通专升本报名实行网上预报名、网上审核和网上缴费。网上预报名时间为2026年1月12日09:00至19日18:00;考生提交预报名资料后,省招生办进行资料审核,考生须登录“广东省2026年普通高校专升本报名系统”查看报名资格审核结果
中国传媒大学2026年招收香港中学文凭考试学生简章
广东省2026年普通高校招收中等职业学校毕业生统一考试招生工作的通知
广东省2026年普通高校招收中等职业学校毕业生统一考试招生工作的通知
中央戏剧学院2026年本科招生专业考试各招考方向与北京市统考子科类对应表
中央戏剧学院2026年本科招生专业考试各招考方向与北京市统考子科类对应表
中央戏剧学院2026年本科招生专业考试方向与广东省子科类对应表
中央戏剧学院2026年本科招生专业考试方向与广东省子科类对应表
北京电影学院2026年艺术类校考本科各招生专业(招考方向)与各省级艺术类统考子科类对应参照表
北京电影学院2026年艺术类校考本科各招生专业(招考方向)与各省级艺术类统考子科类对应参照表
热门搜索: 广州多芬传媒艺考培训 广州影视表演艺考培训 广州摄影艺考培训 广东传媒艺考培训机构 广州编导培训机构 广州播音主持 广州传媒艺考培训学校 深圳传媒艺考培训机构
戏剧影视表演 播音主持艺术 影视配音
导演与表演 空中乘务 服装表演
播音主持双语播音 播音主持粤语播音
播音主持影视配音 播音主持商务礼仪
艺考培训服务地区广州市 深圳市 中山 惠州 佛山 东莞 清远 汕头 揭阳 梅州 河源 潮州 湛江 茂名 肇庆 云浮 江门 阳江 韶关 汕尾 珠海传媒艺考培训班 艺考大学招生
音乐艺考班 音乐表演班 钢琴表演班 声乐表演班 民乐表演班 录音艺术班 作曲艺考班 流行乐器演奏 流行演唱 音乐教育 音乐学 乐器修造 艺术管理
舞蹈艺考班 舞蹈表演 舞蹈编导
舞蹈教育 体育舞蹈 民族民间舞蹈
音乐考研班 传媒考研班 作曲考研班