



DUO FEN media arts
多芬传媒艺考培训为每位传媒艺考生定制辅导方案,
填写信息即可预约免费试课,获得专家择校指导
北京市音乐艺考培训哪里好?家长和学生最关心的选择指南
广东工业大学2026年博士研究生招生简章
2026年广州市中考报名问答
2026年初中艺术学业水平考试报名等工作的通知
广州市招生考试委员会办公室关于做好2026年广州市高中阶段学校考试招生报名工作的通知
广州市招生考试委员会办公室关于做好2026年广州市高中阶段学校考试招生报名工作的通知
广州美术学院2026年普通本科招生简章
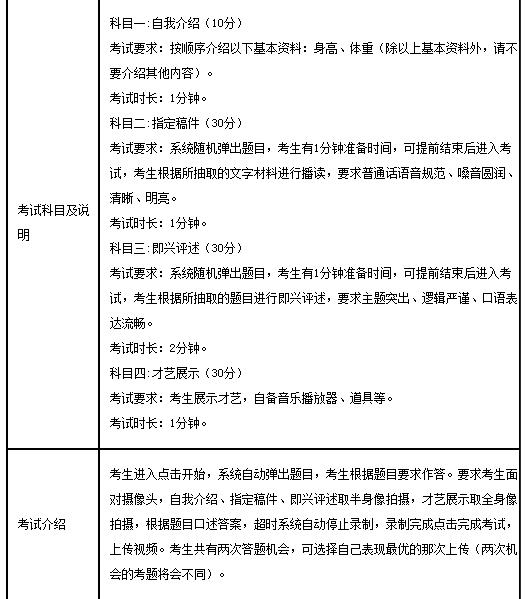
西安音乐学院2026年本科招生专业考试第一阶段视频考试公告
广东省2026年普通高校招生美术与设计类、书法类、播音与主持类(含粤语)和表(导)演类(服装表演方向)专业省统考合格线公布
广东省2026年普通高校招生美术与设计类、书法类、播音与主持类(含粤语)和表(导)演类(服装表演方向)专业省统考合格线公布
广西艺术学院关于公布2026年艺术类本科校考专业招生考试报名、考试时间等有关事项的通知
广西艺术学院关于公布2026年艺术类本科校考专业招生考试报名、考试时间等有关事项的通知
广西艺术学院2026年本科校考专业招生简章
热门搜索: 广州多芬传媒艺考培训 广州影视表演艺考培训 广州摄影艺考培训 广东传媒艺考培训机构 广州编导培训机构 广州播音主持 广州传媒艺考培训学校 深圳传媒艺考培训机构
戏剧影视表演 播音主持艺术 影视配音
导演与表演 空中乘务 服装表演
播音主持双语播音 播音主持粤语播音
播音主持影视配音 播音主持商务礼仪
艺考培训服务地区广州市 深圳市 中山 惠州 佛山 东莞 清远 汕头 揭阳 梅州 河源 潮州 湛江 茂名 肇庆 云浮 江门 阳江 韶关 汕尾 珠海传媒艺考培训班 艺考大学招生
音乐艺考班 音乐表演班 钢琴表演班 声乐表演班 民乐表演班 录音艺术班 作曲艺考班 流行乐器演奏 流行演唱 音乐教育 音乐学 乐器修造 艺术管理
舞蹈艺考班 舞蹈表演 舞蹈编导
舞蹈教育 体育舞蹈 民族民间舞蹈
音乐考研班 传媒考研班 作曲考研班