
2
0
2
4
硕士研究生招生
调剂公告
一
调剂基本条件
(一)符合调入专业的报考条件,已达我校复试资格线。
(二)考生调入专业应与第一志愿报考专业相同或相近,且在同一学科门类范围内(可授不同学科门类学位的专业可跨门类在对应专业所属一级学科范围内进行调剂)。
(三)初试科目与调入专业初试科目相同或相近。
(四)原则上第一志愿报考专业学位专业的考生不能调剂到学术学位专业。
(五)符合调剂专业学术条件要求,具体见下表。
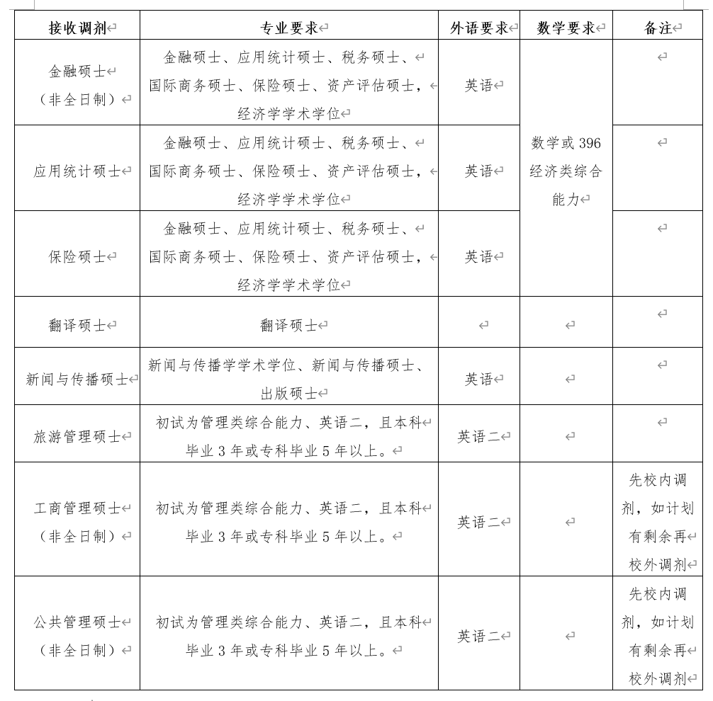
1.学术学位:

(点击放大图片查看)
2.专业学位

备注:我校将根据指标实际下达情况,调整以上接收调剂专业和要求。
二
调剂时间、程序及办法
1.“全国硕士研究生招生调剂服务系统”(以下简称:调剂系统)开通前,申请考生可以在教育部“全国硕士研究生网上调剂意向采集系统”上进行调剂意向登记。
2.调剂系统开通后,申请考生须登录该系统向学校正式递交调剂申请,提交申请后24小时内不可修改申请。最终拟录取新生的拟录取专业和研究方向以调剂系统数据为准。
3.我校各研究生培养单位登录调剂系统选择考生,复试差额比例不低于120%,生源充足的招生专业,可以扩大差额复试比例。
4.招生考试处对备选库考生进行复审,通过后在线发出复试通知,请考生注意登陆系统查看通知。
5.考生再次登录调剂系统,选择是否接收复试,要求在通知规定时间内确认,逾期视为放弃调剂资格,我校招生考试处将取消其复试通知。
6.考生按期参加复试,学校根据复试情况确定待录取名单,并上传录取平台,通过平台向考生发出“待录取通知”。录取平台自动给考生手机发出提醒短信,考生须在通知规定时间内登录调剂系统确认“同意接收”。
7.考生在线确认“待录取通知”后,考生即被录取。如考生未在规定的时间内确认接收“待录取通知”视为自动放弃录取资格,招生考试处将根据复试录取顺序从后续考生中补足。
三
公示与监督
公示网站网址:http://yzb.gdufe.edu.cn/
招生考试处咨询电话:020-84096451(工作日8:30-11:30,14:30-16:30)
纪检监察监督电话:020-84261169
各研究生招生单位联系方式:

(点击放大图片查看)
END
热门搜索: 广州多芬传媒艺考培训 广州影视表演艺考培训 广州摄影艺考培训 广东传媒艺考培训机构 广州编导培训机构 广州播音主持 广州传媒艺考培训学校 深圳传媒艺考培训机构
戏剧影视表演 播音主持艺术 影视配音
导演与表演 空中乘务 服装表演
播音主持双语播音 播音主持粤语播音
播音主持影视配音 播音主持商务礼仪
艺考培训服务地区广州市 深圳市 中山 惠州 佛山 东莞 清远 汕头 揭阳 梅州 河源 潮州 湛江 茂名 肇庆 云浮 江门 阳江 韶关 汕尾 珠海传媒艺考培训班 艺考大学招生
音乐艺考班 音乐表演班 钢琴表演班 声乐表演班 民乐表演班 录音艺术班 作曲艺考班 流行乐器演奏 流行演唱 音乐教育 音乐学 乐器修造 艺术管理
舞蹈艺考班 舞蹈表演 舞蹈编导
舞蹈教育 体育舞蹈 民族民间舞蹈
音乐考研班 传媒考研班 作曲考研班