国内知名艺术类专业院校
传媒艺考专业 传媒艺考问答 传媒艺考指南
广东省2017年普通高考考生成绩各分数段
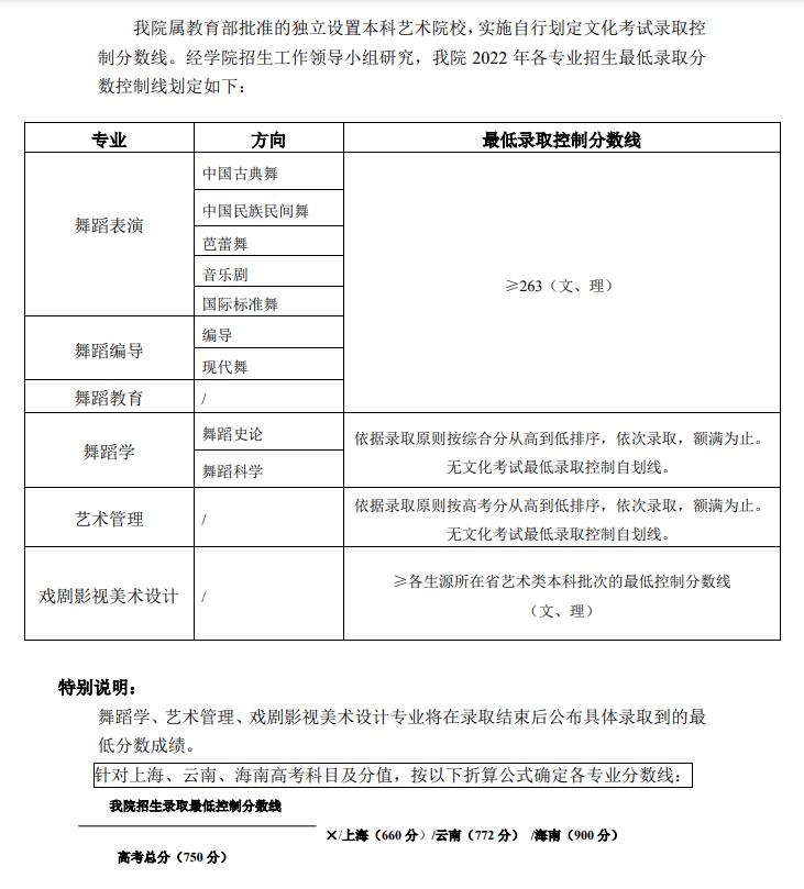
北京舞蹈学院2022年各专业录取最低控制分数线
广州舞蹈艺考五一集训营等...
2025-04-30
市场价:
价格:
2026届音乐艺考主考星...
2025-03-20
2024年广州第二期流行...
2024-08-09
广州2024年播音主持语...
2024-04-23
武汉晨曦音乐艺考培训学校...
2023-05-13
广州市传媒艺考培训机构多...
2023-04-16
影视表演自备稿件精选十篇经典台词独白
2025-10-27
中央戏剧学院2026年本科招生专业考试各招考
中央戏剧学院2026年本科招生专业考试方向与
北京电影学院2026年艺术类校考本科各招生专
2025-10-26
影视表演自备稿件:《最后一封情书》
2025-10-25
适合影视表演生台词《雷雨》周冲独白
适合影视表演生台词《康熙王朝》陈道明独白
适合影视表演生台词《暗恋桃花源》江滨柳独白
广东省2026年高考书法类专业省统考科目考试
2025-10-23
“没有天赋就不断重复”,是这世上最被低估的逆
2025-10-22
DUO FEN media arts
多芬传媒艺考培训为每位传媒艺考生定制辅导方案,
填写信息即可预约免费试课,获得专家择校指导
中央戏剧学院2026年本科招生专业考试各招考方向与北京市统考子科类对应表
中央戏剧学院2026年本科招生专业考试方向与广东省子科类对应表
北京电影学院2026年艺术类校考本科各招生专业(招考方向)与各省级艺术类统考子科类对应参照表
广东省2026年高考书法类专业省统考科目考试要求
江西省2026年普通高校艺术类专业考试招生工作的通知
2025-10-21
广东省2026年普通高校体育类专业招生报名及考试办法
2025-10-17
广东省2026年普通高校体育类专业招生报名及考试办法,考试时间、地点和相关事项。考试时间:2026年1月16日至25日。 考试地点:广州体育学院(地址:广州市广州大道中1268号)。
广东省2026年普通高校艺术类专业考试招生办法
北京师范大学2026年硕士研究生招生简章
2025-10-09
广东省2026年普通高校招生统一考试报名工作的通知
2025-09-23
广东省2026年普通高校招生统一考试(下称普通高考)报名工作将于2025年11月1日至10日进行。
关于西安音乐学院2026年本科招生考试规定曲目库的公告
2025-09-05
2018-06-28
请党放心,强国有我!
2019年广东音乐联考钢琴考试规定曲目
电影《我不是药神》视听语言分析
西安音乐学院2021年本科招生简章
四川音乐学院2018年本科招生简章(非四川考
沈阳音乐学院附中2021年招生简章
2019年广东音乐联考声乐考试规定曲目
2019年广东普通高考报名时间2018年12
四川音乐学院2018年省内招生简章(四川省考
深圳音乐学院计划2021年开始招生