国内知名艺术类专业院校
传媒艺考专业 传媒艺考问答 传媒艺考指南
广东省2017年普通高考考生成绩各分数段
附件2 广东省2022年普通高等学校招生统一考试美术术科考试科目和要求
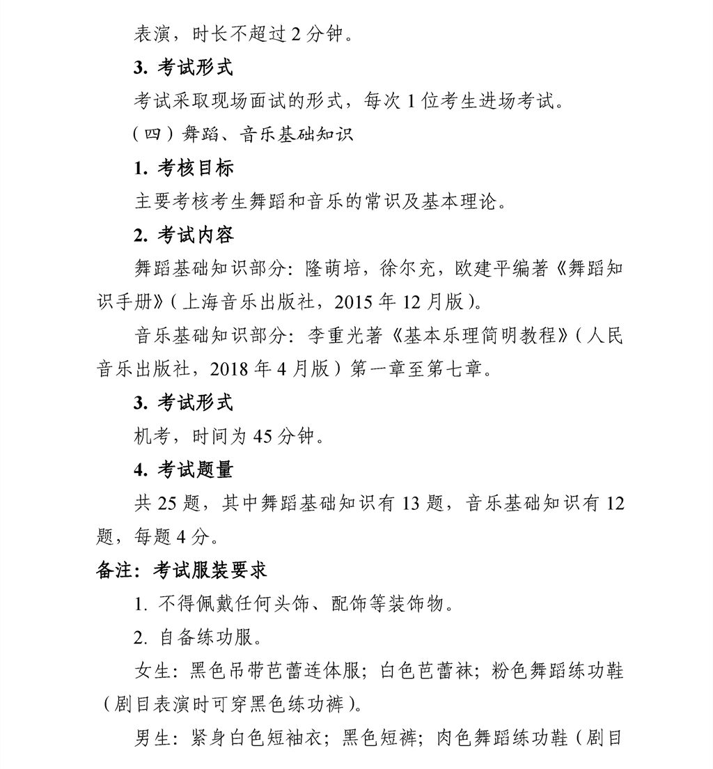
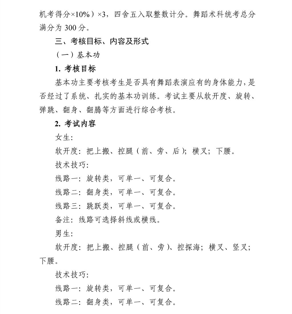
附件3 广东省2022年普通高等学校招生统一考试舞蹈术科考试科目和要求
附件4 广东省2022年普通高等学校招生统一考试广播电视编导术科考试科目和要求
附件5 广东省2022年普通高等学校招生统一考试书法术科考试科目和要求
附件6 广东省2022年普通高等学校招生统一考试音乐术科考试科目和要求
广州书法艺考培训赵老师书
2025-11-11
市场价:
价格:
广州舞蹈艺考五一集训营等
2025-04-30
2026届音乐艺考主考星
2025-03-20
2024年广州第二期流行
2024-08-09
广州2024年播音主持语
2024-04-23
武汉晨曦音乐艺考培训学校
2023-05-13
2026年五一劳动节致家长的一封信——劳动筑
2026-04-29
广东省2026年普通高等学校专升本招生考试成
2026年西安外事学院招生办公室新媒体综合岗
2026-04-23
湖北省2026年中小学教师公开招聘公告
2026-04-16
广州2026年中考没考好别慌!低分也有正规升
2026-03-27
广州播音主持艺考培训哪家好?2026最新机构
2026-03-13
北京市音乐艺考培训哪里好?家长和学生最关心的
2026-03-05
广东工业大学2026年博士研究生招生简章
2026年广州市中考报名问答
2026-03-03
2026年初中艺术学业水平考试报名等工作的通
DUO FEN media arts
多芬传媒艺考培训为每位传媒艺考生定制辅导方案,
填写信息即可预约免费试课,获得专家择校指导
广东省2026年普通高等学校专升本招生考试成绩将于5月7日公布
2026年西安外事学院招生办公室新媒体综合岗招聘公告
北京市音乐艺考培训哪里好?家长和学生最关心的选择指南
2026年初中艺术学业水平考试报名等工作的通知
广州市招生考试委员会办公室关于做好2026年广州市高中阶段学校考试招生报名工作的通知
西安音乐学院2026年本科招生专业考试第一阶段视频考试公告
2026-01-13
广东省2026年普通高校招生美术与设计类、书法类、播音与主持类(含粤语)和表(导)演类(服装表演方向)专业省统考合格线公布
2026-01-09
2018-06-28
请党放心,强国有我!
2019年广东音乐联考钢琴考试规定曲目
西安音乐学院2021年本科招生简章
四川音乐学院2018年本科招生简章(非四川考
四川音乐学院2018年省内招生简章(四川省考
电影《我不是药神》视听语言分析
2019年广东普通高考报名时间2018年12
2019年广东音乐联考声乐考试规定曲目
沈阳音乐学院附中2021年招生简章
广东省关于调整高等教育自学考试部分专业主考学