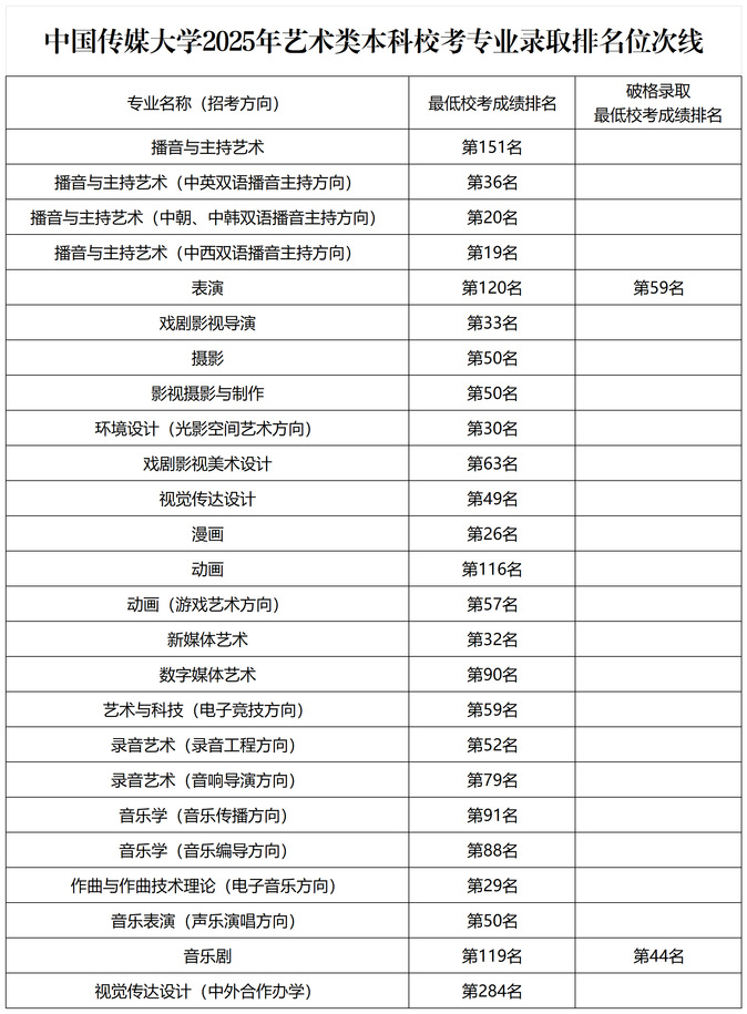
中国传媒大学2025年艺术类本科校考专业录取排名位次线
来源:广州传媒培训中国传媒大学
|
作者:中国传媒大学
|
发布时间: 2025-07-12
|
24485 次浏览
|
🔊 点击朗读正文
❚❚
▶
|
分享到:
中国传媒大学2025年艺术类本科校考专业录取排名位次线
中国传媒大学2025年艺术类本科校考专业录取排名位次线

(一)录取以高考志愿填报顺序为准,各专业志愿之间无分数级差。(二)录取时,考生所报专业(含招考方向)的相应类别省级艺术类统考成绩须达到生源所在省(区、市)相应类别的本科合格线,且校考成绩合格。(三)录取时,我校使用的高考文化课成绩为考生实际高考成绩,不含任何加分。(四)我校艺术类本科校考专业(含招考方向)高考文化课成绩要求:1.报考我校播音与主持艺术、播音与主持艺术(中朝、中韩双语播音主持方向)、播音与主持艺术(中西双语播音主持方向)、表演、摄影、影视摄影与制作、戏剧影视美术设计、音乐剧、视觉传达设计、漫画、动画、动画(游戏艺术方向)、新媒体艺术、作曲与作曲技术理论(电子音乐方向)、音乐表演(声乐演唱方向)、视觉传达设计(中 6 外合作办学)专业的考生,高考文化课成绩须达到生源所在省(区、市)普通类专业本科批次相应科类录取控制分数线(以下简称普通本科线),在此基础上,我校依据考生志愿,按校考成绩排名择优录取。校考成绩排名相同时,按考生高考文化课成绩÷生源所在省(区、市)普通本科线的比值从高到低择优录取。2.报考我校环境设计(光影空间艺术方向)专业的考生,高考文化课成绩须达到生源所在省(区、市)普通类本科第一批次相应科类录取控制分数线(以下简称特控线)的 85%(小数向上取整)且不低于生源所在省(区、市)普通本科线,在此基础上,我校依据考生志愿,按校考成绩排名择优录取。 3.报考我校播音与主持艺术(中英双语播音主持方向)、戏剧影视导演、数字媒体艺术、艺术与科技(电子竞技方向)、音乐学(音乐传播方向)、音乐学(音乐编导方向)专业的考生,高考文化课成绩须达到生源所在省(区、市)特控线的90%(小数向上取整)且不低于所在省(区、市)普通本科线,在此基础上,我校依据考生志愿,按校考成绩排名择优录取。 4.报考我校录音艺术(录音工程方向)、录音艺术(音响导演方向)专业的考生,高考文化课成绩须达到生源所在省(区、市)特控线的 95%(小数向上取整)且不低于生源所在省(区、市)普通本科线,在此基础上,我校依据考生志愿,按校考成绩排名择优录取。 5.报考上述 2、3、4 项专业(含招考方向)的考生,校考成绩排名相同时,按照考生高考文化课成绩÷生源所在省(区、市)特控线的比值从高到低择优录取。(五)对于部分招生专业(含招考方向),我校在按照高考文化课合格分数线和校考成绩排名完成录取后,在考生所报专业(含招考方向)录取名额未满的情况下,采用破格录取办法。破格录取专业(含招考方向)不单列招生计划,不预留招生计划,已完成招生计划的招生专业(含招考方向)不再进行破格录取。 1.报考我校漫画、动画、动画(游戏艺术方向)、新媒体艺术、视觉传达设计(中外合作办学)专业的考生,在所报专业(含招考方向)录取名额未满的情况下,校考成绩位于合格生源的前 10%(小数向下取整)且高考文化课成绩不低于生源所在省(区、市)普通本科线的 85%(小数向上取整),我校依据考生志愿,按照校考成绩排序,由高到低依次破格录取。 2.报考我校表演、音乐剧专业的考生,在所报专业(含招考方向)录取名额未满的情况下,校考成绩合格且高考文化课成绩不低于生源所在省(区、市)普通本科线的80%(小数向上取整),我校依据考生志愿,按照校考成绩排序,由高到低依次破格录取。 3.报考我校作曲与作曲技术理论(电子音乐方向)专业且校考成绩位于合格生源的前 25%(小数向下取整)、报考音乐表演(声乐演唱方向)专业且校考成绩位于合格生源的前 50%(小数向下取整)的考生,在所报专业(含招考方向)录取名额未满的情况下,依次录取 I 类、Ⅱ类破格考生。 I 类破格:近五年参加国内外顶尖比赛获奖者(具体奖项详见附录四,获奖时间截至校考报名结束前),校考成绩符合上述排名要求且高考文化课成绩不低于生源所在省(区、市)本科艺术类专业相应科类录取控制分数线的 90%(小数向上取整),我校依据考生志愿,按照校考成绩排序,由高到低依次破格录取。Ⅱ类破格:校考成绩符合上述排名要求且高考文化课成绩不低于生源所在省(区、市)本科艺术类专业相应科类录取控制分数线的考生,我校依据考生志愿,按照校考成绩排序,由高到低依次破格录取。 以上专业(含招考方向)破格录取名单将通过我校报名系统在相应专业(含招考方向)合格生源范围内公示,公示期为 7 天。公示期内如有异议须以书面形式向我校招生处实名提出。经查实有弄虚作假或作弊等行为者,将被取消录取资格,不再递补录取。