国内知名艺术类专业院校
传媒艺考专业 传媒艺考问答 传媒艺考指南
广东省2017年普通高考考生成绩各分数段
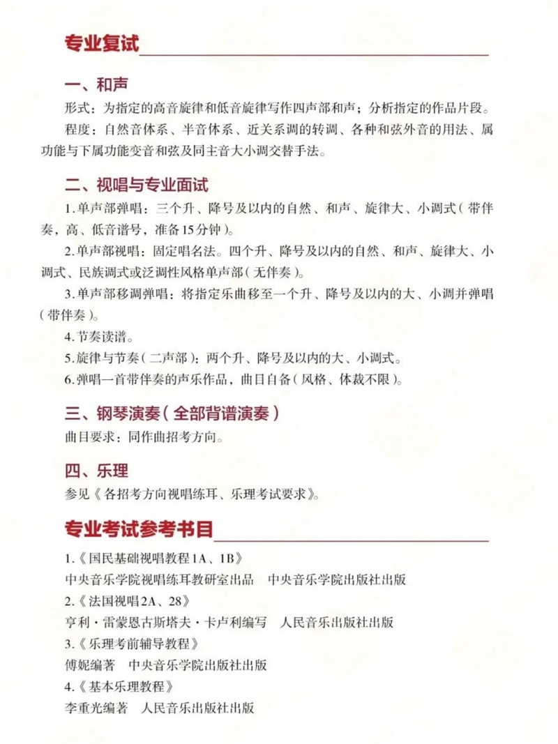
中央音乐学院作曲系2024年考试内容
广州舞蹈艺考五一集训营等...
2025-04-30
市场价:
价格:
2026届音乐艺考主考星...
2025-03-20
2024年广州第二期流行...
2024-08-09
广州2024年播音主持语...
2024-04-23
武汉晨曦音乐艺考培训学校...
2023-05-13
广州市传媒艺考培训机构多...
2023-04-16
全国音乐艺考培训学费大比拼,精打细算的艺考生
2025-10-19
广东省2026年普通高校体育类专业招生报名及
2025-10-17
广东传媒艺考专业
2018-04-16
广东省2025年普通高校招生录取最低分数线,
2025-06-30
广东省2026年普通高校艺术类专业考试招生办
北京师范大学2026年硕士研究生招生简章
2025-10-09
广东省2026年普通高校招生统一考试报名工作
2025-09-23
关于西安音乐学院2026年本科招生考试规定曲
2025-09-05
广州多芬传媒艺考培训测评规划机构
2017-02-20
影视导演专业培训班广州多芬
DUO FEN media arts
多芬传媒艺考培训为每位传媒艺考生定制辅导方案,
填写信息即可预约免费试课,获得专家择校指导
广东省2026年普通高校体育类专业招生报名及考试办法
广东省2026年普通高校体育类专业招生报名及考试办法,考试时间、地点和相关事项。考试时间:2026年1月16日至25日。 考试地点:广州体育学院(地址:广州市广州大道中1268号)。
广东省2026年普通高校艺术类专业考试招生办法
广东省2026年普通高校招生统一考试报名工作的通知
广东省2026年普通高校招生统一考试(下称普通高考)报名工作将于2025年11月1日至10日进行。
关于西安音乐学院2026年本科招生考试规定曲目库的公告
广东省2025年本科音乐类统考投档情况
2025-08-22
广东省2025年本科舞蹈类统考投档情况
2025-08-21
广东省2025年本科美术与设计类统考投档情况
广东省2025年本科书法类统考投档情况
广东省2025年普通高考本科批次投档情况
2025-08-19
2018-06-28
请党放心,强国有我!
2019年广东音乐联考钢琴考试规定曲目
电影《我不是药神》视听语言分析
西安音乐学院2021年本科招生简章
四川音乐学院2018年本科招生简章(非四川考
沈阳音乐学院附中2021年招生简章
2019年广东音乐联考声乐考试规定曲目
2019年广东普通高考报名时间2018年12
四川音乐学院2018年省内招生简章(四川省考
深圳音乐学院计划2021年开始招生