手机

密码

注册 忘记密码?
广州多芬艺考测评规划
  • 最新艺考资讯
  • 各省艺考网
更多

广东艺考网    湖北艺考网    北京艺考网    浙江艺考网    山东艺考网   
天津艺考网    上海艺考网    重庆艺考网    辽宁艺考网    江苏艺考网
安徽艺考网    福建艺考网    江西艺考网    湖南艺考网    四川艺考网
陕西艺考网    海南艺考网    吉林艺考网    山西艺考网    广西艺考网
云南艺考网    青海艺考网    甘肃艺考网    西藏艺考网    河北艺考网
贵州艺考网    河南艺考网    新疆艺考网    宁夏艺考网    内蒙古艺考网
黑龙江艺考网

更多
2020年校考|广西艺术学院关于2020年本科艺术类专业招生考试有关事项的通知(调整后的考试安排)
来源: | 作者: 广西艺术学院招生资讯 | 发布时间: 2020-04-21 | 12063 次浏览 | 🔊 点击朗读正文 ❚❚ | 分享到:


各位考生:


为做好新冠肺炎疫情防控工作,切实保障广大考生的生命健康安全,我校对2020年本科艺术类专业招生考试做出调整方案,现将调整后的考试安排有关事项通知如下:

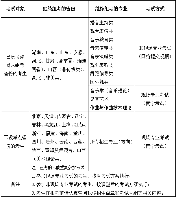
一、考试的对象和方式




二、现场专业考试




(一)网上报名缴费时间:4月22日9:00—4月28日18:00。

考生请登录我校招生资讯网(https://zsb.gxau.edu.cn/)进入2020年校考报名系统,按照报名操作提示要求进行网上报名及缴费和资格审核(限通过手机APP),缴费前务必认真核对报考信息,因信息填写错误造成的后果由考生自负。

(二)线上确认和打印准考证时间:高考后两周内,具体时间待定。

(三)考试时间:高考后两周内,具体时间待定。

(四)考试地点:广西南宁市广西艺术学院(南宁考点),具体详见《专业考试准考证》上的安排。

(五)已于年前参加南宁考点的考生,不允许重复参考。




三、非现场专业考试(网络提交视频)




(一)网上报名缴费时间:4月22日9:00—4月28日18:00。

考生请登录我校招生资讯网(https://zsb.gxau.edu.cn/)进入2020年校考报名系统,按照报名操作提示要求进行网上报名及缴费和资格审核(限通过手机APP),缴费前务必认真核对报考信息,因信息填写错误造成的后果由考生自负。

湖南、山东、甘肃(含新疆、宁夏)、山西(非传媒类)已报名缴费的考生,不需要重复缴费,但必须登录我校报名系统完善报名信息和资格审核。

(二)线上确认时间:4月22日20:00—4月29日18:00。考生登录我校招生资讯网(https://zsb.gxau.edu.cn/)进入2020年校考报名系统进行线上确认,为节约考生时间,建议考生在完成报名缴费后,立即进行线上确认。

(三)考试时间:5月1日00:00—5月12日24:00

考生在4月25日后可通过模拟考试熟悉考试流程及要求,请考生严格按照我校规定的考试时间参加考试并上传网络视频,如考生不在规定时间内参加考试(网络提交视频)视为缺考,由此造成的后果考生自负。各省具体考试时间安排如下:

1.考试时间:5月1日00:00—5月6日24:00,考试对象:河北、安徽、甘肃、宁夏、新疆、山西(非传媒类)等省份的考生。

  • 最新艺考资讯
  • 各省艺考网
更多

广东艺考网    湖北艺考网    北京艺考网    浙江艺考网    山东艺考网   
天津艺考网    上海艺考网    重庆艺考网    辽宁艺考网    江苏艺考网
安徽艺考网    福建艺考网    江西艺考网    湖南艺考网    四川艺考网
陕西艺考网    海南艺考网    吉林艺考网    山西艺考网    广西艺考网
云南艺考网    青海艺考网    甘肃艺考网    西藏艺考网    河北艺考网
贵州艺考网    河南艺考网    新疆艺考网    宁夏艺考网    内蒙古艺考网
黑龙江艺考网

更多