
2022年东莞市塘厦中学
自主招生工作方案
东莞市塘厦中学始建于1947年,是东莞县早期六所中学之一。学校先后被评为广东省国家级示范性普通高中、广东省教学水平优秀学校和广东省一级学校。根据东莞市教育局《2022年东莞市公办普通高中学校自主招生工作方案》文件精神,结合我校实际,经学校行政会研究,特制定2022年塘厦中学自主招生工作方案。
一、机构组织
自主招生工作领导小组
组 长:蔡东科
副组长:张振发 康定军 杨 端
组 员:黄素珍 黄见英 陈 绮 吴寿全
刘 铮 孙雪莲 王小聪 张德校
吴滨松 谢欧华 杨海波
陈方明 董 浩 张永伟
自主招生工作纪检组
组 长:康定军
组 员:陈方明 董 浩 张永伟
二、2022年东莞市塘厦中学自主招生计划



长按识别二维码下载
篮球、排球、美术、音乐、舞蹈、
人工智能与机器人等项目方案的附件
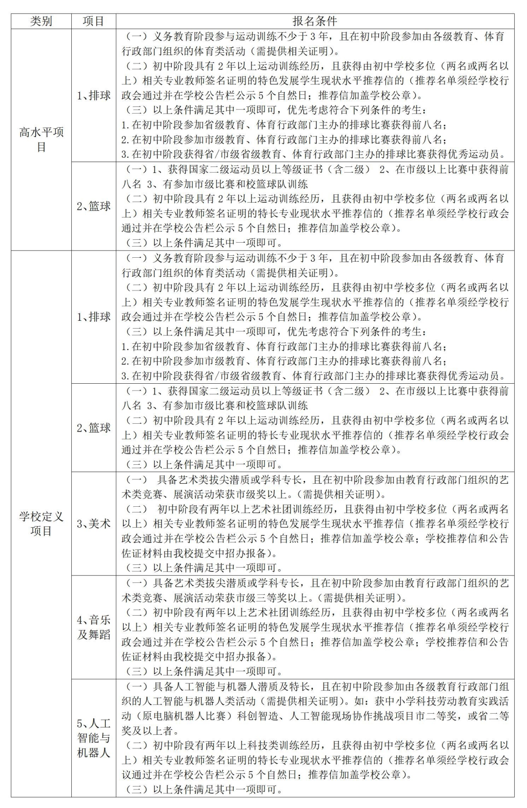
三、报名条件
凡符合我市普通高中学校报考条件,且具有学科特长或创新潜质的初三毕业生,可报名参加自主招生。各项目报名要求符合的条件如下:

四、报名方法
考生于6月2日至6日登录东莞市中考报名系统(https://dgzk.dgjy.net)进行自主招生报名并上传报名资料压缩包。每个学生最多可以报一个高水平项目和一个学校自定项目,但两个项目必须是同一类项目。
五、资格审核
6月7日学校从网上下载资料压缩包,进行考生报名材料审核工作。考生可于6月8日在中考报名系统查询是否通过资料审核。
公示拟入围校考名单
6月8日至6月10日学校会在学校官方微信公众号对通过报名资料审核、拟入围招生学校校考的考生名单进行公示。
公布入围校考名单
6月11日学校在官方微信公众号公布入围校考的考生名单,并通知考生在指定时间内参加校考。考生可于6月11日在中考报名系统查询是否获得校考资格。若入围校考的考生人数未达到招生学校该项目招生计划数的2倍,则同比缩减招生计划,由学校报市中招办备案同意后,公布缩减后的招生计划及入围校考考生名单。

塘厦中学官方微信公众号
六、考试组织
校考
高水平项目校考统一安排在6月12日进行,学校自定项目校考统一安排在6月13日进行,具体考试时段由各招生学校作出安排后另行通知考生。若考生报考的高水平项目和学校自定项目为同一所学校的同一类项目,则只需参加一次校考。学校成立测试评审工作小组(外市专家、本市外校专家和本校专家三部分组成,人数不少于5人,其中本校专家不得多于2人)对考生进行测试评审。有相同招生项目的学校也可进行多校联考,由联考学校联合制定自主招生工作方案,报市中招办备案同意后,联合组织测试评审工作,成立联考测试评审工作小组(外市专家和联考学校专家两部分组成,人数不少于7人,其中各联考学校专家1人,外市专家不得少于联考学校专家)对考生进行测试评审。测试评审结束后,由学校根据本校该项目招生计划数1:1.5的比例(四舍五入)提出推荐市考名单,并经考生签字确认后,由学校在学校官方微信公众号向社会公示不少于5个自然日后报市中招办。
市考(7月3日)
由市中招办制定市考工作方案,并于校考结束后公布。市考统筹将同一类的高水平项目及学校自定项目合并进行测试评审,委托第三方机构组织实施。建立由外市专家构成测试评审专家库,每个项目从专家库中随机抽取6名专家组成该项目的市考测试评审组,考试现场抽签决定组长1名,组员5名。组长负责组织和监督,不参与评分;组员负责对考生进行测试评审。测试评审全程录像,所有现场考试、评分、审议的录像、公示的相片等材料由市中招办保存不少于3年。测试评审结束后,现场公布市考成绩,并经考生签字确认后,市中招办在市教育局官方网站、官方微信公众号等公示市考成绩不少于5个自然日。
高水平项目市考成绩及学校自定项目市考成绩合格线均为60分(满分100分),未达市考合格线的考生不予录取。
七、录取
中考成绩公布后,对达到校定录取分数线、市考合格线、综合素质评价等级要求的特色发展学生进行提前批次录取。市中招办将根据考生中考成绩(含加分)和市考成绩统一折算为百分制后,按照相应权重比例合成总分(精确到小数点后两位),从高到低依次录取。如合成总分相同,先按市考成绩从高到低录取,后按中考成绩从高到低录取。体育、艺术类权重为中考成绩占50%,市考成绩占50%;科技、信息技术类权重为中考成绩占70%,市考成绩占30%。
八、纪律与监督
1
学生、家长、教师和广大社会人士对自主招生考试有不明之处,或发现存在不公平、不公正的现象和行为,均可向市中招办反映,咨询、监督、投诉电话:23126162。
2
学校成立纪检组,接受学生、家长咨询、投诉。
学校招生联系人:罗老师 黄老师
联系电话:0769-87915695
学校投诉联系人:康老师
投诉电话:0769-87849393

138211
109307
106510
100964
100139
99622
97103
96699
95901
95684
热门搜索: 广州多芬传媒艺考培训 广州影视表演艺考培训 广州摄影艺考培训 广东传媒艺考培训机构 广州编导培训机构 广州播音主持 广州传媒艺考培训学校 深圳传媒艺考培训机构
戏剧影视表演 播音主持艺术 影视配音
导演与表演 空中乘务 服装表演
播音主持双语播音 播音主持粤语播音
播音主持影视配音 播音主持商务礼仪
艺考培训服务地区广州市 深圳市 中山 惠州 佛山 东莞 清远 汕头 揭阳 梅州 河源 潮州 湛江 茂名 肇庆 云浮 江门 阳江 韶关 汕尾 珠海传媒艺考培训班 艺考大学招生
音乐艺考班 音乐表演班 钢琴表演班 声乐表演班 民乐表演班 录音艺术班 作曲艺考班 流行乐器演奏 流行演唱 音乐教育 音乐学 乐器修造 艺术管理
舞蹈艺考班 舞蹈表演 舞蹈编导
舞蹈教育 体育舞蹈 民族民间舞蹈
音乐考研班 传媒考研班 作曲考研班