

广东仲元中学是一所具有深厚文化底蕴的国家级示范高中,多次获得省市级艺术竞赛优异成绩。学校非常重视对学生艺术修养的培育,为各类高等艺术院校输送优秀艺术人才。为了进一步推动学生素质教育,培养高雅艺术情操,根据《广州市教育局关于做好 2022年广州市普通高中招收体育艺术特长生招生工作的通知》要求,结合我校实际,决定2022年招收具有管弦乐特长的品学兼优的学生。
一、报名条件


(一)具有广州市户籍(含符合政策性照顾条件)的初中应届毕业生和返穗生,符合随迁子女报考公办普通高中条件的考生。
(二)艺术特长生报名需符合下列条件之一:
1.获得教育行政部门主办的国家、省级、市级各类艺术专项比赛三等奖以上。
2.获得区级教育行政部门举办的各类艺术专项比赛二等奖以上。
3.获得中国舞蹈家协会主办的全国“小荷风采”少儿舞蹈比赛铜奖以上。
4.获得国际奥林匹克合唱比赛铜奖以上。
5.获得教育、体育行政部门主办的国家级、省级体育舞蹈赛事个人前六名以上。
6.参加其他大型国际比赛的获奖者(需为金奖以上并经市教育局确认)。
7.参加“羊城学校美育节”系列展演活动演出者(获得市教育局颁发的展演证书)。
8.广州青年交响乐团入团满一年以上团员且代表乐团参加正式交流演出(必须出具团员证明和演出证明)。
9.京剧、粤剧、广绣、剪纸等非物质文化遗产艺术项目,如教育部门未开展相关赛事活动,但个人艺术水平突出的,可由本人申请,经招生学校和所在区教育局认定后给予推荐,按程序由市教育行政部门进行资格审定。
(三)比赛获奖证书有效期为2019年5月1日至2022年4月30日。

二、招考项目


管弦乐

三、招生人数


计划招收20人(不以招满名额为目标)

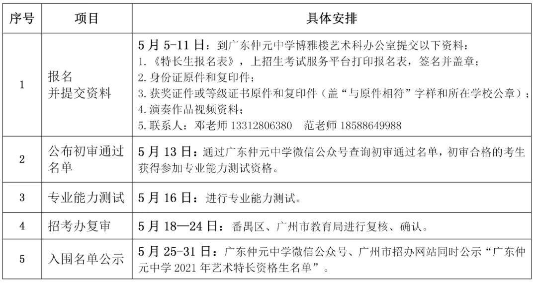
四、具体安排


五、专业测试


1.时间:2022年5月16日(星期一)
2.地点:广东仲元中学博雅楼
3.证件:身份证
4..成绩计算办法:器乐演奏成绩+视唱练耳成绩
5.内容与标准


六、录取办法


艺术特长生实行专业成绩和文化成绩双线并轨录取。
1.根据我校艺术特长生招生计划和专业测试成绩确定艺术特长资格生名单。
2.专业测试总成绩未达到60分者,视为专业不合格,专业不合格者不能划定为广东仲元中学艺术特长资格生,艺术特长资格生名单报送上级主管部门审核。
3.艺术特长生录取成绩(总分)不低于教育行政部门规定的广州市普通高中第三梯度投档控制线。

七、防疫要求


(一)所有报名考生考前14天非必要不离开广州市,同时如实填写考前14天个人健康信息申报表(见附件1)。在考试当天持健康绿码和48小时内核酸检测阴性证明(电子或纸质证明均可),并在参加每场考试时提交给考场相关工作人员。
(二)填好《考生健康信息申报表》(附件1),现场提交。


广东仲元中学
2022年4月25日
编辑 | 杨燕丹
初审 | 何彦 刘何
终审 | 林煜培

138221
109414
106597
101041
100179
99652
97175
96772
95954
95760
热门搜索: 广州多芬传媒艺考培训 广州影视表演艺考培训 广州摄影艺考培训 广东传媒艺考培训机构 广州编导培训机构 广州播音主持 广州传媒艺考培训学校 深圳传媒艺考培训机构
戏剧影视表演 播音主持艺术 影视配音
导演与表演 空中乘务 服装表演
播音主持双语播音 播音主持粤语播音
播音主持影视配音 播音主持商务礼仪
艺考培训服务地区广州市 深圳市 中山 惠州 佛山 东莞 清远 汕头 揭阳 梅州 河源 潮州 湛江 茂名 肇庆 云浮 江门 阳江 韶关 汕尾 珠海传媒艺考培训班 艺考大学招生
音乐艺考班 音乐表演班 钢琴表演班 声乐表演班 民乐表演班 录音艺术班 作曲艺考班 流行乐器演奏 流行演唱 音乐教育 音乐学 乐器修造 艺术管理
舞蹈艺考班 舞蹈表演 舞蹈编导
舞蹈教育 体育舞蹈 民族民间舞蹈
音乐考研班 传媒考研班 作曲考研班