各地级以上市招生办公室(考试中心),各校考考点,有关高等学校:
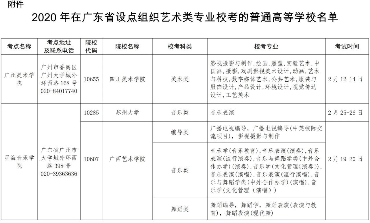
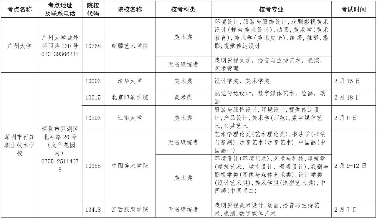
根据《教育部办公厅关于做好2020年普通高等学校部分特殊类型招生工作的通知》(教学厅〔2019〕10号)和《关于印发广东省2020年普通高校艺术类专业考生招生办法的通知》(粤招办普〔2019〕47号)的工作要求,现将在我省8个校考考点组织艺术类专业校考的普通高等学校名单、校考科类、校考专业及考试时间汇总公布(附件,报考广州美术学院校考专业考试的考生所在考点安排详见广州美术学院招生办网站)。拟报考未在我省考点组织校考的普通高校的考生,要密切留意该校网站,及时了解该校艺术类专业校考的报名和考试的时间、地点及相关要求,并按该校的规定依时参加考试。
各设点高校和校考考点要高度重视艺术类专业校考工作,切实加强组织领导,进一步严密管理措施、严格操作程序、严肃考试纪律,慎密排查、深入研判,采取科学有效措施清除影响公平公正和危害考试安全的隐患,确保艺术类专业校考安全平稳有序实施。一要做好报名考试的组织工作。根据我省相关设点管理规定,各设点高校要及时和校考点沟通协调,根据本校组考实际,认真做好报名工作和考试组织实施的安全管理,应采用网上报名缴费方式,切实防止校考过程中出现人员拥堵、失范、无序问题。二要确保试卷试题安全保密万无一失。各设点高校必须在校本部完成试卷包装密封工作,一律不得在校考考点印制和包装,试卷必须专人保管,不得通过商业快递公司寄送涉密试卷。试卷送达考点后,高校和考点必须安排专人按保密规定共同保管,确保试卷安全。三要严肃考风考纪。各设点高校和校考考点要进一步规范监考操作流程,通过人脸识别等设备做好考生身份验证工作,加强考试监督检查,重点防范和打击替考、场内交换试卷及携带通讯工具进入考场考试等违法违规行为;要加强考官和考务工作人员的教育管理,严格纪律和考试规范,切实维护校考的良好秩序和公平公正。四要按时报送数据。所有在我省设点的高校须根据我省工作进程,按时通过“广东省普高管理系统”上报在我省校考点考试的考生报名数据;考生的考试成绩、合格名单等相关数据及时在教育部全国艺术类专业招生信息交互系统上报。
各地级以上市招生办公室要做好普通高校艺术类专业校考的服务工作,特别是在本辖区内设立艺术类校考考点的地市,要成立督导组并到校考考点现场,切实加强对考试组织的指导、检查和监督,着力维护校考的良好秩序。







2025-05-10
2023-12-29
2023-12-28
2023-12-16
2023-12-10
2023-12-10
2023-05-12
2022-04-20
2020-01-03
2019-12-29
2021-07-02
2018-09-19
2021-01-20
2018-01-05
2018-08-09
2017-11-11
2018-09-19
2021-04-25
2018-11-29
2024-07-29
热门搜索: 广州多芬传媒艺考培训 广州影视表演艺考培训 广州摄影艺考培训 广东传媒艺考培训机构 广州编导培训机构 广州播音主持 广州传媒艺考培训学校 深圳传媒艺考培训机构
戏剧影视表演 播音主持艺术 影视配音
导演与表演 空中乘务 服装表演
播音主持双语播音 播音主持粤语播音
播音主持影视配音 播音主持商务礼仪
艺考培训服务地区广州市 深圳市 中山 惠州 佛山 东莞 清远 汕头 揭阳 梅州 河源 潮州 湛江 茂名 肇庆 云浮 江门 阳江 韶关 汕尾 珠海传媒艺考培训班 艺考大学招生
音乐艺考班 音乐表演班 钢琴表演班 声乐表演班 民乐表演班 录音艺术班 作曲艺考班 流行乐器演奏 流行演唱 音乐教育 音乐学 乐器修造 艺术管理
舞蹈艺考班 舞蹈表演 舞蹈编导
舞蹈教育 体育舞蹈 民族民间舞蹈
音乐考研班 传媒考研班 作曲考研班