广州艺考培训机构多芬传媒音乐舞蹈培训学校
2026-05-26
2026-05-16
2026-05-13
2026-05-13
2026-05-13
2026-05-12
2026-05-12
2026-05-12
2026-05-12
2026-05-12
湖北省2025年普通高校招生艺术类专业报名考试工作即将开始,请广大考生认真阅读报考须知:
一、考试类型
2025年我省普通高校艺术类专业招生考试分为省级统考、省际联考和高校校考。
省级统考包括六个科类,分别是:美术与设计类、音乐类、舞蹈类、表(导)演类、播音与主持类和书法类,由省教育考试院统一组织,相关教育考试机构和主考院校具体负责实施。
戏曲类实行省际联考,考试内容和考试形式按照教育部有关规定执行。
艺术类专业高校校考,按相关高校的要求执行。
二、报名
(一)艺术类考生报名包括普通高考文化课报名(含全国统考科目、普通高中学业水平选择性考试科目)和艺术类专业省级统考、省际联考报名。考生须先取得普通高考报名号并完成普通高考文化课报名后,凭普通高考报名号参加艺术类专业省级统考和省际联考报名。
艺术类考生报名条件和要求与普通高考其他类别要求相同(具体要求见我省普通高考报名文件)。符合报名条件的考生于2024年11月11日-13日凭普通高考报名号和密码登录湖北省普通高考网上报名系统(https://gkbm.hbea.edu.cn),完成普通高考网上报名信息采集,并根据实际情况选择艺术相关类别和专业。
参加我省2025年艺术类报名的考生,在普通高考报名现场确认时须采集考生虹膜信息,用于考生在参加艺术类相关专业统考时个人身份比对。
(二)艺术类考生须根据本人专业特长,参照艺术类专业目录与统考科类对应关系以及相关高校要求,在全省统考和省际联考中选择一个相应的类别报考,考生只能选报一个类别,不得跨类别兼报。
同一统考类别下的不同专业方向允许兼报。音乐类专业全省统考包括音乐表演和音乐教育两个方向,考生须在两个方向中选择报考,可以兼报。表(导)演类专业全省统考包括戏剧影视表演、服装表演和戏剧影视导演三个方向,考生须在三个方向中选择报考,可以兼报。
(三)报考美术与设计类的考生,其专业统考报名与文化课统考报名同时完成,考生完成网上报名、缴费后,于2024年11月27日-12月1日登录湖北省教育考试院网站(http://www.hbea.edu.cn),凭高考报名号和身份证号自行打印《湖北省2025年美术与设计类全省统考准考证》。
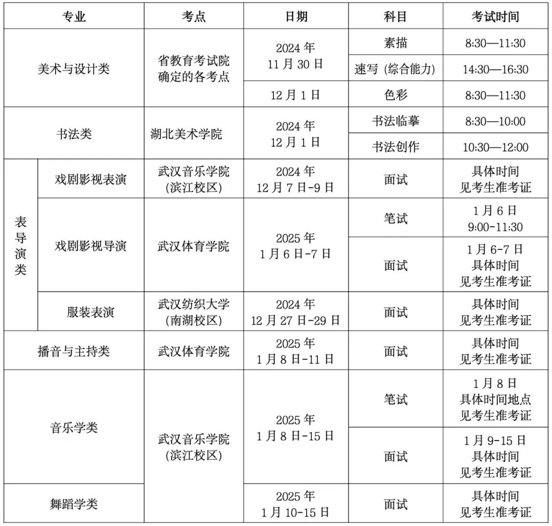
(四)报考音乐类、舞蹈类、表(导)演类、播音与主持类和书法类的考生,其专业统考报名在相关主考院校完成。考生在规定的时间内凭普通高考报名号和身份证号登录相关主考院校网站上的报名系统,按要求填报相关信息并进行网上缴费,报名缴费成功后在规定时间内凭高考报名号及身份证号登录相关主考院校网站下载打印准考证。具体安排如下:

以上各艺术类专业省级统考各科类和专业具体考试要求见各主考院校网站公布的报考须知。
(五)戏曲类省际联考考试要求另行通知。
三、省级统考时间
湖北省2025年艺术类各专业省级统考的考试时间安排见下表,考生面试具体考试时间以准考证时间为准。

各专业类别统考具体内容和要求以省教育考试院网站公布的《湖北省普通高等学校艺术类专业统一考试说明》(试行)为准。
四、省级统考的组织与安排
(一)《湖北省普通高等学校艺术类专业统一考试说明(试行)》由省教育考试院统一组织编写,并通过省教育考试院网站公布。各类别专业统考笔试、面试命题工作由省教育考试院统一组织实施。
(二)美术与设计类的考务组织和评卷工作由省教育考试院统一组织,考点设在武汉市、黄石市、宜昌市、襄阳市、鄂州市、荆门市、荆州市、黄冈市和咸宁市。设置考点的市州,其本地和辖区内考生在所在市州参加考试,其他市州考生均在武汉市参加考试。
音乐类、舞蹈类和戏剧影视表演专业统考考务组织与评分由武汉音乐学院负责实施;戏剧影视导演专业和播音与主持类统考考务组织与评分由武汉体育学院负责实施;服装表演专业统考考务组织与评分由武汉纺织大学负责实施;书法类考务组织与评分由湖北美术学院负责实施。戏曲类省际联考考试组织和评分工作另行通知。
湖北省教育考试院
2024年10月23日
2018-01-26
2020-01-03
2018-09-16
2025-05-10
2018-09-16
2023-12-16
2017-07-25
2019-12-29
2018-01-26
2017-07-25
热门搜索: 广州多芬传媒艺考培训 广州影视表演艺考培训 广州摄影艺考培训 广东传媒艺考培训机构 广州编导培训机构 广州播音主持 广州传媒艺考培训学校 深圳传媒艺考培训机构
戏剧影视表演 播音主持艺术 影视配音
导演与表演 空中乘务 服装表演
播音主持双语播音 播音主持粤语播音
播音主持影视配音 播音主持商务礼仪
艺考培训服务地区广州市 深圳市 中山 惠州 佛山 东莞 清远 汕头 揭阳 梅州 河源 潮州 湛江 茂名 肇庆 云浮 江门 阳江 韶关 汕尾 珠海传媒艺考培训班 艺考大学招生
音乐艺考班 音乐表演班 钢琴表演班 声乐表演班 民乐表演班 录音艺术班 作曲艺考班 流行乐器演奏 流行演唱 音乐教育 音乐学 乐器修造 艺术管理
舞蹈艺考班 舞蹈表演 舞蹈编导
舞蹈教育 体育舞蹈 民族民间舞蹈
音乐考研班 传媒考研班 作曲考研班