2022年广东工业大学本科艺术类专业招生简章

广东工业大学是一所以工为主,工、理、经、管、文、法、艺结合,多科性协调发展的省属重点大学、广东省高水平大学重点建设高校,1995年由原广东工学院、广东机械学院和华南建设学院(东院)合并组建而成,1958年开办本科教育。六十多年来,学校始终坚持“与广东崛起共成长,为广东发展作贡献”的办学理念,加强与产业深度融合,不断推进内涵建设,办学实力、社会影响力和国际声誉日益提升。2021年首次跻身软科世界大学学术排名世界高校400强;2022年泰晤士高等教育世界大学排名位列中国大陆高校35-49名;U.S.News2022世界大学工程学排行榜内地排名第38位、世界排名第144位。

广东工业大学的设计学科始于1990年,专业办学有30余年历史。学校于2004年成立艺术设计学院(2016更名为艺术与设计学院),2014年成为世界艺术、设计与媒体院校联盟(Cumulus)成员。艺术与设计学院坚持“艺术与设计融合科技与产业”的办学理念,打造“集成新工科、融贯科产教、常态国际化、服务大湾区”的办学特色,致力于培养具有高度社会责任感、全球视野、创新精神的高素质设计与艺术人才。

2022年拟面向有关省份招收国家任务全日制艺术类本科生,具体如下:
一、 招生专业、计划及收费标准

(一)分省分专业招生拟定计划(最终计划以各省公布的2022年《招生专业目录》为准)
(二)设计学类、美术学专业:在区分科目类的生源地,只招艺术文或首选历史科目的考生,色盲者不予录取;
(三)表演专业:文理兼招(改革省份不限选考科目);
(四)学制四年;
(五)学费(不含书杂费):10000元/年;住宿费:每生每年1400-1700元不等,由学校统一安排住宿(收费标准若有更改,以广东省发展和改革委员会最新核定为准)。

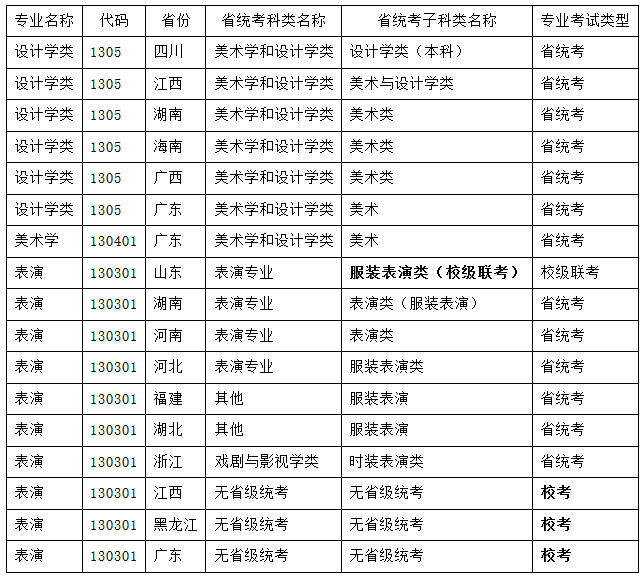
二、招生专业与各省子科类对照表

备注:有意报考我校艺术类专业的考生,须按上表指引报名、参加相应的省统考、校级联考或者我校校考;以上为初定方案,最终招生方案以各省考试院公布的2022年招生专业目录为准。
三、表演专业校考报名与考试
2022年我校表演专业校考采用网上报名及提交考试材料(电子版个人照片及视频文件)的方式进行。
(一)报名条件
1.生源省份范围及报名条件:仅限黑龙江省、江西省、广东省3个省份的考生报名。广东省考生须持有广东省艺术类校考准考证才能报考;黑龙江省和江西省考生的报考条件,按各自省招办的相关规定执行,考生应认真查阅所在省份报考规定及我校报考条件要求,不符合报考规定的考生请勿报考,否则成绩无效。
2.我校对身高、体重要求如下:
身高:女:168cm(含)-185cm(含) 男:180cm(含)-199cm(含)
体重:女:不超过62kg(含) 男:不超过85kg(含)
特别说明:有以上不符合要求者,视为不合格,请慎重报考。

(二)考试办法
1.考试分专业课考试和文化课考试:考生必须参加我校组织的专业课考试;文化课考试按考生所在省的要求参加“全国普通高校统一招生考试”;
2.专业课考试科目:形体目测、台步表演、造型表演,详见附件考试大纲;
3.专业课考试采用网上提交考试材料的方式。
(三)报名及上传考试材料方式
1.报名及上传考试材料的时间及网址
①时间:2021年12月25日—2022年1月18日
②网址:https://gaokao.chsi.com.cn/zzbm/yslbm/
③报名及考试材料上传步骤:
注册→登录→选择艺术类(进入报名)→据实填报个人信息→左边菜单选择(志愿管理)→添加志愿→选择填报学校(广东工业大学/校考)→进入我校报名流程→确认符合我校报名条件(身高、体重等)→上传考试材料(视频文件1个、相片4张、本人身份证正反面复印件)及填报信息(身高、体重、高中毕业中学学校全称)→确认志愿→缴费。
④特别说明:
确认志愿前,考试材料均可修改;一旦确认志愿,考试材料不可修改;确认志愿后,成功缴费,视为报名成功。以上流程均需在系统开放期间(2021年12月25日—2022年1月18日)完成,逾期视为自动弃考。
2.网上考试材料上传要求
①电子版个人相片:考生无妆束发泳装(女生穿比基尼,男生穿泳裤)相片共4张[头部特写1张,正、侧(左右侧均可)、背全身照片各1张];不允许运用任何美拍功能相机或软件,反映形象、形体真实状况。
②视频文件:在素色背景中拍摄泳装(女生穿比基尼、高跟鞋,男生穿泳裤、赤脚)走秀表演和五连拍时装硬照造型表演。自选表演背景音乐,考试时长不超过两分钟。不允许运用任何美颜视频软件进行后期处理或对身材进行拉伸的视觉处理,一经发现,以舞弊行为处理。
③不按时或不按照要求上传考试材料的,视为考生自动弃考。
3.考试材料快递要求
参加我校网上报名考试的考生(仅限黑龙江省、江西省、广东省3个省份的考生),须按以下指引快递考试材料:
①将上传到报名考试系统的材料,拷贝到U盘内,在标签纸上填写考生姓名和身份证号,然后将标签纸粘贴在U盘表面,最后用防水材料包装好U盘。
②在报名系统打印《广东工业大学2022年艺术类申请表》,考生本人在申请表上亲笔签名。请务必确认身高、体重数据真实准确。
③请于2022年1月20日之前(含当天,以快递寄出时间为准,限顺丰快递或EMS),将①和②快递到:广州市番禺区广州大学城外环西路100号,广东工业大学招生办(行政楼328室),联系人:邓老师(020-39322681)。
没有或者逾期快递考试材料到我校的考生,视为弃考。
(四)成绩公布
学校实行统一封闭阅卷,并划定专业考试合格成绩,公示表演专业校考合格考生名单(不另行发放合格证),按国家有关规定公布成绩,2022年4月中旬,考生可在我校本科招生网(https://zsb.gdut.edu.cn)上查询校考成绩。

四、录取
(一)录取条件
1.符合考生所在省(自治区、直辖市)艺术类报考条件及录取规定:文化成绩达到各省(自治区、直辖市)招办划定的出档线;认可校考的广东省、江西省、黑龙江省表演专业校考考生必须校考合格,认可省统考省份的考生必须统考合格,认可省联考省份的考生必须联考合格。
2.若生源所在省(自治区、直辖市)对录取条件有特殊规定则按该省(自治区、直辖市)相关政策执行。
3.体检符合报考专业的要求,设计学类、美术学不招色盲考生。
4.表演专业对考生身高、体重要求如下:
身高:女:168cm(含)-185cm(含) 男:180cm(含)-199cm(含)
体重:女:不超过62kg(含) 男:不超过85kg(含)
身高、体重不符合要求者,我校将不予录取。
(二)录取办法
采用分数优先的录取原则。报考表演专业的考生与报考其他艺术类专业的考生分开排名录取。
1.采用省统考(或校级联考)考试方式且按照平行志愿艺术类计划1:1出档的省(自治区、直辖市)的相关专业:
出档考生,在文化总分和专业成绩均达到生源省(自治区、直辖市)划定的最低录取控制分数线的前提下,采用分数优先的原则,按考生投档成绩由高到低分档至各专业。广东省投档成绩为综合分,其它各省投档成绩计算办法按各省录取文件规定执行。
2.超过1:1出档的省(自治区、直辖市)相关统考专业和校考专业:
出档考生,在文化总分和专业成绩均达到生源省(自治区、直辖市)划定的最低录取控制分数线的前提下,按综合成绩从高到低排队进行录取。综合成绩计算公式为:
综合成绩=高考文化总成绩(含政策性加分)×0.3+(专业成绩÷专业满分)×750×0.7。
如生源所在省对投档录取条件等有最新规定,则按该省相关政策执行。
五、有关说明
1.设计学类:含产品设计、环境设计、视觉传达设计、服装与服饰设计、数字媒体艺术专业。
2.表演专业:专业排名按分省独立排名(非全国排名);校考合格人数不超过上一年度组织校考的各省录取人数的4倍。
3.新生入学后三个月内,将进行专业水平复测,复测成绩不合格者,按有关规定处理。其中,2022年我校表演专业校考录取的新生,入学后立即进行专业复查。出现以下情形之一的,视为考生高考违纪,取消考生入学资格。
①入学体检时,测得的身高数据与高考体检的身高数据,差值大于2CM的;
②入学体检时,测得的身高数据与考生报考我校表演专业时填报的身高数据,差值大于2CM的;
③入学专业术科考试复查时,要求考生现场展示台步表演与造型表演,内容须与考生校考时提交给我校的一致,若两者存在较大差距的;
④在专业课考试或文化课高考中,出现其他违规或作弊行为的。
4.如上级主管部门相关招生政策有所调整,我校将进行相应调整,并重新发布。

六、招生咨询方式与投诉渠道
联系电话:020-39322681 020-39322682
通讯地址:广东省广州市番禺区广州大学城外环西路100号行政楼328室
邮政编码:510006
学校网址:www.gdut.edu.cn
招生办邮箱:zsb@gdut.edu.cn
广东工业大学招生办公室
附件:广东工业大学2022年表演专业考生网上考试材料填写、上传及寄送要求说明

热门搜索: 广州多芬传媒艺考培训 广州影视表演艺考培训 广州摄影艺考培训 广东传媒艺考培训机构 广州编导培训机构 广州播音主持 广州传媒艺考培训学校 深圳传媒艺考培训机构
戏剧影视表演 播音主持艺术 影视配音
导演与表演 空中乘务 服装表演
播音主持双语播音 播音主持粤语播音
播音主持影视配音 播音主持商务礼仪
艺考培训服务地区广州市 深圳市 中山 惠州 佛山 东莞 清远 汕头 揭阳 梅州 河源 潮州 湛江 茂名 肇庆 云浮 江门 阳江 韶关 汕尾 珠海传媒艺考培训班 艺考大学招生
音乐艺考班 音乐表演班 钢琴表演班 声乐表演班 民乐表演班 录音艺术班 作曲艺考班 流行乐器演奏 流行演唱 音乐教育 音乐学 乐器修造 艺术管理
舞蹈艺考班 舞蹈表演 舞蹈编导
舞蹈教育 体育舞蹈 民族民间舞蹈
音乐考研班 传媒考研班 作曲考研班