
上海视觉艺术学院是经国家教育部批准成立的一所混合所有制新型综合艺术类普通本科高等学校。上海视觉艺术学院是参照国内独立设置艺术院校艺术类本科专业招生的院校之一,具有独立颁发本科毕业文凭和授予学士学位资质。
一、招生计划
2022年上海视觉艺术学院各专业招生计划(招生计划为拟招生计划数,最终计划数以上海市教育委员会正式下达计划数为准)如下:


二、考试及报名办法
1、考试及成绩认定
凡报考我校各招生专业的考生,须参加当地省级招生部门组织的高等学校招生文化课统一考试。
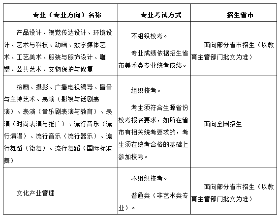
各专业考试要求如下:


2、报考方式
参加艺术类专业省级统考的考生,报名及考试办法根据各省(市)的相关招考规定进行。
参加我校校考的考生,须在符合各省(市)相关招考规定的基础上,依照我校规定进行报名和考试。我校相关专业在各省(市)的艺术类专业省级统考要求,请参考学校官网公布的《上海视觉艺术学院2022年各省级统考子科类对照表》(点击查阅)。如后续因疫情等原因,考生所在省(市)统考科类有所调整,请以各省(市)考试院最终要求为准。

3、校考科目及考试规程:

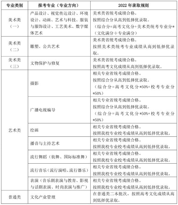
三、招生录取规则
我校招生录取工作按照教育部和上级教育部门的有关规定执行,以“公平、公正、公开”为原则,坚持阳光招生。在同一专业大类划定最低录取分数线的基础上,根据高分优先、遵循专业志愿的原则、分专业录取,具体规则如下表,无专业级差。实行分省计划招生的专业类别中,成绩相同依次按照相关类别统考成绩、高考文化成绩、语文成绩、外语成绩从高分到低分择优录取;不作分省计划、全国招生的校考专业成绩相同依次按照校考成绩、高考文化成绩、语文成绩、外语成绩从高分到低分择优录取。

1、上述录取规则均以考生的高考文化成绩、省统考专业成绩符合所在省相应投档要求为前提。各省市考试院或本校另有明确规定的,按有关规定执行。
2、分省计划中,实行平行志愿的省市,以其投档分作为录取依据。
3、我校组织专业校考的,各专业不作分省计划,按照录取规则全国统一排序录取。各省市文化成绩(原始分数)按满分750分统一换算,再按照录取规则计入综合分。各专业文理兼收,艺术类不分文理的专业录取时文化成绩的计算不考虑文理科之间的分值差别。
4、美术类各专业录取时,按考生第一专业志愿确定其所属专业大类(即:专业类别),同一专业大类所含专业统一划线,在该专业大类内部根据考生填报的志愿进行专业调剂录取。大类之间在录取额满时,原则上不进行调剂录取。
5、各校考专业的高考文化成绩不含政策性加分。

四、体检标准
以教育部、卫生部和中国残疾人联合会印发的《普通高等学校招生体检工作指导意见》及有关补充规定为依据(二、患有下列疾病者,学校有关专业可不予录取:2、色觉异常II度(俗称色盲)不能录取的专业,除同轻度色觉异常外,还包括美术学、绘画、艺术设计、摄影、动画……等专业。),考生须据实根据自身健康状况填报专业志愿。绘画、摄影、动画专业须无色盲无色弱,美术类各专业色盲色弱不宜报考,表演、流行音乐、流行舞蹈专业有心脏病等病情病史的不宜报考。若隐瞒病情病史,学校将按照本校学籍管理中相关规定执行。
五、学费和住宿费标准
我校依据沪价费[2005]24号、沪教委民[2015]4号、上视董决字[2019]9号等文件,2022年收费标准为:
艺术类(含美术类)专业学费:每生每年50000元;
文化产业管理专业学费:每生每年30000元。
住宿费:每生每年1400元(4人一间)。
六、奖学金、助学金、助学贷款及保障制度
我校认真执行国家和本市相关学生资助规定,被本校录取的家庭经济困难学生可通过“绿色通道”申请入学,入学后可按规定申请国家奖学金、国家励志奖学金、上海市奖学金、国家助学金、国家助学贷款、勤工助学岗位、特殊困难补助和学费减免等。同时,学校还设立多种奖、助学金制度。我校承诺:确保被本校录取的学生不因家庭经济困难而辍学。
七、招生咨询
考生可登陆我校官网查阅相关信息,也可通过我校官网内招生热线或扫描下方二维码、关注“上海视觉艺术学院招生办”公众号后进行网上咨询。
官网网址:www.siva.edu.cn
招生热线(工作日9:00-16:00):021-67823033、67823034
八、投诉监督
我校艺术类招生考试全程接受本校纪委监察处监督,举报电话021-67820592。
九、学校地址
上海市松江区文汇路699号(松江大学园区内)
邮政编码:201620

热门搜索: 广州多芬传媒艺考培训 广州影视表演艺考培训 广州摄影艺考培训 广东传媒艺考培训机构 广州编导培训机构 广州播音主持 广州传媒艺考培训学校 深圳传媒艺考培训机构
戏剧影视表演 播音主持艺术 影视配音
导演与表演 空中乘务 服装表演
播音主持双语播音 播音主持粤语播音
播音主持影视配音 播音主持商务礼仪
艺考培训服务地区广州市 深圳市 中山 惠州 佛山 东莞 清远 汕头 揭阳 梅州 河源 潮州 湛江 茂名 肇庆 云浮 江门 阳江 韶关 汕尾 珠海传媒艺考培训班 艺考大学招生
音乐艺考班 音乐表演班 钢琴表演班 声乐表演班 民乐表演班 录音艺术班 作曲艺考班 流行乐器演奏 流行演唱 音乐教育 音乐学 乐器修造 艺术管理
舞蹈艺考班 舞蹈表演 舞蹈编导
舞蹈教育 体育舞蹈 民族民间舞蹈
音乐考研班 传媒考研班 作曲考研班