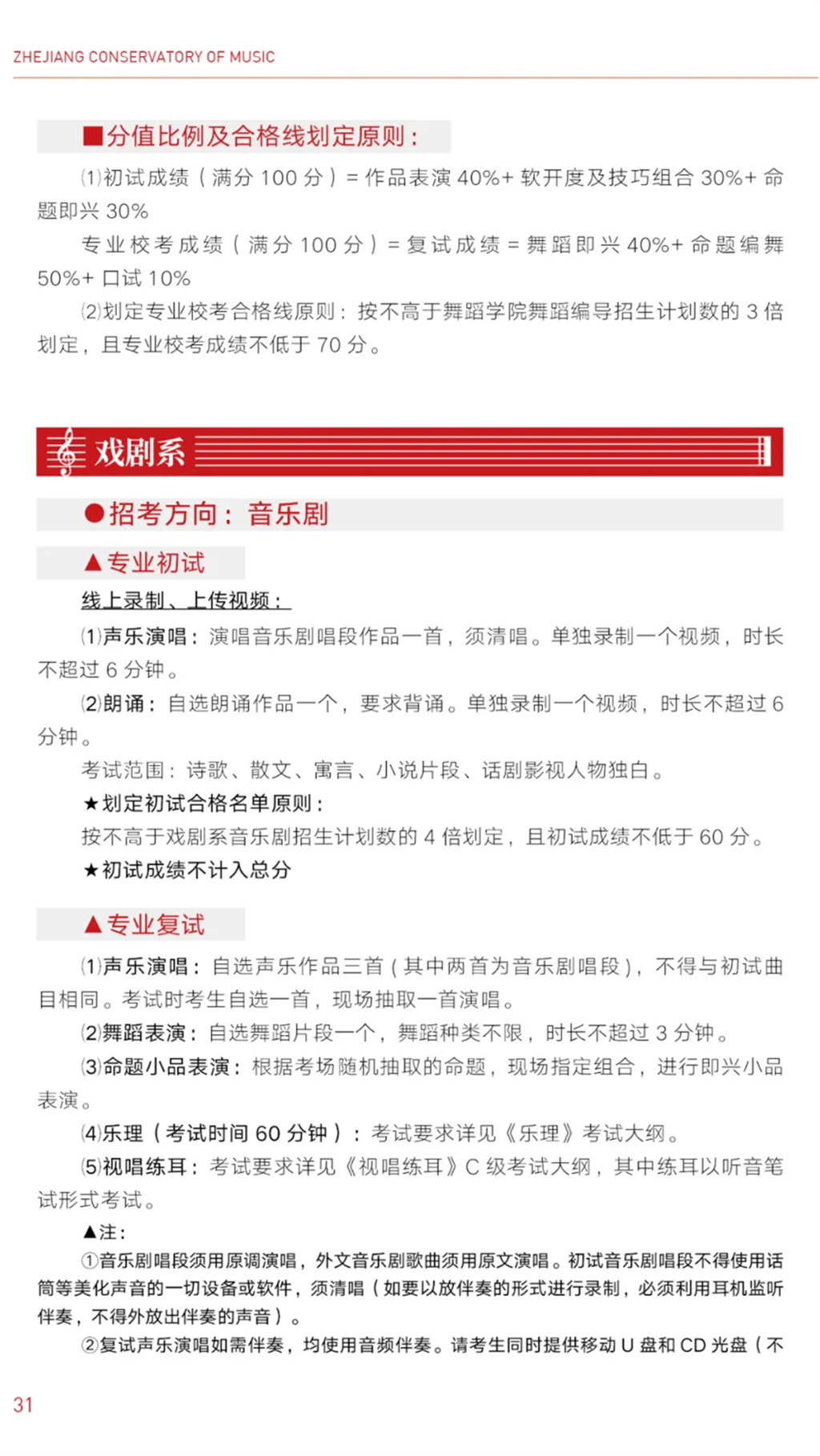
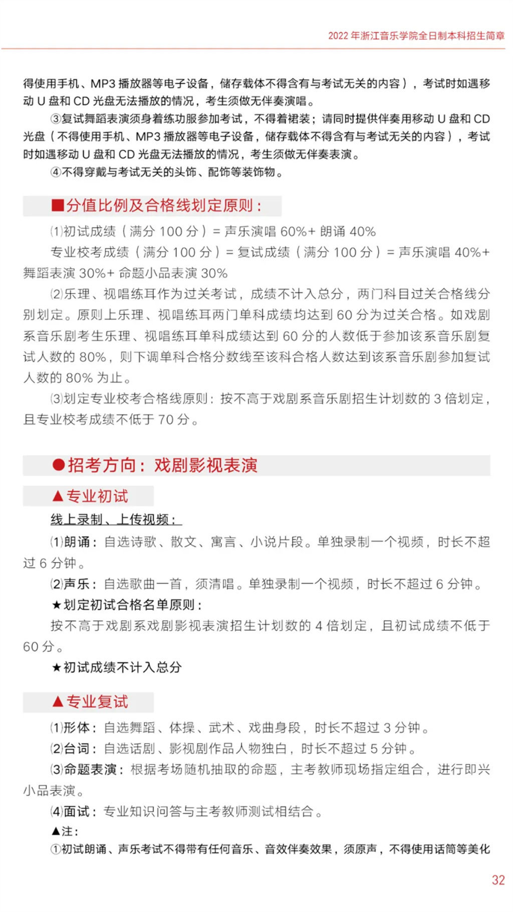
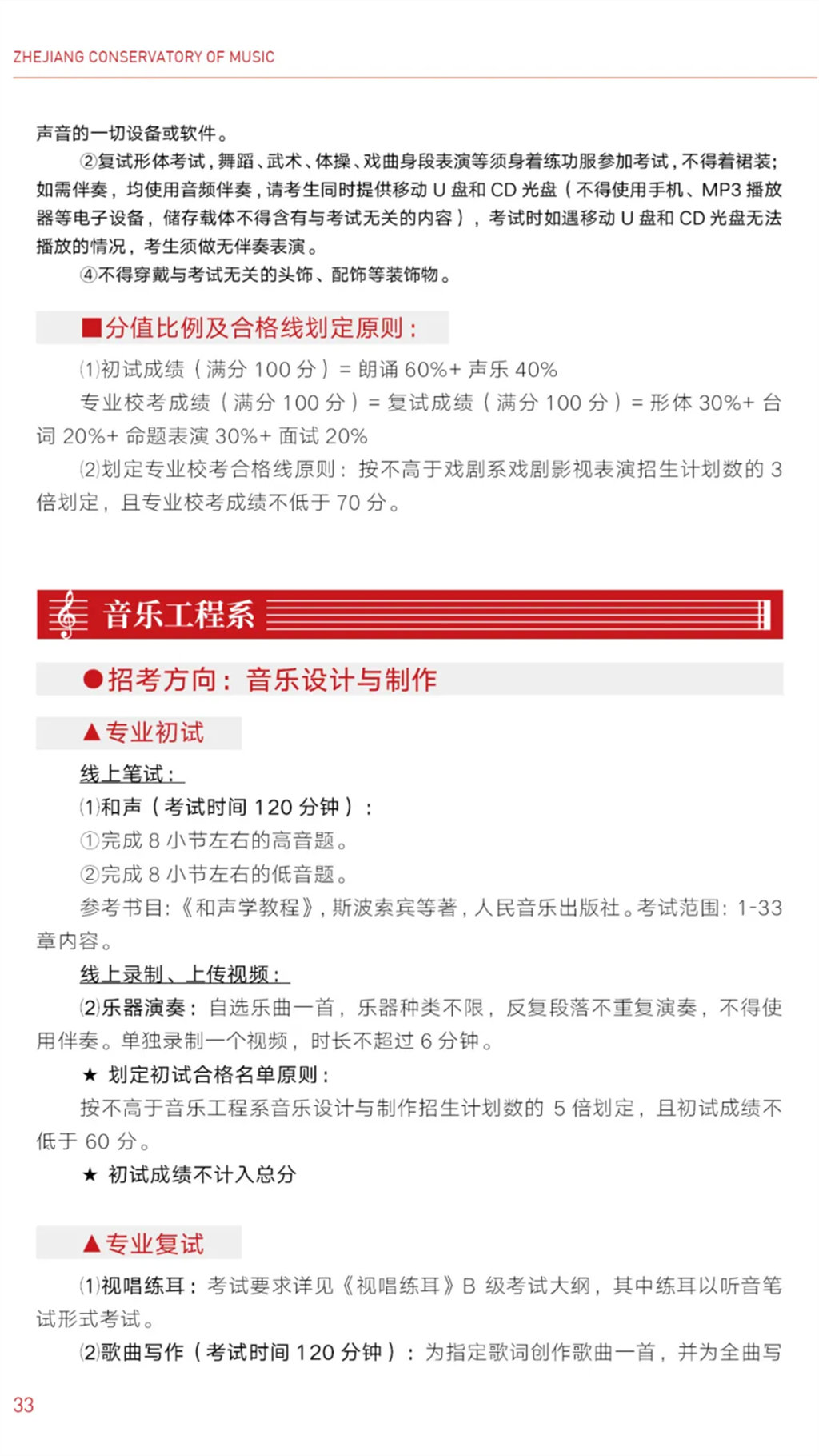
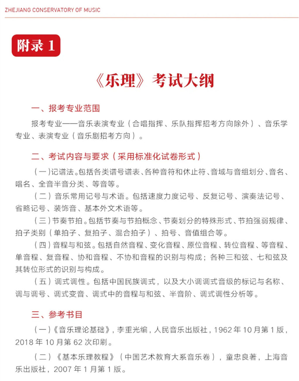
浙江音乐学院2022年招生简章

浙江音乐学院是教育部于2016年3月1日批准成立的公办全日制普通高校。由浙江省人民政府举办、省文化和旅游厅主管,浙江省政府与文化和旅游部实施共建。
学校坐落于杭州市西湖区之江板块,校园环境优美,设施一流。校园占地面积602亩,校舍建筑面积36万平方米。拥有大剧院1座、音乐厅3座、剧场3个、演播厅2个、排练厅104间、琴房935间、录音棚8间以及图书馆等教学辅助和艺术实践场馆。
学校设有音乐与舞蹈学、艺术学理论、戏剧与影视学等3个一级学科,音乐与舞蹈学、戏剧与影视学等2个学科被列为省一流学科建设计划,其中音乐与舞蹈学为A类计划。拥有音乐与舞蹈学硕士学位授予权和艺术硕士专业学位授权点。设有作曲与作曲技术理论、音乐学、音乐表演、舞蹈学、舞蹈表演、舞蹈编导、表演、艺术与科技等8个专业,其中:音乐学、音乐表演和作曲与作曲技术理论3个专业为国家级一流本科专业建设点,其余5个专业均为省级一流本科专业建设点。设立作曲与指挥系、音乐学系、音乐教育学院、钢琴系、声乐歌剧系、国乐系、管弦系、流行音乐系、舞蹈学院、戏剧系、音乐工程系、人文社会科学部(马克思主义学院)等12个教学单位和附属音乐学校、继续教育学院、创业学院、国际教育学院、叔同学院。设有数字音乐智能处理技术文化和旅游部实验室、数字音乐浙江省工程研究中心、浙江文艺创研中心等省部级科研机构和高等音乐教育研究所、戏剧学研究所、音乐学研究所、舞蹈学研究所、艺术与文化管理高等研究院、音乐文化研究院等校级科研平台,以及乐队学院、民族乐队学院、歌剧学院、室内乐学院和合唱学院5个新型表演学科教学平台。











































热门搜索: 广州多芬传媒艺考培训 广州影视表演艺考培训 广州摄影艺考培训 广东传媒艺考培训机构 广州编导培训机构 广州播音主持 广州传媒艺考培训学校 深圳传媒艺考培训机构
戏剧影视表演 播音主持艺术 影视配音
导演与表演 空中乘务 服装表演
播音主持双语播音 播音主持粤语播音
播音主持影视配音 播音主持商务礼仪
艺考培训服务地区广州市 深圳市 中山 惠州 佛山 东莞 清远 汕头 揭阳 梅州 河源 潮州 湛江 茂名 肇庆 云浮 江门 阳江 韶关 汕尾 珠海传媒艺考培训班 艺考大学招生
音乐艺考班 音乐表演班 钢琴表演班 声乐表演班 民乐表演班 录音艺术班 作曲艺考班 流行乐器演奏 流行演唱 音乐教育 音乐学 乐器修造 艺术管理
舞蹈艺考班 舞蹈表演 舞蹈编导
舞蹈教育 体育舞蹈 民族民间舞蹈
音乐考研班 传媒考研班 作曲考研班