西安音乐学院附属中等音乐学校2023年招生简章
来源:西安音乐学院附中
|
作者:西安音乐学院
|
发布时间: 2023-01-10
|
27488 次浏览
|
🔊 点击朗读正文
❚❚
▶
|
分享到:
西安音乐学院附属中等音乐学校2023年招生简章,2023年2月24日至2月28日进入微信服务号“西音附中招生办”点击招生报名项进行注册填报,请考生在规定截止日期内进行报名,逾期无法补报。

西安音乐学院附属中等音乐学校隶属于西安音乐学院,自1953年创建以来,迄今已有70年的办学历史。附中秉承“为学院本科教育培养和储备优质生源”的办学宗旨,共招收60余届学生,为本院大学部及国内外其他高等音乐艺术院校输送了大量优秀毕业生。他们遍布海内外,许多人已成为国内外音乐领域的名家及各著名艺术团体和艺术院校的骨干,在音乐界享有声誉,其中著名音乐家赵季平、景建树、乔建中、刘宽忍等就是他们中的优秀代表。
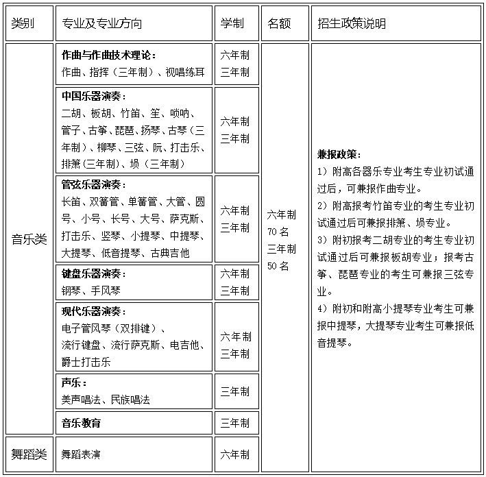
附中办学层次为中专,现设有六年制中专(附初:小学毕业考入)、三年制中专(附高:初中毕业考入)两种学制。专业设置包括音乐表演、舞蹈表演两大类,分别对应本科作曲与作曲技术理论、中国乐器演奏、管弦乐器演奏、键盘乐器演奏、声乐、现代乐器演奏、舞蹈表演、音乐教育等专业方向。附中招生面向全国,招生计划均为全日制统招中专生。
1、报考方式:
2023年西音附中招生考试报名统一采用微信平台在线报名方式,不再设现场补报名及现场确认环节,请考生务必在规定时间通过微信平台完成线上报名及缴费相关事项。
请扫描以下二维码,关注微信服务号“西音附中招生办”及微信订阅号“西音附中”。

西音附中招生办

西音附中
2、报名须知:
2023年2月24日至2月28日进入微信服务号“西音附中招生办”点击招生报名项进行注册填报,请考生在规定截止日期内进行报名,逾期无法补报。请严格按照报名系统要求填写相关内容,填写联系方式必须为有效电话和地址,考生必须严格按照我校要求进行准备,如发现虚假、错误材料,将无法通过报名审核,因此造成的报名资格被取消之后果由考生本人承担。微信线上报考时需提交报考介绍信的彩色扫描件(在保证图片清晰的前提下可手机拍照)。
报考介绍信的格式为:
西安音乐学院附属中等音乐学校:
兹同意我校在籍就读______年级的学生________(_____年_____月_____日出生)报考你校。该生在我校期间(品行表现)