多芬艺考
艺考课程
校园环境
精彩多芬
传媒课程
网上报名
联系我们
首页
多芬首页
多芬艺考网
广东艺考网
专业介绍
考试内容
录取原则
标题
摘要
内容
广东教育考试信息
暨南大学
广州大学
深圳大学
华南农业大学
广东财经大学
华南理工大学
华南师范大学
广东海洋大学
惠州学院
岭南师范学院
广州体育学院
广州美术学院
星海音乐学院
广东工业大学
广东外语外贸大学
北京师范大学珠海分校
吉林大学珠海学院
东莞理工学院
华南农业大学珠江学院
广东白云学院
727
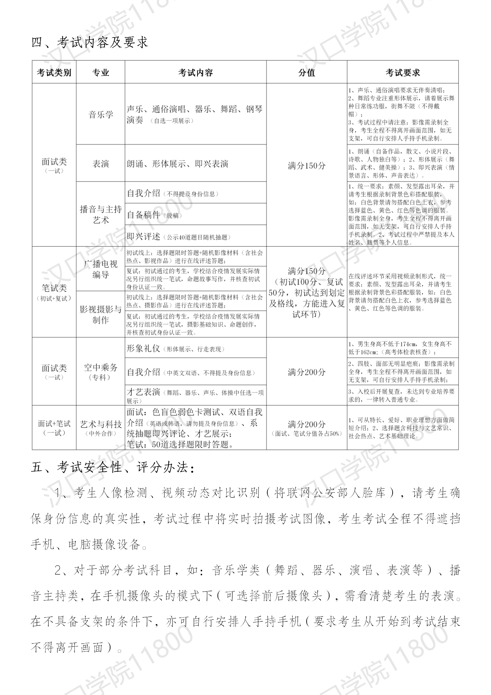
最新发布|汉口学院2020年艺术类专业线上考试方案(疫情期间调整方案)
来源:
|
作者:
招生办
|
发布时间:
2020-04-12
|
11771
次浏览
|
分享到:
上一篇:
汉口学院2020年艺术类招生简章
下一篇:
无
艺考资讯
北京师范大学2026年硕士研究生招生简章
广东省2026年普通高校招生统一考试报名工作的通知
关于西安音乐学院2026年本科招生考试规定曲目库的公告
广东服装表演统考培训班哪个比较好?