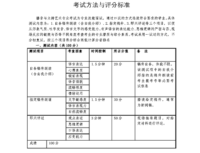
广州体育学院2020年播音与主持专业考试内容 播音与主持艺术专业考试为专业技能面试,通过口试的方式选拔符合要求的学生。具体测试内容为:1.自备稿件朗读(含自我介绍)、2.指定稿件、3.即兴评述等三个项目
播音与主持艺术专业考试为专业技能面试,通过口试的方式选拔符合要求的学生。具体测试内容为:1.自备稿件朗读(含自我介绍)、2.指定稿件、3.即兴评述等三个项目,以便从形象气质、吐字发音、语言文字的感受能力、有声语言的表达能力、思维逻辑的严密与否、现场反应的敏捷与否等不同角度考查考生的专业潜质与综合素质。考试采用一试过的方式,不分初复试。

广州体育学院2020年播音与主持专业考试内容